Ford Explorer: Передние панели кузова / Описание и работа — Активная заслонка решетки радиатора — Работа системы и описание компонентов

Руководство по эксплуатации Форд Эксплорер 2020-2023 гг. / Кузов и краска / Кузов и краска / Передние панели кузова / Описание и работа - Активная решетчатая заслонка - Работа системы и описание компонентов

Работа системы

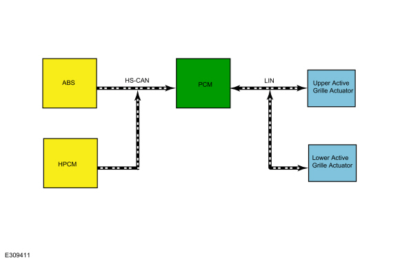
Схема системы


Элемент Описание
1 HS-CAN
2 ЛИН
3 Нижний активный привод заслонки решетки радиатора
4 Верхний активный привод заслонки решетки радиатора
5 АБС
6 СОБДМК
7 ПКМ

Таблица сетевых сообщений

Сетевые входные сообщения PCM


Трансляция сообщение Исходный модуль Сообщение Цель
Скорость автомобиля Модуль АБС Скорость автомобиля используется для определения положения активных заслонок решетки радиатора.
Активные запросы положения заслонки решетки радиатора от контроллера HEV СОБДМК Расположите заслонку активной решетки так, чтобы обеспечить приток воздуха для контроля температуры компонентов гибридного электромобиля и окружающей среды в кабине автомобиля.

Активная решетка затвора

Привод заслонок активной решетки позиционирует заслонки активной решетки на основании команд от PCM. Затвор активной решетки перемещается на 90 градусов от полностью закрытого до полностью открытого и, в зависимости от положения, заданного PCM, устанавливается в 1 из 16 положений (приблизительно 6 градусов между положениями).

В течение нормальной работы активная заслонка решетки может быть частично или полностью закрыта. открываться при выключенном двигателе в зависимости от температуры окружающей среды. После событие запуска двигателя, самокалибровка активной решетки происходит система затвора, которая обычно занимает 15-20 секунд. активный система заслонки решетки выполняет последовательность калибровки, обнаруживая конечные положения, открытое и закрытое. Последовательность калибровки может начаться в любом направлении, открытом или закрытом, и продолжается до тех пор, пока не будет успешным или обнаружена неисправность. Между двумя порциями может быть долгая пауза. (открыть/закрыть) последовательности калибровки. Если присутствуют определенные неисправности (заслонка заблокирована или ошибка исполнительного механизма), повторная калибровка инициируется в попытаться решить проблему. Если проблема не устранена после калиброванное количество попыток повторной калибровки (обычно 3 или 4), таймер запускается и устанавливает код неисправности, когда таймер достигает заданного предела.

ПРИМЕЧАНИЕ: Верхние и нижние активные приводы жалюзи решетки радиатора работать независимо друг от друга и передавать/принимать уникальные команды в/из PCM. Каждый активный привод заслонки решетки сообщает об уникальных диагностических кодах неисправностей (DTC).

ПКМ сообщает желаемое положение (открытое, закрытое или промежуточное) системы активных решетчатых жалюзи. Верхняя активная решетка управления шторкой основан на различных входных данных PCM (скорость автомобиля, температура охлаждающей жидкости, температура окружающей среды, давление в системе и др.). Нижняя активная шторка решетки радиатора (при наличии) Управление предназначено для управления температурой наддувочного воздуха в турбокомпрессора и основан на входных данных PCM, таких как скорость автомобиля, давление наддува, температура окружающей среды, температура наддувочного воздуха и т. д.

PCM связывается с активным приводом(ами) заслонки решетки радиатора через LIN. LIN поддерживает двунаправленную связь между активным(и) приводом(ами) жалюзи решетки радиатора и PCM, позволяя активному(ым) приводу(ам) жалюзи решетки передавать информацию о положении и неисправности в PCM.

ПКМ устанавливает диагностические коды неисправности (DTC) активной заслонки решетки, когда информация о неисправности передается активным приводом заслонки решетки радиатора на заранее определенное количество времени. Любые сбои LIN в течение более 10 секунд непрерывно приводит к активному затвору решетки привод полностью открывает заслонку активной решетки. Здесь нет индикация водителю транспортного средства при неисправности активной присутствует система заслонки решетки радиатора или в PCM установлен код неисправности активной заслонки решетки радиатора.

Компонент Описание

Активный привод заслонки решетки радиатора

Активный привод заслонки решетки радиатора представляет собой интеллектуальный двигатель, который получает запросы положения от PCM через LIN. Одна из шторок активной решетки соединяется с активной решеткой. привод затвора с помощью фиксатора. Активный привод заслонки решетки радиатора обслуживается отдельно или может обслуживаться как единое целое, что включает в себя активную заслонку решетки, привод активной заслонки решетки, фиксатор, корпус и соединительный жгут.

Верхние и нижние активные приводы жалюзи решетки не взаимозаменяемы.

Активная решетка затвора

Активная затворная решетка состоит из жалюзи, которые соединены между собой друг другу. Одна из индивидуальных шторок закреплена на активный привод заслонки решетки радиатора. Когда активный привод заслонки решетки радиатора перемещается, он перемещает прикрепленный затвор, что приводит к тому, что другой связанный жалюзи двигаться. Активная заслонка решетки обслуживается как единое целое. сборка, включающая активную решетку затвора, активную решетку привод заслонки, фиксатор, корпус и жгут проводов перемычек.

Описание и принцип действия — Активная решетчатая заслонка — Обзор

Обзор Система AGS (Active Grille Shutter) в основном используется для улучшения топливной экономичности. экономичность за счет уменьшения аэродинамического сопротивления во время движения автомобиля. Это также используется для сокращения времени прогрева двигателя, ..

Диагностика и тестирование — активная решетчатая заслонка

Таблица диагностических кодов неисправностей (DTC) Диагностика, описанная в данном руководстве, предполагает наличие определенного уровня навыков и знаний методов диагностики, характерных для Ford. СМ.: Методы диагностики (100-00 Общая информация).

Дополнительная информация:

Руководство по обслуживанию Ford Explorer 2020-2023: Описание и работа - Распределение и фильтрация впускного воздуха - Обзор


Обзор система впуска воздуха очищает впускной воздух со сменным двигателем сухого типа Элемент воздухоочистителя (ACL) изготовлен из обработанной гофрированной бумаги. Новый воздух Элемент Cleaner (ACL) необходимо периодически устанавливать по расписанию. Работа двигателя и экономия топлива ухудшаются при максимальном ограничение элемента воздухоочистителя (ACL) достигнуто...

Руководство по обслуживанию Ford Explorer 2020-2023: Снятие и установка — Трансмиссия — 2,3 л EcoBoost (201 кВт/273 л.с.)


Специальные инструменты) / Общее оборудование 307-346 (Т97Т-7902-А) Фиксатор гидротрансформатораTKIT-1998-LM (NavigatoR)TKIT-1997-F/FLM/LT Магнитная розетка Трансмиссионный домкрат Подставки для транспортных средств/осей Деревянный блок Материалы Имя Спецификация Многоцелевой смазочный спрей Motorcraft® XL-5-A ESB-M1C93-B Motorcraft® MERCON® ULV Automatic Transmission FluidXT-12-QUL..

Категории

Подушки безопасности водителя и пассажира

ПРЕДУПРЕЖДЕНИЕ: Не кладите руки на крышку подушки безопасности или через рулевую колонку. колесо. Несоблюдение этой инструкции может привести к травмам.

ПРЕДУПРЕЖДЕНИЕ: Обеспечьте свободное пространство перед подушками безопасности. Не прикрепляйте ничего к крышкам подушек безопасности или поверх них. Предметы могут стать снарядами во время срабатывания подушки безопасности или при резкой остановке. Несоблюдение этой инструкции может привести к травме или смерти.

ВНИМАНИЕ: Подушки безопасности могут убить или травмировать ребенка в детском удерживающем устройстве. Никогда установите детское удерживающее устройство, обращенное назад, перед активной подушкой безопасности. Если вы должны использовать установленное по ходу движения детское удерживающее устройство на переднем сиденье, переместите сиденье, на котором детское удерживающее устройство установлено до упора назад.

читать далее

Каталог запчастей к Ford Explorer