Ford Explorer: Система климат-контроля - Общая информация / Описание и работа - Система климат-контроля - Работа системы и описание компонентов

Руководство по эксплуатации Форд Эксплорер 2020-2023 гг. / Электрический / Система климат-контроля / Система климат-контроля – общая информация / Описание и работа — Система климат-контроля — Работа системы и описание компонентов

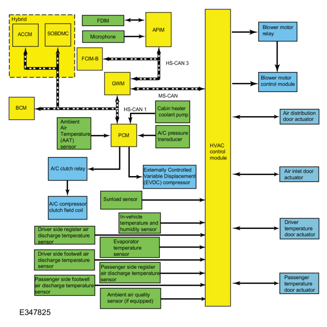
Работа системы

Схема системы


Элемент Описание
1 Гибридный
2 FDIM
3 Микрофон
4 АПИМ
5 GWM
6 Реле муфты кондиционера
7 Датчик солнечной нагрузки
8 ФКИМ-Б
9 млрд кубометров
10 Датчик качества окружающего воздуха (при наличии)
11 СОБДМК
12 ACCM
13 Датчик температуры окружающего воздуха (AAT)
14 Катушка возбуждения муфты компрессора кондиционера
15 Компрессор переменной производительности с внешним управлением (EVDC)
16 Датчик температуры и влажности в салоне
17 Датчик температуры испарителя
18 Модуль управления ОВКВ
19 Привод заслонки распределения воздуха
20 Привод двери водителя температуры
21 Активатор двери температуры пассажира
22 Привод дверцы воздухозаборника
23 Реле электровентилятора
24 Модуль управления двигателем вентилятора
25 Датчик температуры нагнетаемого воздуха со стороны водителя
26 Датчик температуры нагнетаемого воздуха в пространство для ног водителя
27 Датчик температуры нагнетаемого воздуха в пространстве для ног пассажира
28 Датчик температуры нагнетаемого воздуха регистра со стороны пассажира
29 Датчик давления кондиционера
30 Насос охлаждающей жидкости отопителя салона
31 ПКМ

Таблица сетевых сообщений

Сетевые входные сообщения модуля — ACCM


Трансляция сообщение Исходный модуль Сообщение Цель
Температура окружающего воздуха фильтруется ПКМ\ПКМ_HEV Это сообщение содержит информацию о температуре окружающего воздуха, которую контролирует система климат-контроля.

Сетевые входные сообщения модуля — APIM


Трансляция сообщение Исходный модуль Сообщение Цель
Состояние кнопки климат-контроля ОВКВ Это сообщение содержит статус кнопки климат-контроля.
Отображение температуры климат-контроля ОВКВ Это сообщение содержит настройку температуры HVAC.
Индикатор переднего вентилятора ОВКВ Это сообщение содержит настройку двигателя вентилятора HVAC для сенсорного дисплея.
Выбор единицы измерения температуры Модуль управления ОВКВ Это сообщение содержит настройку температуры IPC.
Индикатор переднего вентилятора HVAC Модуль управления ОВКВ Это сообщение содержит настройку двигателя вентилятора HVAC.
Температура наружного воздуха Модуль управления ОВКВ Это сообщение содержит информацию о температуре окружающего воздуха для отображения температуры наружного воздуха на сенсорном экране FDIM.

Сетевые входные сообщения модуля — FCIMB


Трансляция сообщение Исходный модуль Сообщение Цель
Сенсорный экран климат-контроля и голосовые запросы АПИМ Это сообщение содержит как климат Голосовые команды системы управления, а также всей системы климат-контроля сенсорный ввод.
Состояние климат-контроля Модуль управления ОВКВ Это сообщение содержит статус режима HVAC для индикаторов режима.

Входные сообщения сети модуля — модуль управления HVAC


Трансляция сообщение Исходный модуль Сообщение Цель
Статус удаленного запуска млрд кубометров Это сообщение содержит запрос управления системой климат-контроля на дистанционный запуск.
Состояние муфты кондиционера ПКМ Это сообщение содержит информацию о состоянии муфты компрессора кондиционера.
Температура окружающего воздуха ПКМ Это сообщение содержит исходное значение от датчика температуры окружающей среды.

Сетевые входные сообщения модуля — PCM


Трансляция сообщение Исходный модуль Сообщение Цель
Запрос кондиционера Модуль управления ОВКВ Это сообщение требует включения компрессора кондиционера.
Температура испарителя Модуль управления ОВКВ Это сообщение содержит температуру испарителя. PCM использует температуру испарителя для определения мощности компрессора кондиционера.
Запрос удаленного запуска HVAC Модуль управления ОВКВ Это сообщение содержит климат система управления контролирует информацию о температуре окружающего воздуха.

Цикл хладагента (негибридный)

Для получения информации о базовом HVAC работу системы с хладагентом, см. текущий веб-сайт Ford. Курсы технического обучения. На следующей диаграмме показан хладагент состояние системы в каждом компоненте.

Ниже приведены характеристики системы DATC:

  • PCM управляет реле муфты кондиционера.
  • Датчик температуры испарителя контролирует температура воздуха, прошедшего через сердцевину испарителя и посылает сигнал на PCM. Если температура нагнетаемого воздуха из сердечника испарителя достаточно низка, чтобы вызвать замерзание конденсированного водяного пара, PCM отключает реле муфты кондиционера.
  • Давление в линии контролируется, поэтому работа компрессора кондиционера прерывается, если давление в системе становится слишком высоким или слишком низким.
  • Предохранительный клапан компрессора кондиционера открывается и выпускает хладагент для сброса необычно высокого давления в системе.

Поток и состояние кондиционера (2,3 л EcoBoost)

Элемент Описание
1 Жидкость под высоким давлением
2 Жидкость низкого давления
3 Пар высокого давления
4 Пар низкого давления

Поток и состояние кондиционера (3,0 л EcoBoost)

Элемент Описание
1 Жидкость под высоким давлением
2 Жидкость низкого давления
3 Пар высокого давления
4 Пар низкого давления

Поток и состояние кондиционера (3,3 л Duratec-V6)

Элемент Описание
1 Жидкость под высоким давлением
2 Жидкость низкого давления
3 Пар высокого давления
4 Пар низкого давления

Логика системы управления (негибридная)

Элементы управления системой DATC находятся в одном или нескольких местах в зависимости от комплектации автомобиля:

  • Модуль управления интерфейса передних органов управления B (FCIM-B)
  • Сенсорный экран FDIM (часть APIM)

При использовании сенсорного экрана FDIM или голосовых команд и выборе A/C APIM отправляет сообщение запроса по HS-CAN3 на GWM. GWM отправляет запрос в PCM по шине HS-CAN1. PCM управляет реле муфты кондиционера. GWM также отправляет запрос в модуль управления HVAC через MS-CAN.

Когда клиент вводит запрос A/C в модуль управления передним интерфейсом управления B (FCIM-B), модуль отправляет запрос в GWM по HS-CAN3. GWM отправляет запрос в PCM по шине HS-CAN1. PCM управляет реле муфты кондиционера. GWM также отправляет запрос в модуль управления HVAC через MS-CAN.

Запрос кондиционера (негибридный)

Когда PCM получает запрос на кондиционер, PCM включает реле муфты кондиционера при соблюдении всех следующих условий:

  • Чрезмерно высокое или низкое давление хладагента от датчика давления кондиционера не обнаружено.
  • Температурный режим охлаждающей жидкости двигателя находится в пределах нормы.
  • Температура окружающего воздуха выше приблизительно 0°C (32,0°F).
  • Состояние широко открытой дроссельной заслонки (WOT) отсутствует.
  • Температура испарителя выше приблизительно 2°C (35,6°F).
  • Условия крутящего момента двигателя находятся в пределах нормальных параметров.
  • Состояние заряда батареи находится в пределах нормальных параметров.

Компрессор регулирование и температура испарителя являются функцией многих параметры, а не просто вкл/выкл, чтобы не заморозить испаритель. ПКМ отслеживает несколько датчиков температуры для корреляции, включая, но не ограничено, AAT, CACT, CHT, ECT, IAT, IAT2, MAF, MAPT, TCB и TCPT Идентификаторы параметров (PID) (если применимо). ПКМ запускает эту логику после выключения двигателя и калиброванного периода выдержки, обычно от 6 до 8 часов. Этот период замачивания позволяет окружающему воздуху Датчик температуры (AAT) и другие датчики температуры для стабилизации и не отличаются более чем на калиброванное значение, обычно 18ºC (32,4ºF). Если обнаружено, что вход датчика сообщает о температуре дисбаланс PCM не позволяет включить муфту кондиционера. Дополнительную информацию о датчиках PCM см. в руководстве по контролю трансмиссии/диагностике выбросов (PC/ED).

PCM контролирует давление нагнетания, измеряемое датчиком давления кондиционера. PCM прерывает работу компрессора кондиционера, если кондиционер Датчик давления показывает высокое давление нагнетания в системе. Это также используется для определения условий низкого заряда. Если давление ниже заданное значение для заданной температуры окружающей среды, PCM не позволяет включить муфту кондиционера.

Цикл хладагента (гибрид)

Для получения информации о базовом HVAC работу системы с хладагентом, см. текущий веб-сайт Ford. Курсы технического обучения. На следующей диаграмме показан хладагент состояние системы в каждом компоненте.

Ниже приведены характеристики системы DATC:

  • SOBDMC отправляет запросы на ACCM электрического компрессора кондиционера.
  • Датчик температуры испарителя контролирует температура воздуха, прошедшего через сердцевину испарителя и посылает сигнал на HVAC модуль контроля. Если температура нагнетаемого воздуха в сердцевине испарителя достаточно низок, чтобы вызвать замерзание конденсированного водяного пара, на ACCM отправляется сообщение CAN, чтобы уменьшить выходную мощность электрического компрессора или отключить его.
  • Давление в трубопроводе контролируется датчиком давления, поэтому работа электрического компрессора кондиционера прерывается, если давление в системе становится слишком высоким или слишком низким.
  • Выключатель тепловой защиты электрического компрессора кондиционера прерывает работу компрессора, если температура корпуса компрессора превышает допустимые пределы.
  • Предохранительный клапан компрессора кондиционера открывается и выпускает хладагент для сброса необычно высокого давления в системе.

Поток и состояние кондиционера (3,3 л Duratec-V6-Hybrid (BP))

Элемент Описание
1 Жидкость под высоким давлением
2 Жидкость низкого давления
3 Пар высокого давления
4 Пар низкого давления

Логика системы управления (гибридная)

Элементы управления системой DATC находятся в одном или нескольких местах в зависимости от комплектации автомобиля:

  • Модуль управления интерфейса передних органов управления B (FCIM-B)
  • Сенсорный экран FDIM (часть APIM)

При использовании сенсорного экрана FDIM или голосовых команд и выборе A/C APIM отправляет сообщение запроса по HS-CAN3 на GWM. Когда клиент вводит запрос A/C в модуль управления передним интерфейсом управления B (FCIM-B), модуль отправляет запрос в GWM по HS-CAN3. Как только запрос A/C выбран из любого интерфейса, GWM отправляет запрос в SOBDMC через HS-CAN1. SOBDMC управляет электрическим компрессором. GWM также отправляет запрос в модуль управления HVAC через MS-CAN.

Запрос кондиционера (гибрид)

Когда ACCM запрашивает охлаждение, электрический компрессор кондиционера включается при соблюдении всех следующих условий:

  • Чрезмерно высокое или низкое давление хладагента от датчика давления кондиционера не обнаружено.
  • Температура окружающего воздуха выше приблизительно 0°C (32,0°F).
  • Температурный режим охлаждающей жидкости электродвигателя в пределах нормы.
  • Температура испарителя выше приблизительно 2°C (35,6°F).
  • Условия крутящего момента двигателя находятся в пределах нормальных параметров.
  • Состояние заряда батареи находится в пределах нормальных параметров.

Компрессор регулирование и температура испарителя являются функцией многих параметры, а не просто вкл/выкл, чтобы не заморозить испаритель. ПКМ отслеживает несколько датчиков температуры для корреляции, включая, но не ограничено, AAT, CACT, CHT, ECT, IAT, IAT2, MAF, MAPT, TCB и TCPT Идентификаторы параметров (PID) (если применимо). PCM запускает эту логику после выключения двигателя и калиброванного периода выдержки, обычно от 6 до 8 часов.

PCM фильтрует входные данные о температуре окружающего воздуха и отправляет данные в GWM через HS-CAN1. GWM отправляет отфильтрованное сообщение о температуре окружающего воздуха в модуль управления HVAC по шине MS-CAN.

Этот период замачивания позволяет датчику температуры окружающего воздуха (AAT) и другие датчики температуры должны стабилизироваться и не отличаться более чем на калиброванное значение, обычно 18ºC (32,4ºF). Если обнаружено, что вход датчика сообщает о температурном дисбалансе, PCM не позволяет включить муфту кондиционера. Дополнительную информацию о датчиках PCM см. в руководстве по контролю трансмиссии/диагностике выбросов (PC/ED).

PCM контролирует давление нагнетания, измеряемое датчиком давления кондиционера. PCM прерывает работу компрессора кондиционера, если кондиционер Датчик давления показывает высокое давление нагнетания в системе. Это также используется для определения условий низкого заряда. Если давление ниже заданное значение для данной температуры окружающей среды, ACCM не позволяет включить электрический компрессор кондиционера.

Модуль управления HVAC регулирует работу системы в зависимости от температуры в салоне. ОВКВ Модуль управления также регулирует заслонку воздухозаборника в зависимости от влажность измеряется датчиком температуры и датчиком в автомобиле. Если салон автомобиля становится слишком влажным и выбирается рециркуляционный воздух, система HVAC Модуль управления регулирует заслонку воздухозаборника, чтобы впустить больше свежего воздуха. Когда уровень влажности падает, он возвращается к частичной рециркуляции воздуха.

Задний климат-контроль

Информацию о работе системы и описании компонентов системы климат-контроля задней части салона см.
См.: Задний климат-контроль — работа системы и описание компонентов (412-02 Задний климат-контроль, описание и работа).

Дополнительное отопление

Информацию о работе системы и описании компонентов системы климат-контроля дополнительного отопителя см.
См.: Дополнительный климат-контроль — работа системы и описание компонентов (412-03 Дополнительный климат-контроль, описание и работа).

Отопление и вентиляция

Система отопления и вентиляции:

  • контролирует температуру воздуха в салоне автомобиля.
  • снижает относительную влажность воздуха в салоне автомобиля (при работе компрессора кондиционера).
  • подает нагретый или охлажденный воздух для поддержания температуры салона автомобиля и уровня комфорта.

Система отопления и вентиляции использует метод повторного нагрева для обеспечения кондиционированный воздух в салоне. Температурное смешивание контролируются температурными дверями, которые регулируют количество воздуха, проходит через сердцевину нагревателя и вокруг него, где затем смешивается и распределенный. Весь воздушный поток от двигателя вентилятора проходит через сердцевину испарителя кондиционера.

Узел переключателя консоли приборной панели — переключатель автоматического запуска/остановки (при наличии)

Блок переключателей консоли приборной панели — деактивация автоматического запуска-остановки переключатель доступен на автомобилях, оснащенных функцией Auto Start-Stop только. Переключатель деактивации Auto Start-Stop представляет собой контактный выключатель мгновенного действия. который включает в себя светодиодный индикатор. Этот переключатель используется для деактивации режима Auto Start-Stop. Ссылаться на литература владельца, уникальные характеристики вождения, для полного авто Start-Stop включение/выключение информации.

Обогрев салона во время работы в режиме Auto Start-Stop

Насос охлаждающей жидкости отопителя салона доступен на автомобилях с автоматической Только функция Старт-Стоп. Насос охлаждающей жидкости отопителя салона обеспечивает охлаждающей жидкости к радиатору отопителя всякий раз, когда HVAC система запрашивает обогрев, и автомобиль находится в режиме автоматического старт-стоп. Ссылаться к Литературе владельца, Уникальные ходовые качества для полного авто старт-стоп включение/выключение информации.

Обработка воздуха

Есть 4 дверных привода, которые управляют потоком воздуха в салон:

  • Распределение воздуха
  • Воздухозаборник
  • Температура водителя
  • Температура пассажира

Все Дверные приводы содержат реверсивный электродвигатель и потенциометр. Цепь потенциометра состоит из опорного напряжения 5 В. сигнал, подключенный к одному концу переменного резистора, и сигнальная земля связано с другим. Сигнальная цепь подключена к контакту стеклоочиститель, который приводится в движение по переменному резистору приводом вал. Сигнал на модуль управления HVAC от контактного очистителя указывает на положение привода дверцы. ОВКВ Модуль управления включает двигатели приводов для перемещения дверей в желаемые должности. Требуемое положение дверей рассчитывается модулем управления HVAC на основе заданной температуры, температуры в салоне автомобиля, температуры окружающего воздуха и солнечной нагрузки.

Когда выбран режим воздушного потока, желаемая температура, свежий воздух или режим рециркуляции, модуль управления HVAC перемещает электродвигатель привода в нужном направлении.

ОВКВ Модуль управления может регулировать заслонку воздухозаборника в зависимости от состояния автомобиля. информация датчика температуры и влажности для поддержания желаемого влажность воздуха пассажирского салона.

Модуль управления HVAC посылает ШИМ сигнал на регулятор скорости вращения вентилятора для регулировки скорости вентилятора как надо. Регулятор скорости двигателя вентилятора обеспечивает переменное заземление. питания для двигателя вентилятора на основе ввода от модуля управления HVAC. Функция задержки обеспечивает постепенное увеличение или уменьшение скорости двигателя вентилятора при любых условиях.

АВТО

При выборе АВТО:

  • система HVAC работает таким образом, чтобы достичь и поддерживать температуру, заданную оператором.
  • температура дверей со стороны водителя и пассажира автоматически регулируется модулем управления HVAC в зависимости от настройки температуры.
  • Компрессор кондиционера автоматически управляется PCM на основе информации, отправленной модулем управления HVAC, в зависимости от настройки температуры. Компрессор кондиционера работает до тех пор, пока температура наружного воздуха выше приблизительно 0°C (32°F).
  • скорость двигателя вентилятора автоматически регулируется с помощью регулятора скорости двигателя вентилятора, который получает ШИМ-сигнал от модуля управления HVAC на основе настройки температуры, но может быть отключен вручную.
  • ОВКВ модуль управления управляет заслонкой воздухозаборника для частичной рециркуляции рециркуляция или открытое положение для свежего воздуха в зависимости от салона автомобиля входы датчиков температуры и влажности.

ВЫКЛЮЧЕННЫЙ

Когда выбрано ВЫКЛ.:

  • дверца воздухозаборника закрывается, не пропуская наружный воздух и пропуская только рециркуляционный воздух.
  • двигатель вентилятора выключен.

МАКС. кондиционер

При выборе МАКС. A/C:

  • дверца воздухозаборника закрывается, не пропуская наружный воздух и пропуская только рециркуляционный воздух.
  • горит индикатор рециркуляции (рециркуляция принудительно включена).
  • дверцы вентиляционных отверстий в пространстве для ног и вентиляционные отверстия/регистр оттайки двери работают в комбинации, направляя поток воздуха на приборную панель регистры.
  • дверцы температуры перемещаются в положение полного охлаждения. Температура воздуха может быть изменена вручную.
  • кнопка A/C подсвечивается.
  • компрессор кондиционера работает до тех пор, пока температура наружного воздуха выше приблизительно 0°C (32°F).
  • двигатель вентилятора получает команду на максимальную скорость. Скорость двигателя вентилятора регулируется.

ПАНЕЛЬ

Когда выбран режим ПАНЕЛЬ:

  • кнопка запроса рециркуляции включена. Если выбрана кнопка запроса рециркуляции воздуха (индикатор горит), воздух входная дверь закрывается, предотвращая попадание наружного воздуха к пассажиру купе. Если кнопка запроса рециркуляции воздуха не выбрана (индикатор не горит), дверца воздухозаборника открывается, пропуская только наружный воздух в пассажирский салон.
  • дверцы вентиляционных отверстий в пространстве для ног и вентиляционные отверстия/регистр оттайки двери работают в комбинации, направляя поток воздуха на приборную панель регистры.
  • возможна смешанная температура воздуха. Только когда работа компрессора кондиционера выбрана нажатием кнопки кондиционера (индикатор горит), температура воздушного потока может быть ниже температуры наружного воздуха.
  • двигатель вентилятора включен, скорость регулируется.

ПАНЕЛЬ/ПОЛ

Когда выбран режим ПАНЕЛЬ/ПОЛ:

  • кнопка запроса рециркуляции включена. Если выбрана кнопка запроса рециркуляции воздуха (индикатор горит), воздух входная дверь закрывается, предотвращая попадание наружного воздуха к пассажиру купе. Если кнопка запроса рециркуляции воздуха не выбрана (индикатор не горит), дверца воздухозаборника открывается, пропуская только наружный воздух в пассажирский салон.
  • заслонки распределения воздуха работают в сочетании с прямой поток воздуха к напольному воздуховоду и регистрам приборной панели. А небольшой поток воздуха от антизапотевателей боковых стекол и воздуховода оттаивания настоящее.
  • возможна смешанная температура воздуха. Только когда работа компрессора кондиционера выбрана нажатием кнопки кондиционера (индикатор горит), температура воздушного потока может быть ниже температуры наружного воздуха.
  • двигатель вентилятора включен, скорость регулируется.

ПОЛ

Когда выбран режим ПОЛ:

  • кнопка запроса рециркуляции включена. Если выбрана кнопка запроса рециркуляции воздуха (индикатор горит), воздух входная дверь закрывается, предотвращая попадание наружного воздуха к пассажиру купе. Если кнопка запроса рециркуляции воздуха не выбрана (индикатор не горит), дверца воздухозаборника открывается, пропуская только наружный воздух в пассажирский салон.
  • заслонки распределения воздуха работают в сочетании с прямой поток воздуха в воздуховод в полу. Небольшой поток воздуха из присутствует воздуховод дефростера и антизапотеватель боковых стекол.
  • возможна смешанная температура воздуха. Только когда работа компрессора кондиционера выбрана нажатием кнопки кондиционера (индикатор горит), температура воздушного потока может быть ниже температуры наружного воздуха.
  • двигатель вентилятора включен, скорость регулируется.

ПОЛ/РАЗМОРАЖИВАНИЕ

Когда выбран режим ПОЛ/РАЗМОРАЖИВАНИЕ:

  • кнопка запроса рециркуляции включена. Если выбрана кнопка запроса рециркуляции воздуха (индикатор горит), воздух входная дверь закрывается, предотвращая попадание наружного воздуха к пассажиру купе. Если кнопка запроса рециркуляции воздуха не выбрана (индикатор не горит), дверца воздухозаборника открывается, пропуская только наружный воздух в пассажирский салон.
  • заслонки распределения воздуха работают в сочетании с прямой поток воздуха в воздуховод пола, воздуховод антиобледенителя и боковые оконные антизапотеватели.
  • возможна смешанная температура воздуха. Только когда работа компрессора кондиционера выбрана нажатием кнопки кондиционера (индикатор горит), температура воздушного потока может быть ниже температуры наружного воздуха.
  • двигатель вентилятора включен, скорость регулируется.

МАКС. РАЗМОРАЖИВАНИЕ

Когда выбран режим MAX DEFROST:

  • кнопка запроса рециркуляции отключена. дверь воздухозаборника открывается, пропуская только наружный воздух в пассажира купе.
  • заслонки распределения воздуха работают в сочетании с прямой поток воздуха к воздуховоду антиобледенителя и антизапотевателям боковых стекол. Маленький присутствует поток воздуха из напольного воздуховода.
  • кондиционер включается в режиме разморозки. Компрессор кондиционера работает до тех пор, пока температура наружного воздуха выше приблизительно 0°C (32°F).
  • температура устанавливается на максимальное значение и нет регулируемый.
  • вентилятор настроен на максимальную скорость и нет регулируемый.
  • МАКС. РАЗМОРАЖИВАНИЕ можно отключить, нажав кнопку АВТО.

Моя температура

Функцию MyTemp можно использовать для сохранения и вызова предустановленных параметров драйвера. температура. Эта функция предусмотрена для того, чтобы эту температуру можно было быстро настраивается на часто используемую настройку одним нажатием кнопки. Для дополнительную информацию о MyTemp см. в литературе владельца.

Удаленный запуск — центр сообщений настроен на автоматический

Удаленный start является дополнительной функцией, доступной на этом автомобиле. В дополнение к возможность запуска автомобиля дистанционно, функция дистанционного запуска также использует другие системы автомобиля для повышения уровня комфорта до пассажиров транспортного средства при посадке в транспортное средство. Для дополнительной информации о функции дистанционного запуска и других системах автомобиля см. Хозяйственная литература.

Набор климат-контроль для работы в автоматическом режиме через информацию элементы управления на дисплее: Дистанционный запуск > Климат-контроль > Обогреватель-кондиционер > Авто. Система климат-контроля автоматически настраивает интерьер температура до 72°F (22°C). См. литературу владельца для получения дополнительной информации. информация.

Когда используется заводская функция дистанционного запуска, DATC система автоматически устанавливает определенные параметры в попытке достичь комфортная температура в салоне. Эти параметры устанавливаются на основе несколько входов, включая температуру и влажность в автомобиле, датчики солнечной нагрузки и температуры наружного воздуха.

Удаленный запуск — в центре сообщений установлены последние настройки пользователя

Удаленный start является дополнительной функцией, доступной на этом автомобиле. В дополнение к возможность запуска автомобиля дистанционно, функция дистанционного запуска также использует другие системы автомобиля для повышения уровня комфорта до пассажиров транспортного средства при посадке в транспортное средство. Для дополнительной информации о функции дистанционного запуска и других системах автомобиля см. Хозяйственная литература.

Набор климат-контроль для работы с последними настройками климат-контроля через элементы управления информационного дисплея: Дистанционный запуск > Климат «Управление» > «Обогреватель–кондиционер» > «Последние настройки». Система климат-контроля автоматически использует настройки, выбранные последними перед тем, как автомобиль был выключен. Система климат-контроля не может быть отрегулирована во время дистанционного управления. начать операцию. Включите зажигание, чтобы вернуть систему в исходное положение. предыдущие настройки. Для получения дополнительной информации см. литературу владельца.

Компонент Описание

Электрический компрессор кондиционера

ПРИМЕЧАНИЕ: Обратитесь к Спецификациям в Группе 412 для соответствующего хладагент и холодильное масло. Хладагент и холодильное масло перечислены только масла, которые можно использовать в качестве смазки системы хладагента. для электромобилей. Добавление любого масла, кроме указанного масла для системы хладагента могут повредить электрический компрессор кондиционера. и загрязнить систему хладагента. Используйте процедуру добавления масла указано для данного автомобиля при установке нового электрического кондиционера. компрессор.

ПРИМЕЧАНИЕ: Для гибридного электромобиля (HEV) и подключаемого гибрида Автомобили с электромобилем (PHEV), электрический компрессор кондиционера может работать и воздушный поток может ощущаться, когда климат-контроль выключен, чтобы обеспечить охлаждение к аккумулятору.

ACCM является составной частью электрического компрессора кондиционера, и его нельзя снимать или обслуживать отдельно. ACCM имеет как низковольтные, так и высоковольтные соединения. ACCM требует рабочего напряжения низковольтной системы от 9 до 16 вольт. ACCM также требует рабочего напряжения системы высокого напряжения от 110 до 467 вольт. Для диагностики ACCM и электрического компрессора кондиционера,
См.: Система климат-контроля (412-00 Система климат-контроля — общая информация, диагностика и проверка).

Электрический компрессор кондиционера позволяет продолжать работу кондиционера, даже когда автомобиль находится в полностью электрическом режиме, а бензиновый двигатель не работает.

Привод двери распределения воздуха

Привод заслонки распределения воздуха содержит реверсивный электродвигатель и потенциометр. Потенциометр позволяет модулю управления HVAC контролировать положение дверцы режима воздушного потока.

Датчики температуры нагнетаемого воздуха

В системе DATC имеется 4 датчика температуры нагнетаемого воздуха:

  • Датчик температуры нагнетаемого воздуха в пространство для ног водителя
  • Датчик температуры нагнетаемого воздуха со стороны водителя
  • Датчик температуры нагнетаемого воздуха в пространстве для ног пассажира
  • Датчик температуры нагнетаемого воздуха регистра со стороны пассажира

Датчики температуры нагнетаемого воздуха содержат термистор и являются входами для системы ОВКВ. модуль контроля. Датчики изменяют свое сопротивление в зависимости от температуры. При повышении температуры сопротивление падает. Как температура падает, сопротивление растет. Модуль управления HVAC использует информацию датчика для поддержания заданной температуры воздуха в пассажирском салоне.

Привод дверцы воздухозаборника

Привод дверцы воздухозаборника содержит реверсивный электродвигатель и потенциометр. Потенциометр позволяет модулю управления HVAC контролировать положение дверцы режима воздушного потока.

Датчик качества окружающего воздуха (при наличии)

Датчик качества окружающего воздуха является входом в систему HVAC. модуль контроля. При загрязнении и неприятных запахах, исходящих извне среда обнаружена, дверца воздухозаборника автоматически закрывается.

Датчик температуры окружающего воздуха

Датчик температуры окружающего воздуха (AAT) жестко подключен к PCM через отдельные входные и обратные цепи. ПКМ обеспечивает опорное напряжение для температуры окружающего воздуха (AAT) датчика и отслеживает изменение напряжения в результате изменения сопротивление, определяемое температурой наружного воздуха.

После замены датчика температуры окружающего воздуха (AAT), данные датчика должны можно сбросить, либо управляя автомобилем на постоянной скорости около 20 MPH не менее 5 минут, чтобы обновить отфильтрованные данные или выполнить Процедура сброса многократного нажатия кнопки для обновления до текущего необработанного ценить.

Многокнопочный сброс датчика температуры окружающего воздуха (AAT) выглядит следующим образом:

  • На панели управления HVAC одновременно нажмите кнопки A/C и Recirc в течение 5 секунд, затем отпустите обе, в течение 2 секунд снова нажмите кнопку A/C.

Модуль управления двигателем вентилятора

двигатель вентилятора и регулятор скорости двигателя вентилятора объединены в один узел, называемый модулем управления двигателем вентилятора. Мотор вентилятора тянет воздух из воздухозаборника и нагнетает его в корпус климат-контроля и напорная камера, где он смешивается и распределяется. Воздуходувка управление скоростью двигателя использует сигнал PWM от модуля управления HVAC для определения желаемой скорости вентилятора и изменяет подачу земли для двигателя вентилятора для управления скоростью.

Насос охлаждающей жидкости отопителя салона (при наличии)

Насос охлаждающей жидкости отопителя салона используется для циркуляции охлаждающей жидкости через система охлаждения транспортных средств, основанная на определенных требованиях транспортного средства. Во время низкой двигатель увеличивает скорость насоса увеличивает поток в радиаторе нагревателя, который насос охлаждающей жидкости обеспечивает. Конкретный RPM пороговое значение зависит от температуры окружающей среды и охлаждающей жидкости. Это также подает охлаждающую жидкость во время автозапуска — условия остановки для поддержания температура салона при включенном обогреве салона. Насос также включается в ответ на высокие температуры моторного масла и увеличивает через масляный радиатор для снижения температуры масла. Насос по команде PCM.

Корпус климат-контроля

Корпус климат-контроля направляет поток воздуха от двигателя вентилятора через сердечник испарителя и сердечник отопителя. Весь поток воздуха от двигателя вентилятора проходит через сердцевину испарителя. Затем поток воздуха направляется через или вокруг радиатора обогревателя у температурной дверцы. После прохождения через сердцевину отопителя поток воздуха распределяется на выбранные выход через дверцы режима воздушного потока.

Конденсатор

Кондиционер Конденсатор представляет собой алюминиевый ребристо-трубчатый теплообменник. Он охлаждает сжатый газообразный хладагент, позволяя воздуху проходить через ребра и трубки для извлечения тепла и конденсации газа в жидкий хладагент, как это охлажденный.

Датчик температуры двери водителя

Привод двери водителя с температурным режимом содержит реверсивный электродвигатель и потенциометр. Потенциометр позволяет модулю управления HVAC контролировать положение температурной дверцы.

Ядро испарителя

Сердцевина испарителя представляет собой теплообменник из алюминиевых труб и ребер. находится в корпусе климат-контроля. Смесь жидких хладагентов и масло поступает через входную трубку сердечника испарителя и выходит из ядро испарителя через выпускную трубу ядра испарителя в виде пара. Во время работы компрессора кондиционера поток воздуха от двигателя вентилятора охлаждается и осушается, проходя через ребра сердечника испарителя.

Датчик температуры испарителя

Датчик температуры испарителя содержит термистор. Датчик меняется его сопротивление с температурой. По мере повышения температуры происходит сопротивление падает. При понижении температуры сопротивление увеличивается. датчик температуры испарителя является входом в модуль управления HVAC, и информация передается на PCM по CAN. Если температура испарителя ниже приблизительно 2°C (35,6°F), PCM не разрешает работу компрессора кондиционера.

Компрессор кондиционера переменного рабочего объема с внешним управлением

ПРИМЕЧАНИЕ: Правильная диагностика системы кондиционирования воздуха (A/C) на компрессор автомобиля зависит от правильной заправки системы хладагентом и протестированы при температуре окружающей среды выше 21,1°C (70°F).

Компрессор переменной производительности с внешним управлением имеет:

  • необслуживаемое уплотнение вала.
  • необслуживаемый предохранительный клапан, установленный в задней части компрессора для защиты системы хладагента от слишком высокое давление хладагента.
  • подходящее компрессорное масло, содержащее специальные присадки, необходимые для кондиционера компрессор. Масло может иметь немного темные полосы, в то время как поддержание нормальной вязкости масла. Это нормально для данного компрессора кондиционера из-за износа при обкатке, который может обесцветить масло.

Переменная поршневые компрессоры имеют наклонную шайбу, которая совершает возвратно-поступательное движение. поршни, сжимающие хладагент. Переменное смещение компрессоры меняют угол наклона шайбы для смены хладагента смещение. Компрессор переменной производительности с внешним управлением изменяет угол наклона шайбы в ответ на электрический сигнал от ПКМ. внешне Компрессор с регулируемым рабочим объемом управляет рабочим объемом за счет контроль перепада давления хладагента до и после дроссель на стороне нагнетания; достижение точной охлаждающей способности управления в зависимости от среды в салоне и условий вождения.

PCM посылает сигнал PWM на соленоид в компрессоре для управления рабочим объемом компрессора на основе:

  • Температура окружающего воздуха
  • Температура испарителя
  • обороты двигателя
  • Скорость автомобиля
  • Сторона высокого давления кондиционера
  • Температурные и режимные настройки головки климат-контроля
  • Температура всасываемого воздуха

Ядро нагревателя

сердцевина отопителя, расположенная в корпусе климат-контроля, состоит из ребер и трубки, предназначенные для отвода тепла от охлаждающей жидкости двигателя и передачи воздуху, проходящему через сердцевину отопителя.

Модуль управления HVAC — двойной автоматический контроль температуры (DATC)

Система DATC использует модуль управления HVAC, а также управляет выходами для обогрева заднего стекла и сидений с климат-контролем. Подробнее о связи модуля управления HVAC см. в разделе «Логика системы управления» в этом разделе.

Модуль управления HVAC использует полевой транзистор. стратегия защитной цепи для его выходов привода. Выходная нагрузка (уровень тока) отслеживается на наличие избыточного тока (обычно короткое замыкание). цепи) и выключается (отключает напряжение или заземление, обеспечиваемое модуль) при обнаружении неисправности. Код неисправности короткого замыкания сохраняется при возникновении неисправности, и запускается накопительный счетчик.

Когда потребность в выходе больше не присутствует, модуль сбрасывает полевой транзистор. защита цепи, позволяющая цепи функционировать. В следующий раз Драйвер запрашивает активацию схемы, которая была отключена предыдущее короткое замыкание (защита полевого транзистора) и цепь все еще замкнута, защита полевого транзистора снова отключает цепь, и кумулятивный счетчик продвигается вперед.

Когда чрезмерная нагрузка цепи возникает достаточно часто, модуль выключается вывод до тех пор, пока не будет проведена ремонтная процедура. Защищенная схема полевого транзистора имеет 3 предопределенных уровня устойчивости к короткому замыканию, основанных на вредном воздействии каждой неисправности цепи на полевой транзистор и способности полевого транзистора выдерживать его. Уровень отказов в течение срока службы модуля устанавливается на основе долговечности полевого транзистора. Если общий допустимый уровень определен как 600 отказов, 3 предопределенные уровни: 200, 400 и 600 отказов.

При достижении каждого допустимого уровня выдается код неисправности короткого замыкания. которая была сохранена при первом сбое, не может быть очищена командой очистить диагностические коды неисправностей (DTC). Модуль не позволяет DTC, который необходимо удалить, или схема должна быть восстановлена ​​до нормальной работы до успешного самопроверки доказывает, что неисправность устранена. После того, как самопроверка успешно завершено (нет диагностических кодов неисправностей (DTC) по требованию) присутствует), DTC U1000:00 и связанный с ним DTC (DTC, относящийся к короткому замыканию) автоматически удаляются, и функция цепи возвращается.

При достижении каждого уровня код неисправности, связанный с коротким замыканием, устанавливается вместе с кодом неисправности U1000:00. Эти диагностические коды неисправностей (DTC) можно удалить с помощью самопроверки модуля, затем операции на сканирующем приборе. Модуль никогда не сбрасывает событие отказа счетчик на ноль и продолжает увеличивать счетчик аварийных событий по мере происходят события короткого замыкания.

Если количество событий короткого замыкания достигает третьего уровня, затем Диагностические коды неисправностей (DTC) U1000:00 и U3000:49, установленные вместе с соответствующий DTC короткого замыкания. DTC U3000:49 невозможно удалить, и после ремонта необходимо установить новый модуль.

Модуль управления HVAC требует PMI при замене.

Датчик температуры и влажности в автомобиле

Автомобильный датчик температуры и влажности содержит термистор и чувствительный элемент, который отдельно измеряет температуру воздуха в автомобиле и влажности, а затем отправляет эти показания в модуль управления HVAC. ОВКВ Модуль управления может регулировать заслонку воздухозаборника в зависимости от состояния автомобиля. информация датчика температуры и влажности для поддержания желаемого влажность воздуха пассажирского салона.

Привод двери температуры пассажира

Привод двери пассажира с датчиком температуры содержит реверсивный электродвигатель и потенциометр. Потенциометр позволяет модулю управления HVAC контролировать положение температурной дверцы.

Датчик давления кондиционера

PCM контролирует давление нагнетания, измеряемое датчиком давления кондиционера. При изменении давления хладагента изменяется сопротивление датчика давления кондиционера. Нет необходимости восстанавливать хладагент перед снятием датчика давления кондиционера.

Опорное напряжение 5 вольт подается на датчик давления кондиционера от PCM. Датчик давления кондиционера получает заземление от PCM. Затем датчик давления кондиционера посылает напряжение на PCM, чтобы указать давление хладагента кондиционера.

Ресивер осушитель

ресивер-осушитель хранит жидкость под высоким давлением и мешок с влагопоглотителем осушитель, установленный внутри ресивера, удаляет оставшуюся влагу из хладагент.

Датчик солнечной нагрузки

Датчик солнечной радиации передает блоку управления HVAC информацию об интенсивности солнечного света, попадающего на автомобиль. Модуль управления HVAC компенсирует высокую солнечную нагрузку за счет более высокой мощности вентилятора и снижения температуры нагнетания.

Термостатический расширительный клапан (ТРВ)

Термостатический расширительный клапан (ТРВ) расположен в сердцевине испарителя. впускной и выпускной патрубки в центре задней части моторного отсека. TXV ограничивает поток хладагента и разделяет стороны низкого и высокого давления системы хладагента. Хладагент, поступающий в испаритель и выходящий из него, проходит через TXV через 2 отдельных пути потока. Лампа с датчиком внутренней температуры измеряет температуру хладагента, выходящего из испарителя сердечник и регулирует внутренний штифтовой клапан для дозирования хладагента течь в сердцевину испарителя. Внутренний штифтовой клапан уменьшает количество хладагента, поступающего в сердцевину испарителя при температуры и увеличивает количество хладагента, поступающего в ядро испарителя при более высоких температурах.

Клапаны порта сервисного манометра

Элемент Описание крутящий момент
1 Колпачок клапана рабочего порта манометра низкого давления 0,8 Нм (7 фунт-дюймов)
2 Клапан рабочего манометра низкого давления
3 Клапан низкого давления типа Шредера 1,8 Нм (16 фунт-дюймов)
4 Клапан высокого давления типа Шредера 2,5 Нм (22 фунт-дюйма)
5 Портовый клапан рабочего манометра высокого давления
6 Колпачок клапана рабочего порта манометра высокого давления 0,8 Нм (7 фунт-дюймов)

Фитинг порта сервисного манометра является неотъемлемой частью линии или компонента хладагента.

  • Перед испытанием на утечку продуйте воздухом портовые клапаны сервисного манометра, чтобы обеспечить точность испытания.
  • Специальные муфты требуются как для портов обслуживания манометров на стороне высокого, так и на стороне низкого давления.
  • Очень небольшая утечка вокруг Клапан типа Шредера со снятой крышкой клапана порта сервисного манометра считается нормальным. Установите новый сердечник клапана типа Шредера, если уплотнение течет чрезмерно.
  • Кондиционер колпачки клапанов портов сервисного манометра используются в качестве первичных уплотнений в система хладагента для предотвращения утечек через клапаны типа Шредера от попадания в атмосферу. Всегда устанавливайте и затягивайте колпачки клапанов сервисного манометра кондиционера с правильным крутящим моментом после их снятия.
  • Следуйте процедуре и примечаниям для электронного испытание на утечку. ОБРАЩАЙТЕСЬ к соответствующему электронному обнаружению утечек. процедура в общих процедурах.

Краситель системы хладагента

А Пластина флуоресцентного красителя добавляется в осушитель приемника в мешок с влагопоглотителем в на заводе, чтобы помочь в диагностике утечек в системе хладагента. Этот Пластина флуоресцентного красителя растворяется примерно через 30 минут непрерывного кондиционирования воздуха. операция. Нет необходимости добавлять в хладагент дополнительный краситель системы перед диагностикой утечек, даже если значительное количество хладагент удален из системы.

Замена мешки с влагопоглотителем, отдельно или в составе ресивера-осушителя сборки, оснащены новой пластиной флуоресцентного красителя. Это не необходимо добавить дополнительный краситель в систему хладагента перед диагностика утечек. Если в системе закончился хладагент через зимой краситель в месте протечки мог окислиться и не флуоресцировать. В этом случае перезарядите и включите кондиционер. система для циркуляции масла и позволяет любому остаточному красителю проявиться в точка утечки. Важно понимать, что краситель прилипает к масло не хладагент; хладагент уносит масло из места утечки точка.

ПРИМЕЧАНИЕ: Проверьте наличие утечек с помощью одобренной компанией Rotunda УФ-лампы и очков, усиливающих действие красителя.

СМ. соответствующую процедуру обнаружения утечек флуоресцентного красителя в разделе «Общие процедуры».

Описание и работа — Система климат-контроля — Обзор

Автомобили с: Двойной автоматический контроль температуры (DATC) Обзор Система DATC поддерживает выбранную температуру в салоне автомобиля, нагревая и/или охлаждая воздух в зависимости от управления HVAC.

Диагностика и тестирование — система климат-контроля

Таблица диагностических кодов неисправностей (DTC) Диагностика, описанная в данном руководстве, предполагает наличие определенного уровня навыков и знаний методов диагностики, характерных для Ford. СМ.: Методы диагностики (100-00 Общая информация).

Дополнительная информация:

Руководство по эксплуатации Ford Explorer 2020-2023: Уход за шинами


Информация о единой классификации качества шин Классы качества шин относятся к новым пневматическим шинам для легковых автомобилей. Оценки качества можно найти, где применимо, на боковине шины между плечом протектора и максимальным ширина сечения. Например: Treadwear 200 Traction AA Temperature A...

Руководство по обслуживанию Ford Explorer 2020-2023: Описание и работа - Сцепление


Обзор Элемент Описание 1 ССА 2 Клапан управления сцеплением 3 Клапан блокировки сцепления 4 Цепь включения сцепления 5 Поршень сцепления 6 Сцепление в сборе 7 Кольцевая шестерня №...

Каталог запчастей к Ford Explorer