Ford Explorer: Круиз-контроль — Автомобили с: Адаптивным круиз-контролем с выравниванием по полосе / Описание и работа — Круиз-контроль — Работа системы и описание компонентов

Руководство по эксплуатации Форд Эксплорер 2020-2023 гг. / Электрический / Электронная группа функций / Круиз-контроль — автомобили с: адаптивным круиз-контролем с центрированием полосы движения / Описание и работа - Круиз-контроль - Работа системы и описание компонентов

Работа системы

Адаптивный круиз-контроль


Элемент Описание
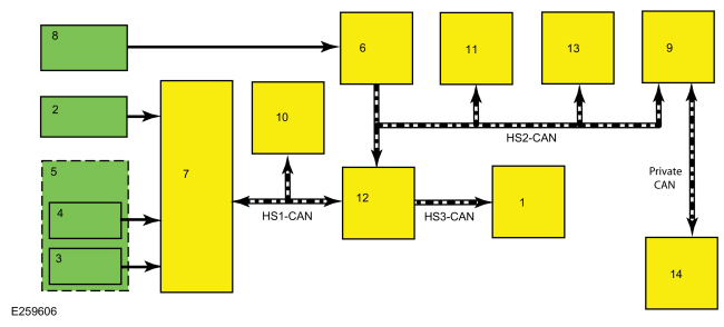
1 МПК
2 Педаль газа
3 Переключатель деактивации
4 Выключатель стоп-сигнала
5 Выключатель тормоза в сборе
6 SCCM
7 ПКМ
8 Переключатели круиз-контроля
9 IPMA
10 млрд кубометров
11 Модуль АБС
12 GWM
13 РКМ
14 СКК

Таблица сетевых сообщений

Сетевые входные сообщения — модуль ABS


Трансляция сообщение Исходный модуль Сообщение Цель
Запрос замедления АСС IPMA Используется для автоматического торможения круиз-контроля.
Запрос режима остановки ACC ПКМ Используется для автоматического торможения ACC.
Нажата педаль тормоза ПКМ Используется для входа переключателя тормоза.
Блокировка круиз-контроля ПКМ Водитель отключает круиз-контроль с помощью педали акселератора.

Сетевые входные сообщения — IPMA


Трансляция сообщение Исходный модуль Сообщение Цель
ПРИЛОЖЕНИЕ ПКМ Используется для статуса педали акселератора.
АКК включен МПК Активирует АКК
Запрос режима остановки ACC ПКМ Используется для автоматического торможения ACC.
Команды переключения ACC SCCM Используется для включения/выключения управления скоростью, настройки зазора и запроса режима работы.
Нажата педаль тормоза ПКМ Используется для входа переключателя тормоза.
Блокировка круиз-контроля ПКМ Водитель отключает круиз-контроль с помощью педали акселератора.
Состояние зажигания млрд кубометров Используется для ввода положения выключателя зажигания.
Выполняется событие контроля стабильности Модуль АБС Отключает круиз-контроль по запросу.
Выполняется событие контроля тяги
Скорость рыскания автомобиля
Боковое ускорение автомобиля РКМ Отключает круиз-контроль по запросу.
Продольное ускорение автомобиля
Данные конфигурации автомобиля млрд кубометров Используется для сравнения конфигурации АККАУНТ.

Сетевые входные сообщения — IPC


Трансляция сообщение Исходный модуль Сообщение Цель
Отображение расстояния зазора ACC IPMA Данные, используемые для создания дисплея центра сообщений, указывающего настройку интервала ACC.
Отображение режима следования ACC IPMA Данные, используемые для активации индикатора сопровождения автомобиля.
Отображение режима остановки ACC IPMA Данные, используемые для активации индикатора автоматического режима остановки и движения.
Отображение возобновления ACC IPMA Данные, используемые для активации индикатора режима остановки и автоматического возобновления работы.
Отображение установленной скорости круиз-контроля ПКМ Данные, используемые для активации дисплея выбора круиз-контроля.
Блокировка круиз-контроля ПКМ Водитель отключает круиз-контроль с помощью педали акселератора.
Состояние круиз-контроля ПКМ Данные, используемые для состояния индикатора круиз-контроля.

Сетевые входные сообщения — PCM


Трансляция сообщение Исходный модуль Сообщение Цель
Запрос управления скоростью переключателя рулевого колеса SCCM Используется для включения/выключения круиз-контроля и запроса режима работы.
Выполняется событие контроля стабильности Модуль АБС Отключает круиз-контроль по запросу.
Выполняется событие контроля тяги
Боковое ускорение автомобиля РКМ Отключает круиз-контроль по запросу.
Продольное ускорение автомобиля
Скорость рыскания автомобиля

Операция АСС

ПРИМЕЧАНИЕ: Полную иллюстрацию индикаторов ACC и графических дисплеев см. в документации для владельца.

Система ACC работает так же, как стандартная система круиз-контроля. АКК система автоматически регулирует скорость автомобиля, чтобы поддерживать заданную зазор расстояния от передней части автомобиля и автомобиля в том же путь путешествия. Когда АКК система включена и следует за транспортным средством или транспортное средство входит в тот же полосе движения, в сообщении отображается изображение автомобиля, следующего за автомобилем. центр.

АКК с технологией Stop and Go позволяет автомобилю следовать за ведущим транспортным средством до остановки. Индикатор в центре сообщений указывает, что автомобиль в остановленном режиме. Если лидирующее транспортное средство движется от остановки в течение 3 секунд автомобиль автоматически возобновляет заданную скорость. Если лидерство автомобиль остается остановленным более 3 секунд, система возобновляет работу при нажатии переключателя RES (возобновление) на рулевом колесе или водитель нажимает на педаль акселератора. Индикатор в центре сообщений указывает на то, что автомобиль находится в режиме RES (возобновление). Автомобиль автоматически разгоняется до заданной скорости.

АКК с центрированием полосы движения (при наличии) использует датчики радара и камеры для помогают удерживать автомобиль в пределах полосы, применяя непрерывную помощь в подаче крутящего момента к центру полосы движения. Когда система активна в режиме предупреждения, и автомобиль непреднамеренно съезжает со своей полосы движения, система предупреждает об этом вибрацией руль. В режиме помощи система оказывает помощь в рулевом управлении, встречный поворот автомобиля обратно на полосу движения. Для дополнительных информация,
См.: Система удержания в полосе — работа системы и описание компонентов (419-07 Система удержания в полосе, описание и работа).

Интеллектуальный АКК с распознаванием дорожных знаков (при наличии) имеет ряд скоростей уровни предупреждения, которые можно запрограммировать. При выборе этого режима вокруг заданной скорости и обнаруженного знака ограничения скорости появляется скобка на информационном дисплее. Система предназначена для установки автомобиля скорость до ограничения скорости, обнаруженного системой распознавания дорожных знаков до того, как автомобиль проедет знак ограничения скорости. Обратитесь к владельцу Литература для дополнительной информации.

АКК система не активируется, если скорость автомобиля ниже 20 км/ч (12 миль/ч) или если ведущее транспортное средство не обнаружено. Если произойдет одно из этих событий, в центре сообщений отображается АДАПТИВНЫЙ КРУИЗ - СКОРОСТЬ СЛИШКОМ НИЗКАЯ ДЛЯ АКТИВАЦИИ.

выключатель деактиватора круиз-контроля (который встроен в тормозной педаль) является дополнительной функцией безопасности. При нажатии на педаль тормоза выключатель деактиватора системы круиз-контроля размыкается и отключает сигнал заземления от входной цепи PCM, отпуская дроссельную заслонку и немедленно отключая систему.

CCM находится на выделенной шине CAN с IPMA. IPMA действует как модуль шлюза и ретранслирует сетевые сообщения и информацию DTC от CCM к другим модулям, использующим систему ACC.

CCM отслеживает сигнал скорости рыскания от модуля ABS и сравнивает его с сигналами скорости вращения колес и угла поворота рулевого колеса. Если модуль ABS определяет, что скорость рыскания недействительна, CCM отключает ACC. В центре сообщений отображается сообщение COLLISION WARNING MALFUNCTION и/или ADAPTIVE CRUISE MALFUNCTION.

СКК контролирует окружающую среду перед автомобилем во время работы. Если лучу радара препятствует скопление снега, льда, дождя или другого мусора или транспортное средство движется в условиях пустыни без других транспортных средств в течение длительных периодов времени датчик запускает АДАПТИВНЫЙ КРУИЗ НЕ ДОСТУПНЫЙ ДАТЧИК ЗАБЛОКИРОВАН СМОТРИТЕ РУКОВОДСТВО в центре сообщений и отключает АСС. ACC возобновляет работу после того, как препятствие устранено и радар способен обнаруживать цели, или после нажатия клавиши.

АКК система не срабатывает должным образом, если передний радарный датчик не выровнены правильно, и в центре сообщений отображается ПЕРЕДНИЙ ДАТЧИК НЕ ВЫРАВНИВАЕТСЯ. ACC возобновляется, как только радар выровняется и сможет правильно обнаруживать цели.

Процедура вертикальной и горизонтальной центровки радара CCM описана в разделе «Общие процедуры». Горизонтальное выравнивание CCM — это проверка калибровки, выполняемая сканирующим прибором, чтобы убедиться, что CCM радар направлен прямо. Сканер идентифицирует это как «Выравнивание». Смещение по горизонтали +/- 3,0 градуса. Для Дополнительная информация,
См.: Настройка радара круиз-контроля (419-03B Круиз-контроль — автомобили с: адаптивным круиз-контролем с центрированием полосы движения, общие процедуры).

Модуль ABS оценивает температуру тормозов, отслеживая прилагаемое тормозное давление в течение определенного периода времени, и отправляет сообщение в CCM, когда расчетная температура превышает заданный порог. Звучит сигнал тревоги, и ACC система деактивируется до тех пор, пока расчетная температура тормозов не вернется к более холодные условия эксплуатации. Это состояние может произойти в холмистой или гористая местность для вождения.

Индикатор круиз-контроля

Индикатор ACC, расположенный в IPC загорается серая индикаторная лампа и отображается предыдущая настройка зазора и графическое изображение SET, указывающее, что система находится в режиме ожидания. Это уведомляет водителю система готова и автомобиль можно разогнать до желаемую скорость. Зеленый индикатор ACC загорается, когда система активна.

Функция переключателя на рулевом колесе

АКК Выключатели, установленные на рулевом колесе, представляют собой мгновенные контактные выключатели, которые переключаться вверх и вниз для состояния переключателя круиз-контроля. Нажатие и при отпускании переключателя ВКЛ/ВЫКЛ круиз-контроля на рулевом колесе включается включена система круиз-контроля. Нажатие SET+ и отпускание переключателя SET задает скорость автомобиля и сохраняет заданную скорость в памяти. Загорится индикатор ACC, а в центре сообщений отобразится график установленной скорости и дистанции.

Там Есть два способа изменить заданную скорость. Первый способ – ускорить или затормозите до желаемой скорости и нажмите и отпустите круиз-контроль SET переключаться до тех пор, пока желаемая установленная скорость не отобразится в центре сообщений. Второй способ — нажать кнопку SET+ или кнопку SET-, находясь в наборе. режиме, увеличивая или уменьшая отображаемую заданную скорость на 1,6 км/ч (1 миль/ч) за кран. Если соответствующую кнопку нажать и удерживать, отображаемая заданная скорость продолжает увеличиваться или уменьшаться до тех пор, пока кнопка выпущен. Система АСС может задействовать тормоза, чтобы замедлить транспортное средство до новой установленной скорости. заданная скорость постоянно отображается в центре сообщений, пока система ACC активна.

Нажатие и отпускание переключателя OFF или переключение зажигания в положение OFF выключает систему ACC. Память заданной скорости ACC стирается.

При нажатии педали тормоза или нажатии переключателя X (отмена) ACC система находится в режиме ожидания, а последняя установленная скорость отображается в центр сообщений с зачеркиванием. Нажатие кнопки RES, когда ACC система находится в режиме ожидания заставляет автомобиль разгоняться до последнего установить скорость. Заданная скорость постоянно отображается в центре сообщений. в то время как система ACC активный. Кнопка RES не работает, если нажата кнопка OFF, зажигание выключено или если текущая скорость автомобиля ниже минимальная рабочая скорость.

Система ACC позволяет водителю переключаться с ACC на стандартный круиз-контроль. Левый 5-позиционный переключатель на рулевом колесе используется для переключения с ACC системы к стандартной системе круиз-контроля в центре сообщений. Для информация о выборе штатного круиз-контроля в сообщении центре, см. литературу владельца. После того, как водитель выбрал стандартный круиз-контроль в центре сообщений, ACC индикатор заменяется стандартным индикатором круиз-контроля. транспортное средство больше не реагирует на ведущие транспортные средства или автоматическое торможение. На при следующем цикле зажигания автомобиль по умолчанию возвращается к системе ACC.

Настройка зазора

Когда впереди идущее транспортное средство выходит на ту же полосу движения или более медленное транспортное средство движется впереди той же полосе, скорость автомобиля регулируется автоматически, чтобы поддерживать зазор заданного расстояния. Четыре горизонтальные полосы с предустановленными настройками графика. отображается в центре сообщений. Нажатие вверх (уменьшение) или вниз (увеличение) на переключателе зазора круиз-контроля на рулевом колесе увеличивается или уменьшает дистанцию ​​до впереди идущего автомобиля. Если все бары горит, это самая длинная настройка зазора. Если только одна полоса горит, это самый короткий промежуток времени.

Автомобиль сохраняет дистанцию ​​до впереди идущего автомобиля до тех пор, пока:

  • впереди идущее транспортное средство разгоняется до скорости, превышающей установленную скорость.
  • движущееся впереди транспортное средство выходит за пределы полосы движения или исчезает из поля зрения.
  • скорость автомобиля падает ниже 20 км/ч (12 миль/ч).
  • устанавливается новое расстояние зазора.

разрыв расстояния можно преодолеть, нажав педаль акселератора. графическое изображение сопровождающего автомобиля не отображается в центре сообщений, а горит зеленый индикатор. При отпускании педали акселератора Система ACC возвращается в нормальный режим работы, и скорость автомобиля снижается до заданной скорости или ниже, если вы следуете за впереди идущим автомобилем.

Управление замедлением

CCM дает команду ABS модуль, который управляет тормозами, чтобы автоматически задействовать тормоза замедлите движение автомобиля, чтобы поддерживать безопасную дистанцию ​​до впереди идущего автомобиля.

Работа системы помощи при столкновении

Система помощи при столкновении является дополнительной функцией безопасности на автомобилях, оснащенных адаптивным круиз-контролем. Система активна, если ACC система включена или выключена. Если система обнаруживает транспортное средство, пешехода или другого объекта на пути движения автомобиля, система обеспечивает три уровни функциональности:

  • Визуальное и звуковое оповещение.
  • Тормозная поддержка.
  • Активное торможение.

Система использует информацию об обнаружении объектов от радиолокационного датчика, встроенного в CCM, и камеры переднего обзора в IPMA, установленной на лобовом стекле под зеркалом заднего вида. CCM и IPMA сканируют указанную область перед автомобилем. Сообщения передаются между CCM и IPMA по выделенной шине CAN. схемы, которые определяют, является ли объект, транспортное средство или пешеход пути движения, примерное расстояние до объекта и как быстро автомобиль приближается к нему.

Компонент Описание

Переключатели на рулевом колесе

Переключатели круиз-контроля, установленные на рулевом колесе, имеют мгновенный контакт переключатели, которые переключаются вверх и вниз для состояния переключателя. Переключатели вход в SCCM.

Тормозной переключатель

Когда педаль тормоза нажата, электрический сигнал от цепи стоп-сигнала к PCM деактивирует систему. При повышенном усилии на педали тормоза круиз выключатель деактиватора управления размыкается и снимает сигнал заземления с Входная цепь PCM отпускает дроссельную заслонку, немедленно отключая систему.

СКК

СКК содержит радиолокационный датчик, который измеряет относительную скорость и расстояние между передней частью автомобиля и движущимся автомобилем последовал. IPMA отвечает за запрос PCM на увеличение скорости автомобиля, а модуль ABS на торможение, когда это необходимо.

Все диагностические коды неисправностей CCM (DTC) отправляются в IPMA по выделенной частной шине CAN. IPMA действует как шлюз.

IPMA

IPMA крепится на лобовом стекле под зеркалом заднего вида. IPMA содержит переднюю камеру с обозначенной линией обзора впереди движущегося транспортного средства. Камера обнаруживает и различает приближающийся объект, транспортное средство или пешеход на пути движения. Этот информация передается CCM по выделенному частному каналу CAN.

Описание и работа — Круиз-контроль — Обзор

Обзор Система круиз-контроля ACC управляется PCM, CCM и IPMA. Режимы круиз-контроля ACC выбираются с помощью переключателей на рулевом колесе, которые встроены в левый блок управления.

Диагностика и тестирование — круиз-контроль

Таблица диагностических кодов неисправностей (DTC) Диагностика, описанная в данном руководстве, предполагает наличие определенного уровня навыков и знаний методов диагностики, характерных для Ford. СМ.: Методы диагностики (100-00 Общая информация).

Дополнительная информация:

Ford Explorer 2020-2023 Руководство по техническому обслуживанию: Снятие и установка - Датчик температуры нагнетаемого воздуха в пространство для ног пассажира


Удаление Снимите напольную консоль. См.: Консоль пола (501-12 Приборная панель и консоль, Снятие и установка). Отложите ковер в сторону. Отсоедините электрический разъем и снимите датчик температуры нагнетаемого воздуха в пространстве для ног пассажира...

Ford Explorer 2020-2023 Руководство по техническому обслуживанию: Снятие и установка - Верхний датчик открывания двери багажника без помощи рук


Удаление ПРИМЕЧАНИЕ: Действия по удалению в этой процедуре могут содержать сведения об установке. Снимите кожух заднего бампера. См.: Крышка заднего бампера (501-19 Бамперы, снятие и установка). Отсоедините электрический разъем верхнего датчика привода задней поднимающейся двери без помощи рук...

Категории

Замки безопасности детей

Когда эти замки установлены, вы не можете открыть задние двери изнутри.

Замок для безопасности детей находится на задней кромке каждой задней двери. Вы должны установить ребенка замок безопасности отдельно на каждую дверь.

Левая сторона

читать далее

Каталог запчастей к Ford Explorer