Ford Explorer: Высоковольтная батарея, монтаж и кабели / Описание и работа — Высоковольтная батарея, монтаж и кабели — Работа системы и описание компонентов

Руководство по эксплуатации Форд Эксплорер 2020-2023 гг. / Электрический / Аккумулятор и система зарядки / Батарея высокого напряжения, монтаж и кабели / Описание и работа - Высоковольтная батарея, монтаж и кабели - Работа системы и описание компонентов

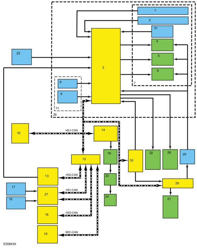
Схема системы


Элемент Описание
1 Датчик тока
2 Провода датчика контактора
3 БЭКМ
4 Катушка контактора предварительной зарядки
5 Катушка положительного контактора
6 Катушка отрицательного контактора
7 Распределительная коробка высоковольтной батареи
8 Датчики температуры
9 Провода датчика напряжения ячейки
10 ПКМ
11 Массивы аккумуляторных батарей
12 GWM
13 РКМ
14 DCDC
15 12 ВольтБМС
16 ТКУ
17 Выключатель зажигания
18 Основная батарея 12 В
19 ОВКВ
20 Отключение службы
21 Перепускной клапан охлаждающей жидкости высоковольтной батареи
22 Насос охлаждающей жидкости электроники двигателя
23 Изолирующий выключатель (BIB)
24 Вспомогательная батарея 12 В
25 Датчик температуры охлаждающей жидкости
26 Батарея высокого напряжения
27 млрд кубометров
28 Насос охлаждающей жидкости высоковольтной батареи
29 BCMC
30 СОБДМК
31 Контур блокировки высокого напряжения (HVIL)

Работа системы

Таблица сетевых сообщений — Модуль контроля заряда батареи (BECM)


Трансляция сообщение Исходный модуль Сообщение Цель
напряжение батареи 12В млрд кубометров Напряжение батареи измеряется датчиком батареи.
Положение педали акселератора ПКМ Положение педали акселератора, используемое для данных стоп-кадра OBDII.
Температура охлаждающей жидкости двигателя ПКМ Температура охлаждающей жидкости двигателя, используемая для данных стоп-кадра OBDII.
Нагрузка двигателя ПКМ Расчетное значение нагрузки двигателя, используемое для данных стоп-кадра OBDII.
обороты двигателя ПКМ Обороты двигателя, используемые для данных стоп-кадра OBDII.
Статус завершения прогрева двигателя ПКМ Используется для увеличения счетчиков устаревания DTC.
Расчетный ток батареи высокого напряжения СОБДМК Расчетный электрический ток в или из высоковольтной батареи.
Запрос контактора высоковольтной батареи ПКМ Команда на высоковольтную батарею контроллер для размыкания, замыкания или удержания высоковольтного контактора позиция.
Состояние напряжения питания контактора высоковольтной батареи СОБДМК Используется для определения наличия или отсутствия напряжения питания контактора 12 В.
Запрос потока охлаждающей жидкости высоковольтной батареи во время работы охладителя охлаждающей жидкости высоковольтной батареи СОБДМК Запрос потока охлаждающей жидкости для поддержки охлаждения высоковольтной батареи во время охладителя охлаждающей жидкости высоковольтной батареи операция.
Запрос расхода охлаждающей жидкости SOBDMC СОБДМК Запрос потока охлаждающей жидкости для поддержки охлаждения SOBDMC.
Обрыв цепи блокировки высокого напряжения СОБДМК Уведомляет BECM, если цепь блокировки высокого напряжения разомкнута, что отключает систему высокого напряжения.
Гибридное измерение высокого напряжения постоянного/постоянного тока DCDC Напряжение высоковольтной шины с точки зрения DCDC.
Гибридное измерение низкого напряжения постоянного/постоянного тока DCDC Напряжение низковольтной шины с точки зрения DCDC.
Запрос расхода охлаждающей жидкости гибридного постоянного/постоянного тока DCDC Запрос расхода охлаждающей жидкости для поддержки охлаждения DCDC.
Напряжение инвертора гибридной коробки передач СОБДМК Напряжение на высоковольтном кабеле на входе в гибридную коробку передач.
Состояние зажигания млрд кубометров Текущее состояние зажигания; выкл., аксессуар, запуск, запуск, неизвестный или недопустимый.
Статус крутящего момента силового агрегата ПКМ Блок питания включен или выключен, а также доступен ли крутящий момент.
Статус события воздействия ограничения (шлюз) РКМ Используется для отключения системы высокого напряжения во время аварии.
Состояние переключателя передач (PRNDL) ПКМ Используется для определения состояния коробки передач.
Скорость автомобиля ПКМ Данные о скорости автомобиля.
Основное значение одометра (шлюз) МПК Значение одометра автомобиля.
Данные конфигурации автомобиля млрд кубометров Стратегия комплектации автомобиля.

Балансировка клеток

Индивидуальный ячейки могут отклоняться в течение срока службы высоковольтной батареи. Целью балансировки ячеек является выравнивание зарядов отдельных ячеек. К балансируя ячейки, высоковольтная батарея поддерживает максимальную эффективность. BECM постоянно отслеживает напряжение отдельных элементов аккумуляторной батареи и выполняет балансировку когда это необходимо и при выполнении определенных условий.

Автомобиль выключен

Сигнал остановки транспортного средства отправляется модулем BECM, когда модуль BECM собирается разомкнуть контакторы из-за внутренней неисправности или только что разомкнул контакторы из-за внешнего входа (внешний модуль команда на размыкание контакторов, например, при сбое или блокировке неисправность цепи). Когда происходит остановка автомобиля, появляется предупреждение Stop Safely горит индикатор, предупреждающий о том, что автомобиль будет заглушен в течение нескольких секунд, и оператор должен съехать с дороги, как как можно скорее. В зависимости от условий неисправности, которые привели к выключение, автомобиль может перезапуститься, а может и не перезапуститься, если состояние исправил себя. Если неисправность достаточно серьезная, неисправность должен быть отремонтирован и диагностические коды неисправностей (DTC) очищены прежде чем автомобиль перезапустится.

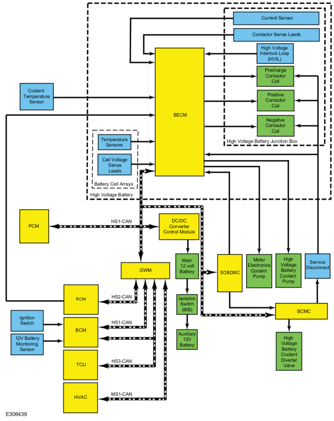
Компонент Описание

Батарея высокого напряжения

Батарея высокого напряжения состоит из мешочных элементов, упакованных в модули, которые выдают около 300 вольт постоянного тока. к системе высокого напряжения. Питание от высоковольтной батареи электроэнергию электродвигателю для движения автомобиля, когда он работает только в электрическом режиме или для помощи бензиновому двигателю (тяжелый ускорение). Когда двигатель работает или автомобиль движется, электродвигатель можно использовать в качестве генератора, вырабатывающего электричество переменного тока высокого напряжения. Высоковольтный переменный ток, генерируемый электродвигателем, преобразуется SOBDMC в высоковольтный постоянный ток и передается по высоковольтным кабелям для подзарядки высоковольтной батареи.

Электроэнергия постоянного тока высокого напряжения преобразуется в электроэнергию постоянного тока низкого напряжения с помощью модуля управления преобразователем постоянного тока/постоянного тока (DC/DC). Эта низковольтная электрическая энергия постоянного тока с большим током затем подается на 12-вольтовые батареи через кабели батареи низкого напряжения.

высоковольтная система имеет плавающее заземление. Плавающая земля предназначен для полной изоляции высоковольтной системы от автомобиля шасси. Кабели высокого напряжения полностью изолированы (изолированы) от всех компонентов и цепей автомобиля. Нет общих связей (таких заземление тела), используемое для передачи высоковольтной энергии. БЭКМ контролирует эту систему на предмет любой утечки тока в нормальный электрическая система (по аналогии с бытовым прерывателем замыкания на землю). Существуют высоковольтные цепи от массивов аккумуляторных элементов до BECM, которые используются для контроля сопротивления изоляции между высоковольтной аккумуляторной батареей и шасси.

Модуль управления энергией батареи (BECM)

BECM управляет состоянием высоковольтной батареи, чтобы контролировать ее зарядку и разрядку. BECM управляет насосом охлаждающей жидкости высоковольтной батареи совместно с BCMC. управление перепускным клапаном. Когда дополнительная высоковольтная батарея необходимо охлаждение (высокая температура окружающей среды и/или во время сильного тока). потребность в расходе) на перепускной клапан охлаждающей жидкости подается питание, чтобы позволить охлаждающей жидкости отводиться через охладитель высоковольтной батареи. Высокое напряжение чиллер батареи является частью системы HVAC, используемой для охлаждения хладагента перед возвратом в высоковольтную батарею.

BECM отслеживает напряжение отдельных элементов и датчики температуры внутри массивов батарей. БЭКМ контролирует ток батареи с помощью датчика, расположенного в высоковольтной распределительная коробка аккумулятора. Эта информация необходима BECM для управления высоковольтной батареей и определения ее способности получать и подавать питание на транспортное средство. BECM связывается с другими модулями автомобиля по шине HS-CAN.

BECM получает следующие входные данные:

  • Пробуждение HEV (гибридного электромобиля)
  • Состояние блокировки разъема высоковольтной батареи
  • Напряжение питания управления контактором высоковольтной батареи (включая сервисное отключение)
  • Ячейки высоковольтной батареи считывают выводы
  • Датчики температуры элементов высоковольтной батареи
  • Датчик температуры охлаждающей жидкости на входе высоковольтной батареи
  • Сигнал обратной связи насоса охлаждающей жидкости аккумуляторной батареи высокого напряжения
  • Сигнал обратной связи насоса охлаждающей жидкости электродвигателя
  • Датчик тока (часть распределительной коробки высоковольтной батареи)
  • Статус уведомления о событии от RCM
  • HS-CAN

BECM обеспечивает следующие выходные данные:

  • ШИМ-управляющий сигнал насоса охлаждающей жидкости высоковольтной батареи
  • ШИМ-управляющий сигнал насоса охлаждающей жидкости электродвигателя
  • Управление контактором предварительной зарядки распределительной коробки высоковольтной батареи
  • Положительное контакторное управление распределительной коробки высоковольтной батареи
  • Управление отрицательным контактором распределительной коробки высоковольтной батареи
  • Информация о HS-CAN

Модуль управления преобразователем постоянного тока/постоянного тока (DC/DC)

DCDC — это компонент с жидкостным охлаждением, который преобразует мощность постоянного тока высокого напряжения в мощность постоянного тока низкого напряжения (12 В). Преобразователь обеспечивает питание 12-вольтовой аккумуляторной батареи автомобиля и низковольтных электрических систем. PCM запрашивает у DCDC разрешение на преобразование энергии посредством сообщения разрешения по HS-CAN. PCM отправляет запрос уставки зарядного напряжения по HS-CAN на DCDC. Для получения информации о DCDC,
См.: Модуль управления преобразователем постоянного тока/постоянного тока (DC/DC) — работа системы и описание компонентов (414-05 Преобразователь/инвертор напряжения, описание и работа).

Гибридный электродвигатель в сборе

гибридный электродвигатель в сборе установлен в передней части трансмиссии в сборе, а также используется в качестве генератора. Ассамблея также включает муфту отключения двигателя с электрическим приводом, которая включает или отключает электродвигатель от бензинового двигателя.

электродвигатель вырабатывает электричество высокого напряжения для зарядки высокого батарея напряжения. Двигатель запускается с использованием любого обычного двигателя стартер на блоке (только для холодного пуска) и встроенный ремень Стартер-генератор (BISG) для других запусков во время обычного автомобиля операция. Электродвигатель должен быть включен и вращаться, чтобы соответствовать скорость проворачивания бензинового двигателя при запуске. Если высокое напряжение система отключена из-за неисправности бензиновый двигатель не заведется запуск, и автомобиль будет отключен.

электродвигатель используется для разгона автомобиля с места, когда вождение на электротяге. Электродвигатель также используется для восстановления энергии при рекуперативном торможении. Электродвигатель получает питание от высоковольтной батареи после соединения высоковольтной батареи контакторы коробки замкнуты. Для получения информации об электродвигателе и его работа,
См.: Электродвигатель (Электродвигатель 303-01E, Описание и работа).

В течение события торможения и замедления, которые использует система рекуперативного торможения электродвигатель в качестве генератора для создания и захвата электрических текущий. Эта захваченная энергия используется для зарядки высоковольтного батарея. Если высоковольтная батарея достаточно заряжена, захваченный энергия используется для торможения газовым двигателем, чтобы замедлить транспортное средство. рекуперативная тормозная система представляет собой последовательную систему, в которой генераторное торможение используется в первую очередь, до пределов крутящего момента генератора и зарядная способность высоковольтной батареи. После оптимальной регенерации фрикционные тормоза применяются для дополнения требований к торможению. Информацию о рекуперативном торможении см.
См.: Антиблокировочная тормозная система (ABS) и система курсовой устойчивости — Работа системы и описание компонентов (206-09 Антиблокировочная тормозная система (ABS) и система курсовой устойчивости, описание и работа).

Распределительная коробка высоковольтной батареи

Распределительная коробка высоковольтной батареи действует как интерфейс между сборка высоковольтного кабеля и высоковольтная батарея. Высота В распределительной коробке аккумуляторной батареи находятся 3 контактора (предварительная зарядка, положительный и отрицательный), которые по команде закрытия BECM, подключите высоковольтную батарею к различным компонентам для высоковольтной потребление и/или зарядка высоковольтной батареи. Во время начальной при подаче питания контактор предварительной зарядки замыкается раньше положительного контактора который направляет высокое напряжение через резистор предварительного заряда, который также находится в распределительной коробке высоковольтной батареи. Это уменьшает в бросок тока на конденсаторы и предотвращает искрение контактора. Высота Конструкция распределительной коробки аккумуляторной батареи позволяет распределять высоковольтные к стороне сильного тока SOBDMC и стороне слабого тока (модуль управления преобразователем постоянного тока/постоянного тока (DC/DC) и ACCM. Сторона сильного тока для SOBDMC защищен высоковольтным предохранителем на 150А. Низкий ток сторона для управления преобразователем постоянного тока/постоянного тока (DC/DC) модуль и ACCM защищены высоковольтным малоточным предохранителем 50А. Любая ошибка в результате чрезмерный ток на слаботочной стороне откроет предохранитель и остановить преобразование мощности на постоянном токе/постоянном токе (постоянный/постоянный ток) и ACCM. Чрезмерный ток не будет передаваться на сторону сильного тока. распределительная коробка высоковольтной батареи содержит контакторы, ток датчик, высоковольтная цепь блокировки, высоковольтная сильноточная 150А плавкий предохранитель и высоковольтный слаботочный предохранитель 50А.

Распределительная коробка высоковольтной батареи содержит датчик тока, который жестко подключен к BECM и контролируется им. Датчик тока помогает определить нагрузку или скорость заряда аккумулятора. высоковольтная батарея, определяя поток тока в высоковольтную батарею или из нее. батарея напряжения. Распределительная коробка высоковольтной батареи также содержит точки измерения напряжения после высоковольтных контакторов, используется для обнаружения проблем с контакторами.

Кабельная сборка высокого напряжения

Все кабели высокого напряжения объединены в один высоковольтный кабельный узел, соединяющий высоковольтную батарею, SOBDMC, DCDC и ACCM. Есть 4 цепи, которые подключаются к высоковольтной батарее. Две главные цепи подают высокое напряжение на SOBDMC. Две вспомогательные цепи подают высокое напряжение на DCDC. DCDC действует как соединение и посылает высокое напряжение на ACCM. Имеется отдельная трехфазная кабельная сборка высокого напряжения переменного тока, которая соединяет сборку гибридного электродвигателя и SOBDMC.

Размыкатель системы высокого напряжения

В системе высокого напряжения используется размыкающая вилка низкого напряжения, которая открывает Цепь питания управления контактором 12 В и находится в двигателе купе. Когда сервисный разъединитель отсоединен, высокий Контакторы аккумуляторной батареи, подающие высокое напряжение на автомобиль, невозможно закрыть. Систему высокого напряжения необходимо обесточить перед отсоединение любого высоковольтного кабеля (обозначен оранжевым цветом).
См.: Отключение высоковольтной системы (414-03 Высоковольтная батарея, монтаж и кабели, общие процедуры).

Описание и работа — высоковольтная батарея, монтаж и кабели — обзор

ОБЗОР ПРЕДУПРЕЖДЕНИЕ: Во избежание риска поражения электрическим током всегда соблюдайте точно все предупреждения и сервисные инструкции, включая инструкции обесточить систему...

Аккумулятор и система зарядки

..

Дополнительная информация:

Руководство по эксплуатации Ford Explorer 2020-2023: включение и выключение автоматического управления дальним светом


ПРЕДУПРЕЖДЕНИЕ: Не используйте систему в условиях плохой видимости, например, в тумане, при сильном дождь, брызги или снег. С помощью сенсорного экрана выберите следующее: Выберите Настройки. См. Настройки. Выберите Автомобиль. Выберите Освещение. Активация автоматического управления дальним светом Переключите управление освещением на положение автоламп...

Руководство по эксплуатации Ford Explorer 2020-2023: Электромагнитная совместимость


ПРЕДУПРЕЖДЕНИЕ: Не кладите предметы и не устанавливайте оборудование на или рядом с подушкой безопасности. чехол сбоку спинок сидений (передних сидений) или в области передних сидений которые могут соприкоснуться с раскрывающейся подушкой безопасности. Несоблюдение этих инструкций может увеличить риск получения травм в случае аварии...

Категории

Дети и подушки безопасности

ВНИМАНИЕ: Подушки безопасности могут убить или травмировать ребенка в детском удерживающем устройстве. Никогда установите детское удерживающее устройство, обращенное назад, перед активной подушкой безопасности. Если вы должны использовать установленное по ходу движения детское удерживающее устройство на переднем сиденье, переместите сиденье, на котором детское удерживающее устройство установлено до упора назад.

читать далее

Каталог запчастей к Ford Explorer