Ford Explorer: Рулевая колонка / Описание и работа - Рулевая колонка - Работа системы и описание компонентов

Руководство по эксплуатации Форд Эксплорер 2020-2023 гг. / Шасси / Рулевая система / Рулевая колонка / Описание и работа - Рулевая колонка - Работа системы и описание компонентов

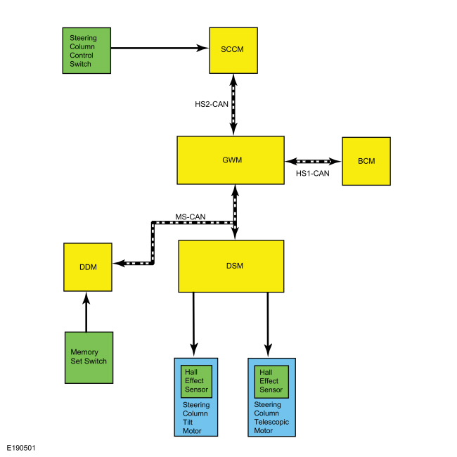
Схема системы


Элемент Описание
1 ДДМ
2 SCCM
3 Переключатель набора памяти
4 ЦСМ
5 млрд кубометров
6 МС-CAN
7 HS-CAN2
8 Переключатель управления на рулевой колонке
9 Мотор наклона рулевой колонки
10 Датчик Холла
11 GWM
12 Телескопический двигатель рулевой колонки
13 Датчик Холла
14 HS-CAN1

Работа системы

Таблица сетевых сообщений — регулируемая рулевая колонка с электроприводом

Сетевые входные сообщения модуля


Трансляция сообщение Исходный модуль Сообщение Цель
Состояние зажигания млрд кубометров Сообщает статус зажигания, чтобы инициировать функцию легкого входа и выхода.
отзыв личности млрд кубометров Когда от BCM поступает команда восстановления личности, DSM сохраняет или вызывает положение рулевого колеса. Если передатчик RKE запрограммирован на положение в памяти, этот вход используется для вызова положения рулевой колонки.
Состояние переключателя положения рулевой колонки SCCM Управляет регулируемой рулевой колонкой при нажатии переключателя управления на рулевой колонке. Сообщение передается от SCCM к DSM через GWM.
Состояние переключателя сиденья с памятью ДДМ Когда переключатель установки памяти (1, 2 или 3) активирован, DDM отправляет это сообщение в DSM, который затем сохраняет или вызывает соответствующее положение сиденья в памяти.

Рулевая колонка с ручной регулировкой

ручная регулируемая рулевая колонка управляется механическим рычагом на нижней стороне рулевой колонки, которая использует кулачок для блокировки и разблокировать рулевую колонку. При опускании рычага рулевое управление колонка может быть отрегулирована вверх или вниз и внутрь или наружу в нужное положение. Когда рулевая колонка окажется в нужном положении, поднимите рычаг в исходное положение, чтобы зафиксировать рулевую колонку.

Регулируемая рулевая колонка с электроприводом

Регулируемая рулевая колонка с электроприводом управляется переключателем управления рулевой колонкой, переключателем памяти SET или кнопкой RKE. передатчик. Рулевая колонка с электроприводом может быть отрегулирована вверх, вниз, внутрь и наружу с помощью подрулевого переключателя выключатель.

Режим бега

Если ЦСМ теряется сигнал от любого из регуляторов наклона/выдвижения рулевой колонки. датчики двигателя, соответствующий двигатель рулевой колонки работает в толчковом режиме. Режим толчкового режима допускает ограниченную работу соответствующего двигателя рулевой колонки. используя только переключатель управления на рулевой колонке. Когда рулевая колонка переключатель управления работает в толчковом режиме, рулевая колонка перемещается в в нужном направлении в течение одной секунды, затем останавливается. Рулевая колонка переключатель управления должен быть отпущен, а затем снова нажат, чтобы переместить рулевая колонка на дополнительную секунду. Режим бега является индикацией датчик наклона или телескопического двигателя или неисправность цепи. Если регулируемая рулевая колонка работает в толчковом режиме, в DSM устанавливается код неисправности.

Программирование и вызов позиций памяти

DSM контролирует положение рулевой колонки с помощью датчиков Холла, которые являются неотъемлемой частью двигателей наклона и телескопирования. Датчики обеспечивают цифровой сигнал, используемый DSM рассчитать положение рулевой колонки относительно полный вперед, полный назад, полный вверх и полный вниз позиции. DSM использует этот сигнал для сохранения и вызова позиций памяти, чтобы выполнить легкие операции входа/выхода и убедиться, что наклон и телескопический двигатели не глохнут в конце хода рулевой колонки. Если наклон Датчик двигателя DTC или телескопический датчик двигателя (также называемый датчиком вылета двигателя) DTC установлен, DSM не вызывает запрограммированную позицию памяти или автоматически позиционирует рулевая колонка во время операций посадки/высадки.

Переключатель памяти SET контролируется DDM. Когда ячейка памяти вызывается с помощью переключателя памяти SET, DDM отправляет сообщение MS-CAN на DSM. DSM активирует мотор(ы) наклона/телескопа и отслеживает эффект Холла датчики для регулировки рулевой колонки в положение, сохраненное в памяти ДСМ. Как только рулевая колонка достигает желаемого положения, DSM отключает электродвигатели рулевой колонки. Если ЦСМ получает ввод от переключателя на рулевой колонке во время вызова из памяти положения функция, модуль останавливает вызов памяти и реагирует на новые ввод положения переключателя на рулевой колонке.

Когда запрограммированный передатчик RKE активирован, BCM отправляет сообщение сети высокоскоростных контроллеров 1 (HS1-CAN) на GWM. Затем GWM отправляет сообщение MS-CAN в DSM, который перемещает рулевую колонку в положение, сохраненное в памяти DSM.

Легкий вход и выход

функция легкого входа и выхода перемещает рулевую колонку до упора вверху, когда автомобиль находится в положении PARK и зажигание выключено.

DSM отслеживает положение рулевой колонки с помощью датчиков Холла, встроенных в двигатели наклона и выдвижения. DSM дает команду рулевой колонке полностью подняться вверх, когда сообщение о состоянии зажигания указывает на то, что зажигание выключено. DSM отменяет эту операцию, если от переключателя управления рулевой колонкой или переключателя положения с памятью поступает допустимый сигнал.

DSM записывает текущее положение рулевой колонки перед включением питания рулевая колонка для облегчения операции выхода. Это записанное положение возвращает рулевую колонку в это положение при следующем легком входе операция. Во время легкой посадки рулевая колонка либо возвращается в положение, предшествовавшее операции легкого выхода или сохраненная предустановка памяти, если используется передатчик RKE.

функция простого входа и выхода может быть включена или отключена с помощью центр сообщений. См. Органы управления водителем в документации для владельца. инструкции по использованию центра сообщений.

Компонент Описание

Переключатель управления на рулевой колонке

Переключатель управления на рулевой колонке представляет собой контактный переключатель мгновенного действия, который подключается непосредственно к левой стороне SCCM. и управляет движением вперед, назад, вверх и вниз рулевая колонка. Подрулевой переключатель обслуживается в отдельности.

Двигатель наклона рулевой колонки

DSM обеспечивает питание и заземление двигателя наклона, который управляет движением вверх и нижнее положение регулируемой рулевой колонки с электроприводом. Наклон двигатель оснащен датчиком вращения на эффекте Холла, который посылает цифровые сигналы на DSM. DSM использует эти сигналы для расчета положения рулевой колонки в отношение к полному верхнему и нижнему положениям и убедиться, что наклон двигатель не глохнет у рулевой колонки в конце хода в верхнем положении или вниз. Двигатель наклона обслуживается отдельно от рулевая колонка.

Телескопический двигатель рулевой колонки

Телескопический двигатель рулевой колонки управляет движением внутрь и наружу положение рулевой колонки с гидроусилителем. телескопический двигатель питается от DSM и оснащен датчиком вращения на эффекте Холла, который посылает цифровые сигналы на DSM. DSM использует эти сигналы для расчета положения рулевой колонки в относительно полного переднего и заднего положений и убедиться, что телескопический мотор не глохнет у конца рулевой колонки двигаться вперед или назад. Телескопический мотор есть обслуживается вместе с рулевой колонкой.

Описание и работа — Рулевая колонка — Обзор

Обзор рулевой колонки Система рулевой колонки состоит из следующих компонентов: Руль SCCM Телескопические и наклонные двигатели (рулевая колонка с электроприводом) Сте..

Диагностика и тестирование — рулевая колонка

Таблица диагностических кодов неисправностей (DTC) Диагностика, описанная в данном руководстве, предполагает наличие определенного уровня навыков и знаний методов диагностики, характерных для Ford. СМ.: Методы диагностики (100-00 Общая информация).

Дополнительная информация:

Руководство по обслуживанию Ford Explorer 2020–2023: Общие процедуры — Обнаружение утечек в компрессоре кондиционера — Автомобили с: хладагентом R134A


Специальные инструменты) / Общее оборудование Отдел обслуживания кондиционеров Электронный течеискатель Комплект адаптера для кондиционера Обнаружение утечек Восстановите хладагент. См. Кондиционер (A/C) Процедура восстановления системы, эвакуации и зарядки в группе 412...

Руководство по эксплуатации Ford Explorer 2020-2023: переход с адаптивного круиз-контроля на круиз-контроль


ВНИМАНИЕ: Обычный круиз-контроль не будет тормозить, когда ваш автомобиль приближается к вам. более медленные автомобили. Всегда помните, какой режим вы выбрали, и нажимайте на тормоза. когда необходимо. С помощью сенсорного экрана выберите следующее: Выберите Настройки. См. Настройки...

Категории

Встроенный передатчик с ключом (при наличии)

Используйте плоский ключ, чтобы завести автомобиль и отпереть или запереть дверь водителя с вне вашего автомобиля. Передатчик встроенного ключа работает как запрограммированный ключ зажигания, который открывает все замки и запускает автомобиль, а также пульт дистанционного управления контроль.

читать далее

Каталог запчастей к Ford Explorer