Hyundai Kona: Процедуры ремонта системы управления коробкой передач с двойным сцеплением / выключателя ингибитора

осмотр
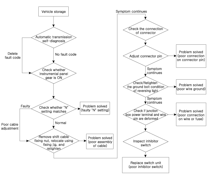
Поток проверки

Элементы для проверки
1.
Проверьте код DTC.
2.
Проверьте, соответствует ли настройка N.
Отрегулируйте настройку N (см. раздел «Управление коробкой передач с двойным сцеплением»). Система - "Выключатель-запретитель").
3.
Проверьте разделение троса переключения передач.
Отрегулируйте расстояние между тросами переключения передач (см. раздел «Коробка передач с двойным сцеплением»). Система управления - "Выключатель ингибитора").
4.
Проверьте, подключен ли разъем.
Тщательно осмотрите разъем на предмет ослабления, плохого контакта, изгиб, коррозия, загрязнение, деформация или повреждение.
Включите зажигание, выключите двигатель и измерьте мощность. подается на цепь переключателя блокировки и напряжение между землей.
Спецификация: прибл. 12В
Исправьте проводку контактов, если проводка контактов разъема неисправна (см. к ЭТМ - "Ремонт проводки").
5.
Проверьте состояние заземления в цепи фонарей заднего хода.
Проверьте расположение фонаря заднего хода на земле (см. ETM - «Карта расположения сбруи»).
Прикрепите фонарь заднего хода, если состояние грунта не соответствует норме.
6.
Осмотрите проводное соединение на силовой клемме распределительной коробки и лампе предохранителя.
Проверьте, отделен ли держатель предохранителя и держит ли держатель предохранитель тугой.

Прикрепите предохранитель тестера, чтобы проверить, правильно ли он подключен.

Проверьте, подходит ли мощность предохранителя для каждой цепи.
Проверьте, не поврежден ли предохранитель.
Проверить выдергивание проводки крепления предохранителя, попадание посторонних предметов, и расположение терминала.
Переместите терминал, который был вытащен, и осмотрите с помощью метод, описанный выше.
Если проблема не решена, обратитесь к электрической схеме. инструкции по ремонту, чтобы починить или заменить клемму.
7.
Проверьте сигнал переключателя блокировки.
Поверните ключ зажигания в положение «ON» и двигатель «OFF».
Измерьте напряжение между каждой клеммой и массой шасси. при переключении рычага в диапазон "P, R, N, D".
Заданное значение: см. спецификацию "код сигнала" стол
Удаление
1.
Перед установкой рычага переключения передач в положение «N» убедитесь, что автомобиль не катится.
2.
Отсоедините разъем переключателя блокировки (А).
3.
Снимите гайку крепления троса переключения передач (В).

4.
Снимите рычаг ручного управления (А) после ослабления гаек (В).

5.
Снимите выключатель блокировки (A) после ослабления болтов (B-2ea).

Монтаж
1.
Убедитесь, что рычаг переключения передач находится в положении «N».
2.
Слегка затяните болты крепления переключателя блокировки (B-2ea) после установки. выключатель блокировки (A).

3.
Затяните гайку крепления рычага ручного управления (В) с указанным крутящий момент после установки рычага ручного управления (А).
Момент затяжки :
(B) 17,4–24,5 Н·м (1,8–2,5 кгс·м, 13,0–18,1 фунт-фут)

4.
Совместите отверстие (В) в рычаге ручного управления с положением «N». отверстие (A) переключателя блокировки, а затем вставьте переключатель блокировки направляющий штифт (SST №:09480 - A3800) в соответствующее отверстие.

5.
Затяните болт (А) с указанным крутящим моментом.
Момент затяжки :
(A) 9,8–11,8 Н·м (1,0–1,2 кгс·м, 7,2–8,7 фунт-фут)

6.
Слегка затяните гайку (B) после подсоединения троса переключения передач (C) к рычаг ручного управления (D).
7.
Слегка надавите на трос переключения передач (C) в показанном направлении «F», чтобы устранить свободный ход. люфт троса переключения передач.
Затяните гайку (В) с указанным крутящим моментом.
Момент затяжки :
9,8–13,7 Н·м (1,0–1,4 кгс·м, 7,2–10,1 фунт-фут)
8.
Подсоедините разъем переключателя блокировки (A).

9.
Снимите направляющий штифт переключателя блокировки (SST №: 09480-A3800) с дыра.
10.
Установите воздушный фильтр в сборе и воздуховод.
(См. Механическая система двигателя — «Воздушный фильтр»)
Убедитесь, что работает уверенно на каждом диапазоне ингибитора переключатель, соответствующий каждому положению рычага переключения передач.
Поиск и устранение неисправностей переключателя ингибитора
Диагностика неисправностей Диагностика неисправностей по симптомам Основной симптом Ожидаемая причина Элементы для проверки и меры Рычаг переключения передач не...

Рычаг переключения передач Компоненты и расположение компонентов
Компоненты 1. Сдвиг ручка рычага в сборе 2. Рычаг переключения передач в сборе 3. Трос переключения 4. Руководство рычаг управления 5. Фиксатор троса переключения ...
Дополнительная информация:

Hyundai Kona (OS) 2018-2023 Руководство по эксплуатации: Система контроля давления в шинах
ПРЕДУПРЕЖДЕНИЕ Чрезмерное или недостаточное давление может сократить срок службы шин, негативно повлиять на транспортное средство. управляемость и привести к внезапному выходу из строя шины, что может привести к потере контроля над автомобилем в результате аварии. Каждую шину, включая запасную (если имеется), следует проверять ежемесячно при холодный и надутый до ...

Руководство по эксплуатации Ford Fusion 2013–2020: устройство открывания гаражных ворот
Беспроводная система управления HomeLink ВНИМАНИЕ: Не используйте систему с любым открывателем гаражных ворот, который делает нет остановки безопасности и реверса функция в соответствии с требованиями Федерального Стандарты безопасности (включая любые устройство открывания гаражных ворот изготовлено до 1 апреля 1982 г.). Дверь гаража открывалка, которая...