Hyundai Kona: Система зарядки / Принципиальные схемы

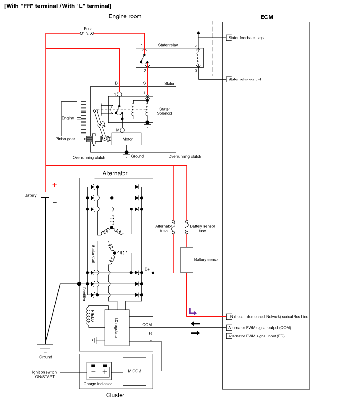
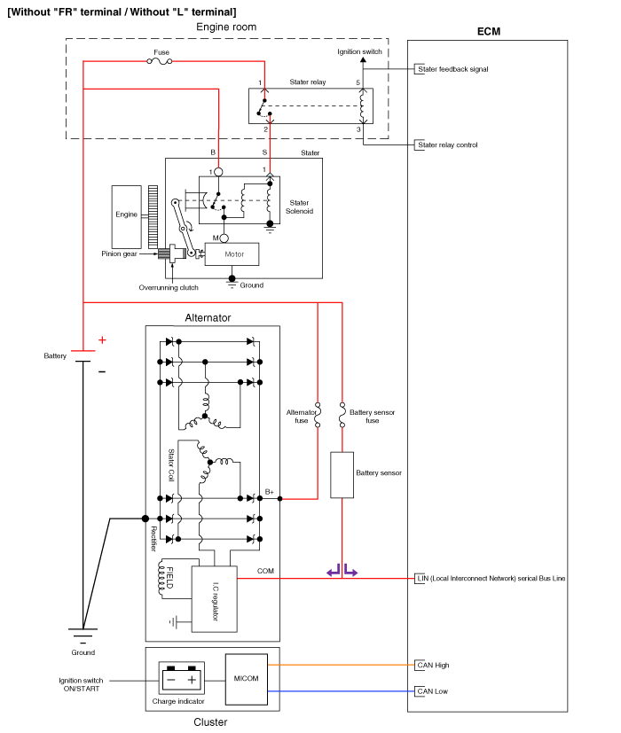
Принципиальная электрическая схема

Описание и работа
Описание В систему зарядки входили аккумулятор, генератор со встроенным регулятором, и индикатор зарядки и провод. Генератор имеет восемь встроенных диодов, ...

Процедуры ремонта
осмотр Пункт проверки • Проверка эффективности батареи • Проверка напряжения батареи • ...
Дополнительная информация:

Hyundai Kona (OS) 2018-2023 Service Manual: Специальные сервисные инструменты
Специальные сервисные инструменты Инструмент (номер и название) Илюстрация Использовать 09546-3X100 Инструмент для снятия контргайки амортизатора Используется для снятия стопорной гайки амортизатора 09568-1С100 Шаровой шарнир р ...

Руководство по эксплуатации Ford Fusion 2013–2020 гг.: Следование за автомобилем. Сопровождение автомобиля до полной остановки
Следование за транспортным средством ВНИМАНИЕ: При следовании автомобиль, который тормозит, ваш автомобиль делает не всегда замедляется достаточно быстро, чтобы избежать аварии без вмешательства водителя. При необходимости используйте тормоза. Отказ следование этой инструкции может привести к телесные повреждения или смерть. ПРЕДУПРЕЖДЕНИЕ:...