Hyundai Palisade: Система зарядки / Принципиальные схемы

Hyundai Palisade (LX2) 2020-2023 Руководство по ремонту / Электрическая система двигателя / Система зарядки / Принципиальные схемы

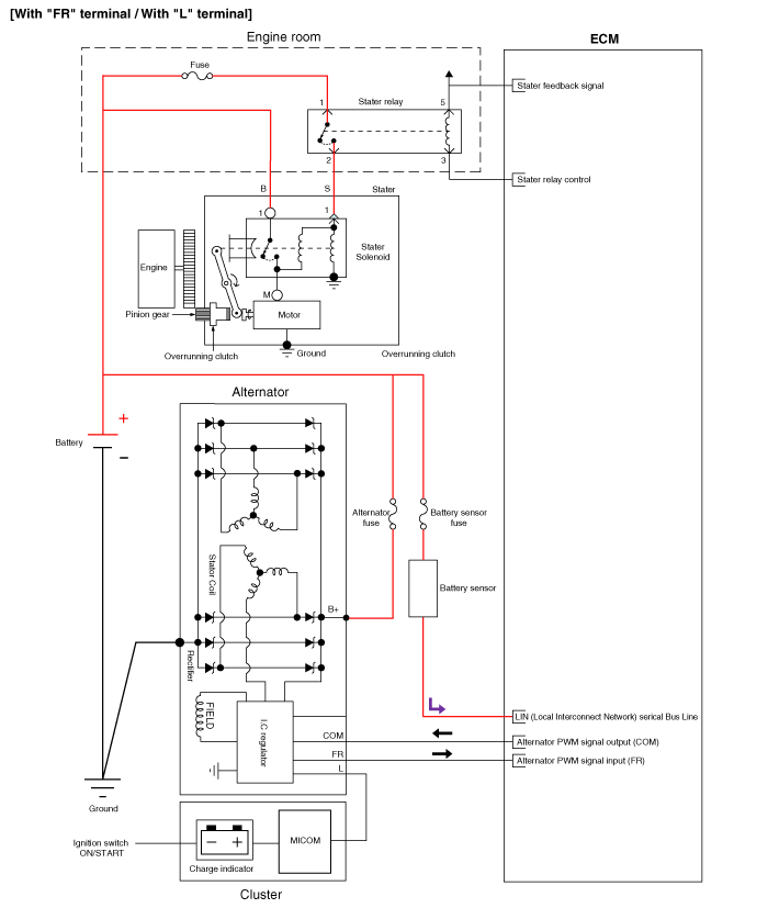
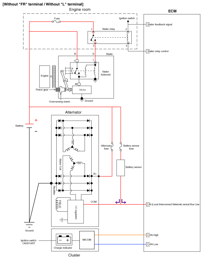
Принципиальная электрическая схема

Hyundai Palisade. Schematic diagrams

Hyundai Palisade. Schematic diagrams

Описание и работа

Описание Система зарядки включает в себя аккумуляторную батарею, генератор переменного тока со встроенным регулятором, и индикатор зарядки и провод...

Процедуры ремонта

осмотр Пункт проверки • Проверка эффективности батареи • Проверка напряжения батареи • Проверка зарядного напряжения • Общий осмотр • Проверка состояния затяжки клемм • Проверка состояния двигателя/коробки передач • Проверка состояния заземления жгута проводов • Проверка заданного электрического значения • Контроль паразитных токов автомобиля • Проверка емкости аккумулятора Проверка эффективности батареи • Убедитесь, что кабели аккумуляторной батареи подключены к правильным клеммам...

Дополнительная информация:

Hyundai Palisade (LX2) 2020-2023 Руководство по эксплуатации: Антиблокировочная система тормозов (ABS)


ПРЕДУПРЕЖДЕНИЕ Антиблокировочная тормозная система (ABS) или электронная система стабилизации Система управления (ESC) не будет предотвратить несчастные случаи из-за неправильное или опасное вождение маневры. Несмотря на то, что транспортное средство улучшается контроль во время экстренное торможение всегда соблюдать безопасную дистанцию между вами и объектами впереди из вас...

Руководство по эксплуатации Hyundai Palisade (LX2) 2020-2023: Проверка давления в шинах


Вы можете проверить давление в шинах в режим Assist на кластере. См. раздел «ЖК-дисплей». Режим" в главе 3. Появится сообщение «Двигайтесь к дисплею». появляются в течение первых нескольких минут движение после первоначального запуска двигателя. Если давление в шинах не отображается через несколько минут вождения, проверить давление в шинах...

Категории

Подушка безопасности — дополнительная система пассивной безопасности Система

Hyundai Palisade. System

1. Передняя подушка безопасности водителя
2. Передняя подушка безопасности пассажира
3. Боковая подушка безопасности
4. Занавеска воздушной подушки
5. Коленная подушка безопасности водителя

Этот автомобиль оснащен Расширенная дополнительная подушка безопасности Система для сиденья водителя и переднего сиденья пассажирские места.

читать далее