Hyundai Tucson manuels

Руководство по обслуживанию и ремонту Hyundai Tucson: Переключатель INHIBITOR

Описание и работа

Описание
Переключатель запрета установлен в верхней части коробкой передач и соединен с рычагом переключения передач.
Выключатель блокировки имеет четыре точки контакта и выполняет сигналы (S1, S2, S3, S4).
Сигналы переключателя блокировки, подаваемые на TCM, основаны на управление положениями рычага переключения передач (P, R, N, D) и используется контролировать регулировку сцепления.

Технические характеристики

Технические характеристики
▷ Тип: комбинация выходных сигналов с 4 клемм
Электропитание (В)
12
Тип выхода
Комбинация выходных сигналов

Таблица кодов сигналов

п
P-R
р
Р.Н.
НЕТ
Н-Д
Д
S1
12В
12В
0
0
0
0
0
S2
0
12В
12В
12В
0
0
0
S3
0
0
0
12В
12В
12В
0
S4
0
0
0
0
0
12В
12В

Принципиальные диаграммы

Принципиальная электрическая схема

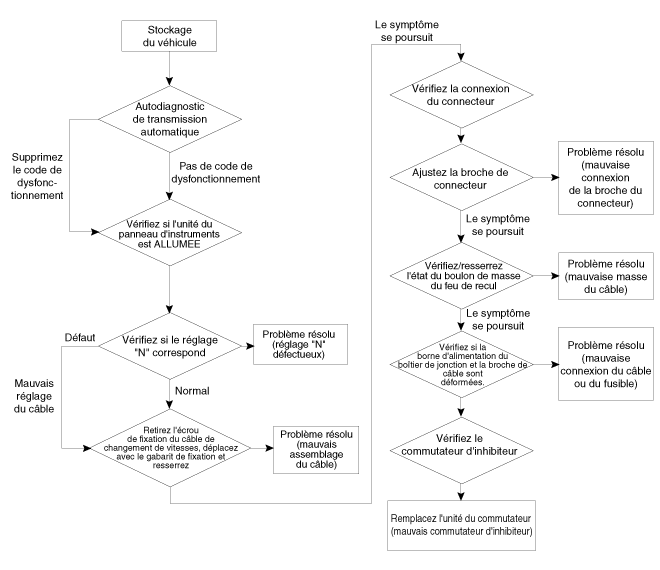
Поиск неисправностей

Диагностика неисправностей
Диагностика ошибок по симптому
Основной симптом
Ожидаемая причина
Элементы для проверки и меры
Рычаг переключения передач не работает
Неправильное натяжение троса переключения
Отрегулировать натяжение троса переключения
(См. «Система автоматической коробки передач — переключатель блокировки»)
Неправильное подключение/крепление троса переключения передач
Проверьте сборку ручного регулирующего клапана и при необходимости соберите его заново.
Неправильная установка кронштейна троса переключения
Проверьте установочный трос на рычаге переключения передач и отремонтируйте, если необходимый.
Удар при переключении с и на D/R

Запуск двигателя при переходе на D/R и обратно
Неисправная настройка переключателя ингибитора "N"
Используйте приспособление для регулировки «N» и произведите регулировку «N».
(См. «Система автоматической коробки передач — переключатель блокировки»)
Недостаточное давление масла в гидроблоке.
Замените гидроблок или проверьте/замените коробку передач
Неправильный запуск двигателя

Текущая скорость не отображается на комбинации приборов

ПРЕДУПРЕЖДАЮЩАЯ ЛАМПА ВКЛЮЧАЕТСЯ

Двигатель глохнет при остановке

Медленная ходьба невозможна

Триггер автоматической парковки отключен
Неисправность согласующего резистора/цепи CAN
Проверьте модуль системы управления батареями/PCU.
Проверьте соединение разъема проводки PCU.
Неисправность источника питания (IGN.1) в цепи выключателя блокировки
Проверьте люфт клеммы питания распределительной коробки в моторный отсек и соединение с предохранителем (TCU2). Починить терминал или замените распределительную коробку, если это необходимо.
Неисправный предохранитель цепи выключателя ингибитора
Проверьте предохранитель и клемму распределительной коробки, затем отремонтируйте.
Неисправный разъем проводки выключателя блокировки
Проверить наличие посторонних предметов в разъеме проводки и проверьте игру терминала.
Проверьте уплотнение на неиспользуемом контакте и убедитесь, что клемма коррозия или нет.
Неисправность цепи фонаря заднего хода
Проверьте массу фонаря заднего хода и при необходимости соберите его.
Неисправное заземление проводки выключателя блокировки
Проверьте заземление проводки и при необходимости соберите заново.
Неисправность цепи выключателя блокировки (неиспользованный код)
Проверьте в соответствии с процедурой проверки, затем замените переключатель. Ингибитор при необходимости.
Неисправная работа переключателя ингибитора (неисправность среднего диапазона)
Проверьте в соответствии с процедурой проверки, затем замените переключатель. Ингибитор при необходимости.

Процедуры ремонта

Контроль
Схема проверки выключателя ингибитора

Что нужно проверить
1.
Проверьте код DTC.
2.
Проверьте, соответствует ли настройка N.
Отрегулируйте параметр N (см. Система автоматической коробки передач - "Выключатель ингибитора")
3.
Проверьте разделение троса переключения передач.
Отрегулируйте расстояние между тросами переключения передач (см. Система автоматической коробки передач - «Трос переключения скорости")
4.
Проверьте, вставлен ли разъем.
Проверьте, не ослаблен ли разъем, плохо ли он подсоединен, согнут ли коррозия, загрязнение, деформация или повреждение.
Поверните ключ зажигания в положение «ON», а двигатель в положение «OFF». и измерьте напряжение и питание в цепи переключателя ингибитора между масс.
Спецификация: около 12 В
Закрепите штыревую проводку, когда штыревая проводка разъема неисправен.
(См. ЭТМ - "Ремонт проводки").
5.
Проверьте массу в цепи фонарей заднего хода.
Проверьте место заземления фонаря заднего хода (см. ETM - «Карта расположения лучей»).
Присоедините фонарь заднего хода, если заземление неисправно.
6.
Проверьте подключение проводки на силовой клемме корпуса. соединение и индикатор предохранителя.
Проверьте, отделен ли держатель предохранителя и держит ли держатель предохранитель тугой.

Прикрепите тестовый предохранитель, чтобы проверить, правильно ли он ветвь.

Проверьте, подходит ли мощность предохранителя для каждого схема.
Проверьте, не поврежден ли предохранитель.
Проверьте наличие посторонних предметов внутри разъема выключатель блокировки и если клемма согнута
Переместите терминал, который был удален, и проверьте, используя метода, описанного выше.
Если проблема не решена, обратитесь к инструкции схема проводки ремонт ремонтировать или заменить терминал.
7.
Проверьте сигнал переключателя блокировки.
Поверните ключ зажигания в положение «ON» и двигатель в положение «OFF».
Измерьте напряжение между каждой клеммой и массой шасси. когда рычаг переключения передач находится в положении "P, R, N, D".
Заданное значение: См. таблицу спецификаций. «Сигнальный код»
ДЕПОЗИТ
1.
Перед регулировкой рычага убедитесь, что автомобиль не катится. переключиться в положение «N».
2.
Отсоедините отрицательный (-) кабель аккумуляторной батареи.
3.
Снимите воздуховод и воздушный фильтр в сборе.
(См. Механическая система двигателя — «Воздушный фильтр»)
4.
Снимите батарею и поддон для батареи.
(См. Электрическая система двигателя — «Аккумуляторная батарея».)
5.
Отсоедините разъем переключателя блокировки (А).
6.
Снимите крепежную гайку троса переключения передач (В).

7.
Снимите рычаг ручного управления (B) и шайбу после снимите гайку (А).

8.
Снимите переключатель блокировки (A), предварительно отвернув 2 болта. (Б).

СРЕДСТВО
1.
Убедитесь, что рычаг переключения передач находится в положении «N».
2.
Осторожно затяните болты (А) после установки переключателя. ингибитор (Б).

3.
Осторожно затяните гайку (А) после установки рычага управления руководство (Б).

4.
Совместите отверстие (А) в рычаге ручного управления с отверстием положения "N" (B) переключателя блокировки, затем вставьте SST направляющей втулки переключателя блокировки (SST №: 9480-A3800).

5.
Затяните гайку (А) и болты (В) до указанного момента затяжки.
Момент затяжки:
A: 17,7 ~ 24,5 Н·м (1,8 ~ 2,5 кгс·м, 13,0 ~ 18,1 фунт-фут)
B: 9,8 ~ 11,8 Н·м (1,0 ~ 1,2 кгс·м, 7,2 ~ 8,7 фунт-фут)

6.
Слегка затяните гайку (B) после подсоединения троса переключения (C) в рычаге ручного управления (D).
7.
Слегка надавите на трос переключения передач (C) в направлении Показана буква "F" для устранения провисания троса переключения передач.
8.
Затяните гайку (В) до указанного крутящего момента.
Момент затяжки:
9,8 ~ 14,7 Н·м (1,0 ~ 1,5 кгс·м, 7,2 ~ 10,8 фунт-фут)

9.
Снимите направляющий стержень переключателя ингибитора (SST #:09480-A3800) от отверстия.
10.
Подсоедините выключатель запрета (A).

11.
Установите батарею и поддон для батареи.
(См. Электрическая система двигателя — «Аккумуляторная батарея».)
12.
Установите воздухоочиститель и воздуховод.
(См. Механическая система двигателя — «Воздушный фильтр»)
13.
Подсоедините отрицательный (-) кабель аккумулятора.
14.
Убедитесь, что работа безопасна в каждом диапазоне переключателя. ингибитора, соответствующие каждому положению рычага переключения передач.
Электромагнитный клапан SS-B (ВКЛ/ВЫКЛ)
Описание и работа Описание • Электромагнитный клапан SS-B прикреплен к корпусу клапана и представляет собой электромагнитный клапан. вкл/выкл, который используется для...

Рычаг переключения
Компоненты и расположение компонентов расположение компонента 1. Ручка переключения передач в сборе смена и гетры 2. Весь сбор...
Другие материалы:

приводной вал в сборе
Описание и работа Описание Узел вала переключения передач установлен в верхней части механической коробки передач. и кабель выбора и кабель переключения передач. Весь приводной вал приводится в действие переключением шестерен...

Компоненты и расположение компонентов
КОМПОНЕНТЫ Ниже описано, как настроить систему AEB. – Устройство обнаружения (радар и камера), способное распознавать препятствия потенциал впереди. – Человеко-машинный интерфейс (ЧМИ) для уведомления со...