Hyundai Tucson: Процедуры ремонта автоматической системы управления коробкой передач / выключателя ингибитора

осмотр
Тщательно проверьте разъемы на предмет ослабления, плохого соединения, изгиба, коррозии, загрязнения, износа или повреждения.
Поток проверки

Элементы для проверки
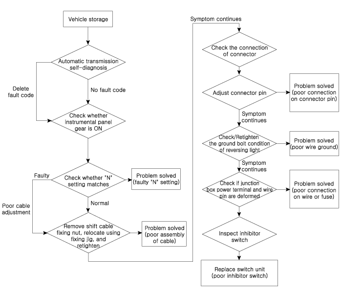
1.
Проверьте код DTC.
2.
Проверьте, соответствует ли настройка N.
А.
Отрегулируйте настройку N (см. систему автоматической коробки передач - «переключатель ингибитора»)
3.
Проверьте разделение троса переключения передач.
А.
Отрегулируйте расстояние между тросами переключения передач (см. систему автоматической коробки передач — «трос переключения передач»).
4.
Проверьте, подключен ли разъем.
А.
Тщательно осмотрите разъем на предмет ослабления, плохого соединения, изгиба, коррозии, загрязнения, деформации или повреждения.
Б.
Поверните ключ зажигания в положение "ON" и двигатель "OFF" и измерьте мощность, подаваемую на цепь выключателя блокировки, и напряжение между массой.

Спецификация: прибл. 12 В

С.
Исправьте проводку штыря, если проводка штыря разъема неисправна (см. ETM - «ремонт проводки»).
5.
Проверьте состояние заземления в цепи фонарей заднего хода.
А.
Проверьте расположение фонарей заднего хода на земле (см. ETM - «карту расположения жгутов»).
Б.
Прикрепите фонарь заднего хода, если состояние грунта не соответствует норме.
6.
Осмотрите проводное соединение на силовой клемме распределительной коробки и лампе предохранителя.
А.
Проверьте, отделен ли держатель предохранителя и крепко ли он удерживает предохранитель.

Б.
Прикрепите предохранитель тестера, чтобы проверить, правильно ли он подключен.

С.
Проверьте, подходит ли мощность предохранителя для каждой цепи.
Д.
Проверьте, не поврежден ли предохранитель.
Э.
Проверить протяжку проводов крепления предохранителя, попадание посторонних предметов и состояние расположения клеммы.
Ф.
Переместите терминал, который был вытащен, и осмотрите, используя метод, описанный выше.
Г.
Если проблема не решена, обратитесь к инструкциям по ремонту электрической схемы, чтобы починить или заменить клемму.
7.
Проверьте сигнал переключателя блокировки.
А.
Поверните ключ зажигания в положение «ON» и двигатель «OFF».
Б.
Измерьте напряжение между каждой клеммой и массой шасси при переключении рычага переключения передач в диапазон "P, R, N, D".

Заданное значение: см. таблицу технических характеристик «код сигнала».

Удаление
1.
Установите рычаг переключения передач в положение «N».
2.
Снимите воздуховод.
(См. Механическая система двигателя — «Воздушный фильтр»)
3.
Извлеките аккумулятор и лоток аккумулятора.
(См. Электрическая система двигателя — «Аккумулятор»)
4.
Отсоедините разъем переключателя блокировки (А).
5.
Снимите гайку крепления троса переключения передач (В).

Момент затяжки :
7,8 ~ 11,8 Н·м (0,8 ~ 1,2 кгс·м, 5,8 ~ 8,7 фунт-фут)

6.
Снимите рычаг ручного управления (В) и шайбу, открутив гайку (А).

Момент затяжки :
17,7 ~ 24,5 Н·м (1,8 ~ 2,5 кгс·м, 13,0 ~ 18,1 фунт-фут)

Используйте SST (09480-A3800) или болт 0,1969 дюйма (5 мм), закрепите рычаг ручного управления ингибитором в отверстии зажима N (A) при сборке ингибитор (В).

7.
Снимите блок ингибитора (А) после удаления болтов (2 шт.).

Момент затяжки :
9,8 ~ 11,8 Н·м (1,0 ~ 1,2 кгс·м, 7,2 ~ 8,7 фунт-фут)

Монтаж
1.
Установите в порядке, обратном снятию.
Поиск и устранение неисправностей переключателя ингибитора
Диагностика неисправностей Диагностика неисправностей по симптомам Основной симптом Предполагаемая причина Элементы для проверки и меры Рычаг переключения передач не работает Передача не отмечена на приборной панели Удар возникает, когда ...
Компоненты рычага переключения передач и расположение компонентов
Компоненты 1. Рукоятка рычага переключения передач 2. Рычаг переключения передач в сборе3. Трос переключения передач4. Рычаг ручного управления5. Фиксатор троса переключения передач ...
Дополнительная информация:

Hyundai Tucson (LM) 2010-2015 Руководство по техническому обслуживанию: Процедуры ремонта реле стартера
осмотр 1. Отсоедините отрицательную клемму аккумуляторной батареи. 2. Снимите крышку блока предохранителей. 3. Снимите реле стартера (А). 4. С помощью омметра проверьте непрерывность между каждой клеммой. TerminalValueMeasure30 - 871Mx или выше. При наличии непрерывности замените реле. ...

Hyundai Tucson (LM) 2010-2015 Руководство по эксплуатации: Функция приветствия фар
Когда переключатель фар находится в положении ON или в положении AUTO и все двери (и задняя дверь) закрываются и запираются, если вы нажмете кнопку разблокировки двери на дистанционном передатчике или смарт-ключе фары включатся примерно на 15 секунды. Если переключатель фар находится в положении AUTO...