Kia Cadenza: SRSCM / Принципиальные схемы

Kia Cadenza YG 2016-2023 Руководство по ремонту / Сдержанность / SRSCM / Принципиальные схемы

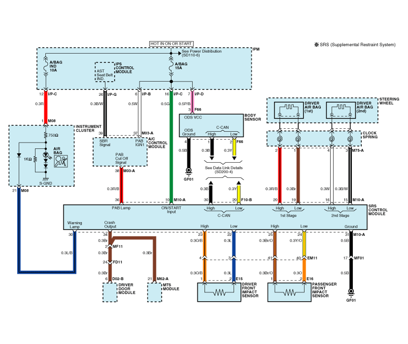
Принципиальная схема (1)

Принципиальная схема (2)

Принципиальная схема (3)

Соединитель жгута

Приколоть
Функция (разъем А)
Приколоть
Функция (разъем B)
1
-
1
-
2
-
2
-
3
-
3
-
4
-
4
-
5
-
5
-
6
-
6
-
7
-
7
-
8
-
8
-
9
-
9
-
10
Зажигание
10
-
11
Устройство аварийного крепления [Водитель] Низкий
11
Преднатяжитель ремня безопасности [водитель] низкий
12
Устройство аварийного крепления [Водитель] Высокий
12
Преднатяжитель ремня безопасности [водитель] Высокий
13
(1-я ступень) Высокий уровень подушки безопасности пассажира
13
Преднатяжитель ремня безопасности [Пассажирский] Высокий
14
(1-я ступень) Низкая подушка безопасности пассажира
14
Преднатяжитель ремня безопасности [Пассажирский] Низкий
15
(2-й этап) Низкий уровень подушки безопасности водителя
15
Передняя боковая подушка безопасности [водитель] Низкая
16
(2-й этап) Высокий уровень подушки безопасности водителя
16
Передняя боковая подушка безопасности [водитель] высокая
17
(2-я ступень) Высокий уровень подушки безопасности пассажира
17
Передняя боковая подушка безопасности [Пассажир] Высокая
18
(2-я ступень) Низкая подушка безопасности пассажира
18
Передняя боковая подушка безопасности [пассажира] Низкая
19
(1-я ступень) Низкая подушка безопасности водителя
19
-
20
(1-й этап) Высокий уровень подушки безопасности водителя
20
CAN_Низкий
21
Аварийное крепление [Пассажирский] Высокий
21
Шторка безопасности [водитель] Низкая
22
Датчик фронтального удара [водитель] Низкий уровень
22
Шторка безопасности [водитель] высокая
23
Датчик фронтального удара [водитель] Высокий
23
Шторка безопасности [Пассажирская] Высокая
24
Датчик фронтального удара [Пассажир] Низкий уровень
24
Шторка безопасности [Пассажирская] Низкая
25
Датчик фронтального удара [Пассажир] Высокий
25
Задняя боковая подушка безопасности [водитель] Низкая
26
Пассажирская Активная вентиляция Высокая
26
Задняя боковая подушка безопасности [водитель] High
27
Пассажир Активный вентиляционный Низкий
27
Задняя боковая подушка безопасности [пассажира] High
28
Короткий бар
28
Задняя боковая подушка безопасности [пассажира] Низкая
29
Короткий бар
29
-
30
Контрольная лампа подушки безопасности
30
CAN_High
31
Земля
31
Датчик бокового удара [Сзади - водитель] Низкий уровень
32
-
32
Датчик бокового удара [Сзади - водитель] Высокий
33
-
33
Датчик бокового удара [Сзади - пассажир] Низкий уровень
34
Вывод сбоя
34
Датчик бокового удара [Сзади - пассажир] Высокий
35
Устройство аварийного крепления [Пассажирский] Низкий
35
Давление датчика бокового удара [спереди - водитель] низкое
36
Контрольная лампа
36
Давление датчика бокового удара [спереди - водитель] высокое


37
Давление датчика бокового удара [переднего пассажира] низкое


38
Давление датчика бокового удара [переднего пассажира] высокое


39
Выключатель пряжки ремня безопасности [водитель]


40
Выключатель пряжки ремня безопасности [Пассажир]

Процедуры ремонта системы обнаружения пассажиров (ODS)
Удаление 1. Отсоедините отрицательный кабель аккумуляторной батареи и подождите не менее трех минут перед началом работы. 2. Снимите переднее пассажирское сиденье в сборе. (См. группу «Кузов — Сиденье») 3. ...
Модуль подушки безопасности
...
Дополнительная информация:

Kia Cadenza YG 2016-2023 Руководство по техническому обслуживанию: Высоко установленный стоп-сигнал Процедуры ремонта


Удаление 1. Отсоедините отрицательную (-) клемму аккумуляторной батареи. 2. Снимите обшивку крыши. (См. Кузов — «Отделка крыши») 3. Отсоедините разъем верхнего стоп-сигнала. 4. Снимите верхний стоп-сигнал (B), открутив болты (2EA). Монтаж 1. Установить высокий м...

Kia Cadenza YG 2016-2023 Руководство по обслуживанию: Описание и работа переключателя ESC OFF


Описание 1. Выключатель ESC OFF предназначен для отключения пользователем системы ESC. 2. Индикатор ESC OFF горит, когда переключатель ESC OFF задействован. ...