Kia Sorento: 4WD ECU Circuit Diagram - 4WD Control System - 4 Wheel Drive (4WD) System - Kia Sorento XM 2011-2023 Service Manual Kia Sorento: электрическая схема ЭБУ 4WD

XM второго поколения (2011-2023 гг.) / Kia Sorento XM 2011-2023 Руководство по ремонту / Система полного привода (4WD) / Система управления полным приводом / Схема ЭБУ 4WD

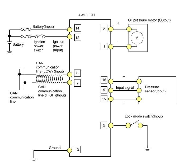
Схема и разъем ЭБУ 4WD
Разъем ЭБУ 4WD Приколоть Функция 1 МОТОР А 2 МОТОР Б 3 ПЕРЕКЛЮЧАТЕЛЬ РЕЖИМА БЛОКИРОВКИ (вход) 4 - ...
Снятие ЭБУ 4WD
1. Перед заменой ЭБУ полного привода проверьте обучение сцепления ЭБУ полного привода с помощью инструмента GDS. (См. Система управления 4WD - «Процедуры ремонта»)...
Смотрите также:

Снятие переключателя стеклоочистителя-омывателя ветрового стекла
1. Отсоедините отрицательную (-) клемму аккумуляторной батареи. 2. Снимите верхний и нижний кожухи рулевой колонки (А) после ослабления 3 винта. ...

Осмотр заднего верхнего рычага
1. Проверьте втулку на предмет износа и износа. 2. Проверьте задний верхний рычаг на отсутствие повреждений и деформации. 3. ...

Снятие и установка воздухоочистителя
1. Снимите кожух двигателя. 2. Снимите воздуховод (А). 3. Извлеките аккумулятор. (См. Энги...