Kia Sorento: Power Window Switch Inspection - Power Windows - Body Electrical System - Kia Sorento XM 2011-2023 Service Manual Kia Sorento: проверка переключателя стеклоподъемников

XM второго поколения (2011-2023 гг.) / Kia Sorento XM 2011-2023 Руководство по ремонту / Электрическая система кузова / Электрические стеклоподъемники / Проверка переключателя стеклоподъемника

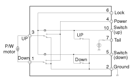
Проверка переключателя главного стеклоподъемника
1.
Отсоедините отрицательную (-) клемму аккумуляторной батареи.
2.
Снимите обшивку передней двери и переключатель стеклоподъемника.
(См. Кузов — «Передняя дверь»)
3.
Проверьте целостность цепи между клеммами в каждом положении переключателя. согласно табл. Если непрерывность не соответствует норме, замените Переключатель.

Проверка переключателя стеклоподъемника пассажира
1.
Отсоедините отрицательную (-) клемму аккумуляторной батареи.
2.
Снимите обшивку передней двери и переключатель стеклоподъемника.
(См. Кузов — «Передняя дверь»)
3.
Проверьте целостность цепи между клеммами в каждом положении переключателя. согласно табл. Если непрерывность не соответствует норме, замените Переключатель.

Проверка переключателя заднего электрического стеклоподъемника
1.
Отсоедините отрицательную (-) клемму аккумуляторной батареи.
2.
Снимите обивку задней двери.
(См. Кузов — «Задняя дверь»)
3.
Снимите модуль переключателя заднего электрического стеклоподъемника (А).

4.
Проверьте целостность цепи между клеммами в каждом положении переключателя. согласно табл. Если непрерывность не соответствует норме, замените Переключатель.
[ИМС]

[Общий]

Компоненты переключателя стеклоподъемников
Главный выключатель стеклоподъемника Переключатель стеклоподъемника пассажира Переключатель заднего стеклоподъемника ...
Поиск неисправностей
1. Окна не работают от главного выключателя на двери водителя. 2. Стекло со стороны водителя не работает. ...
Смотрите также:

Осмотр электродвигателя переднего омывателя
Мотор переднего и заднего омывателя 1. Подключив двигатель омывателя к бачку, заполните резервуар-накопитель с водой. &nb...

Описание
Система контроля выбросов состоит из трех основных систем. • Система контроля выбросов картерных газов предотвращает выброс картерных газов в атмосферу. Эта система перерабатывает ...

Технические характеристики
Предметы Технические характеристики Номинальное напряжение 5В Нагрузка Макс. 1 мА Освещение обнаружения Задний фонарь ВКЛ: 2,7 ± 0,05 (В) ВЫКЛ: 4,3 ...