Kia Soul EV: система зарядки высокого напряжения / описание и работа

Kia Soul EV (PS EV) 2015-2020 Руководство по техническому обслуживанию / Аккумуляторная система электромобиля / Система зарядки высокого напряжения / Описание и работа

Описание
Электромобиль можно заряжать двумя способами: быстрой зарядкой и обычной зарядкой.
В случае нормального заряда батарея заряжается после Мощность переменного тока 220 В преобразуется в мощность постоянного тока бортовым зарядным устройством (OBC). В в случае быстрой зарядки питание постоянного тока от зарядной станции уходит непосредственно к аккумулятору.
Во время зарядки транспортного средства движение транспортного средства логически ограничено в целях безопасности. И транспортное средство не может быть заряжено два метода зарядки одновременно.
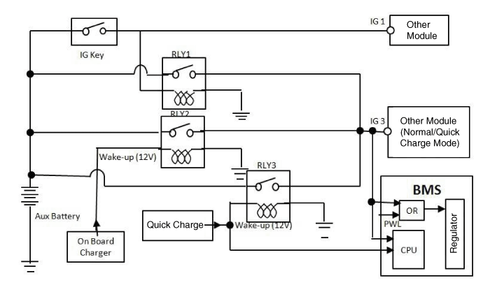
Логика управляется ECU BMS и реле IG #1,2,3.
Сигнал IG 3 активирует низковольтный преобразователь постоянного тока в постоянный (LDC), ЭБУ BMS, блок управления двигателем (MCU), блок управления транспортным средством (VCU) и Бортовое зарядное устройство (OBC), позволяющее заряжать автомобиль.

Сигнал IG3: это сигнал только для электромобиля. Сигнал поступает на низковольтный преобразователь постоянного тока в постоянный (LDC), блок управления системой BMS, двигатель. Блок управления (MCU), блок управления транспортным средством (VCU) и бортовое зарядное устройство.
Реле IG3 #1: когда работает высоковольтный контроллер, IG3 сигнал подается через реле IG3 #1, за исключением нормального или быстрого заряжать,.
Реле IG3 #2: В случае нормального заряда оно работает, чтобы обеспечить сигнал IG3.
Реле IG3 #3: В случае быстрой зарядки оно работает, чтобы обеспечить сигнал IG3.
Компоненты и расположение компонентов
Компоненты 1. Бортовое зарядное устройство (OBC)2. Порт быстрой зарядки3. Обычный зарядный порт4. Батарея высокого напряжения ...
Технические характеристики бортового зарядного устройства (OBC)
Спецификация Максимальная мощность6,6 кВтПлотность на выходе0,52 кВА/м²Размер327 X 367 X 105 ммICCBПрибл. 1,4кВтEвсе6,6кВт ...
Дополнительная информация:

Kia Soul EV (PS EV) 2015-2020 Руководство по техническому обслуживанию: Порядок ремонта


Замена • Наденьте перчатки, чтобы защитить руки. • Поддевая плоской отверткой, оберните ее защитную ленту и наклейте защитную ленту вокруг соответствующих частей, чтобы предотвратить повреждение. • Нас ...

Kia Soul EV (PS EV) 2015-2020 Service Manual: Технические характеристики бортового зарядного устройства (OBC)


Спецификация Максимальная мощность6,6 кВтПлотность на выходе0,52 кВА/м²Размер327 X 367 X 105 ммICCBПрибл. 1,4кВтEвсе6,6кВт ...