Kia Soul EV: система управления высоковольтной аккумуляторной батареей / нагреватель высоковольтной аккумуляторной батареи, описание и принцип работы

Kia Soul EV (PS EV) 2015-2020 Руководство по техническому обслуживанию / Аккумуляторная система электромобиля / Система управления высоковольтной батареей / Описание и работа нагревателя высоковольтной батареи

Описание
Нагреватель высоковольтной батареи установлен в каждом модуле и управляется реле нагревателя.

Поток высокого напряжения

Поток управления

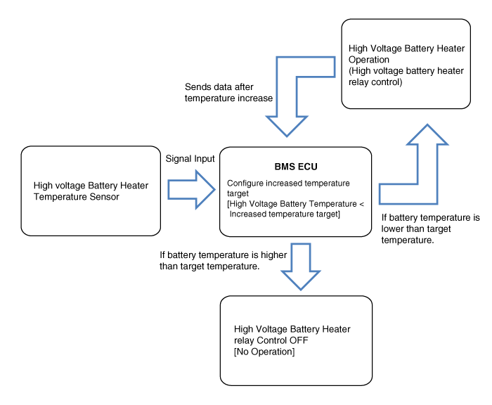
Операция

Компоненты и расположение компонентов нагревателя высоковольтной батареи
Компонент 1. Нагреватель высоковольтной батареи2. Реле нагревателя высоковольтной батареи3. Предохранитель нагревателя высоковольтной батареи4. Датчик температуры нагревателя высоковольтной батареи ...
Принципиальные схемы нагревателя высоковольтной батареи
Схема системы ...
Дополнительная информация:

Kia Soul EV (PS EV) 2015-2020 Service Manual: Компоненты и расположение компонентов


Расположение компонента 1. БКМ2. Ультразвуковой датчик ? Функция блока управления системой помощи при парковке и зуммер встроены в BCM (бортовой блок управления). ...

Kia Soul EV (PS EV) 2015-2020 Руководство по обслуживанию: Процедуры ремонта датчика TPMS


Удаление 1. Снимите шину. (См. Шины/Колеса — «Шины») 2. Выверните винт с помощью отвертки Torx (A). • При установке бортового тормоза следите за тем, чтобы он не соприкасался с датчиком TPMS. • Будьте осторожны, чтобы не повредить TPMS...