Kia Soul EV: дверные зеркала с электроприводом / принципиальные схемы переключателей дверных зеркал с электроприводом

Kia Soul EV (PS EV) 2015-2020 Руководство по техническому обслуживанию / Электрическая система кузова / Зеркала с электроприводом / Принципиальные схемы переключателей зеркал заднего вида с электроприводом

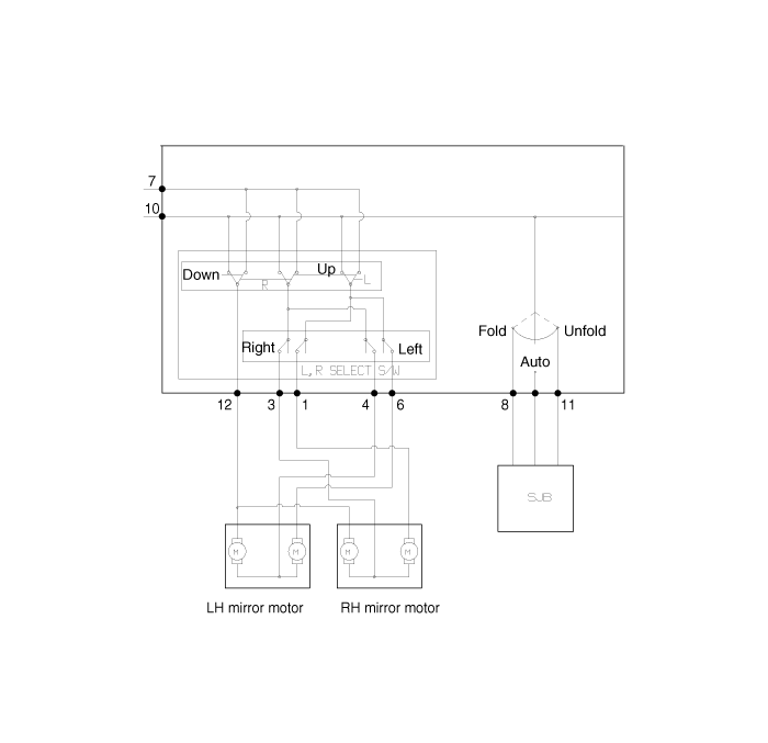
Принципиальная электрическая схема

Компоненты переключателя зеркала заднего вида с электроприводом и расположение компонентов
Компоненты ...
Процедуры ремонта переключателя зеркала заднего вида с электроприводом
Удаление 1. Отсоедините отрицательную (-) клемму аккумуляторной батареи. 2. Снимите обшивку передней левой двери. (См. Кузов — «Облицовка передней двери») 3. Снимите узел переключателя стеклоподъемника (А), ослабив ...
Дополнительная информация:

Kia Soul EV (PS EV) 2015-2020 Руководство по техническому обслуживанию: Порядок ремонта решетки радиатора


Замена • Наденьте перчатки, чтобы защитить руки. • Поддевая плоской отверткой, оберните ее защитную ленту и наклейте защитную ленту вокруг соответствующих частей, чтобы предотвратить повреждение. • Нас ...

Kia Soul EV (PS EV) 2015-2020 Руководство по техническому обслуживанию: Процедуры ремонта кожуха рулевой колонки


Замена [Нижняя панель кожуха рулевой колонки] • Наденьте перчатки, чтобы защитить руки. • Поддевая плоской отверткой, оберните ее защитную ленту и наклейте защитную ленту вокруг соответствующих частей, ...