Kia Cee'd: идентификационные номера / общая информация

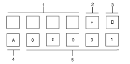
Идентификационный номер

Идентификационный номер Описание
Идентификационный номер транспортного средства

1.
Мировой идентификатор производителя (WMI)
- KNA: легковой автомобиль, MPV (многоцелевой пассажирский автомобиль)/внедорожник (спортивный Внедорожник) / RV (автомобиль для отдыха)
- KNC: Коммерческий автомобиль (Фургон)
- KND: MPV/SUV/RV (для США, Канады, Мексики)
- КНХ: Ван
2.
Линия автомобиля
- H : cee'd
3.
Модель и серия
- L : низкий класс (L)
- M : средний-низкий класс (GL)
- N: средний класс (GLS, JSL, TAX)
- P : средний-высокий класс (HGS)
- R : Высокий класс (ВЕРХНИЙ)
4.
Тип кузова/кабины, номинальная полная масса автомобиля
КНА
- 1 : Лимузин
- 2 : Седан - 2 двери
- 3 : Седан - 3 двери
- 4 : Седан - 4 двери
- 5 : седан - 5 дверей
- 6 : купе
- 7 : Кабриолет
- 8 : фургон
- 9 : Коммерческий фургон
- 0 : Пикап
KNC (Коммерческий автомобиль/фургон)
Кроме США, Канады, Мексики, Совета сотрудничества стран Персидского залива, Китая.
- X: стандартная кабина / полукапот
- Y: двойная кабина/капот
- Z : Супер кабина / бокс
Для США, Канады, Мексики, Совета сотрудничества стран Персидского залива, Китая
- 2 : Стандартная кабина класса H 4×2
- 3 : Стандартная кабина, класс E 4×2 / полукапот, класс E 4×2
- 4 : Стандартная кабина класса E 4×4 / полукапотная класс-E 4×4
- 5 : Стандартная кабина класса F 4×2 / полукапотная класс F 4×2
- 6: стандартная кабина класса F 4×4 / полукапотная класс F 4×4
- 7: двойная кабина, класс E 4×2 / капот, класс E 4×2
- 8: двойная кабина, класс E 4×4 / капот, класс E 4×4
- 9 : Двойная кабина, класс F 4×2 / капот, класс F 4×2
- 0 : Двойная кабина, класс F 4×4 / Капот, класс F 4×4
- A : Super Cabin Class-E 4×2 / Box Class-E 4×2
- B : Super Cabin Class-E 4×4 / Box Class-E 4×4
- C : Super Cabin Class-F 4×2 / Box Class-F 4×2
- D : Super Cabin Class-F 4×4 / Box Class-F 4×4
КНД
- 1 : Универсал 4×2 Класс-А
- 2 : универсал 4×2 класса B
- 3 : Универсал 4×2 Класс-C
- 4 : Универсал 4×2 Класс-D
- 5 : Универсал 4×2 Класс-E
- 6 : Универсал 4×2 Класс-F
- 7 : Универсал 4×2 Класс-G
- A : Универсал 4×4 Класс-А
- B : универсал 4×4 класса B
- C : Универсал 4×4 Класс-C
- D : Универсал 4×4 Класс-D
- E : Универсал 4×4 Класс-E
- F : Универсал 4×4 Класс-F
- G : Универсал 4×4 Класс-G
КНХ
- 1 : Коробка
- 2 : Капот
- 3 : полукапот
5.
Система безопасности, Тормозная система
КНА, КНД
Кроме США, Канады, Мексики
- 0 : Обе стороны - Нет
- 1 : Обе стороны - Активный ремень
- 2 : Обе стороны - Пассивный ремень
Для США, Канады, Мексики
Код
Ремень безопасности
Передняя подушка безопасности
Коленная подушка безопасности
Боковая подушка безопасности
Шторная подушка безопасности
Водительские
Пассажирский
Водительские
Пассажирский
1-й ряд
2-й ряд
3-й ряд
1-й ряд
2-й ряд
3-й ряд
А
°
°
°
×
×
°
×
×
°
°
×
Б
°
°
°
×
×
×
×
×
×
×
×
С
°
°
°
×
×
°
×
×
°
°
°
Д
°
°
°
×
×
°
°
×
°
°
×
Е
°
°
×
×
×
×
×
×
×
×
×
Ф
°
°
°
×
×
°
×
×
×
×
×
Дж
°
°
°
°
×
°
°
×
°
°
×
л
°
°
°
°
×
°
×
×
°
°
×
Н
°
×
×
×
×
×
×
×
×
×
×
ЧАС
°
°
°
°
×
°
×
×
°
°
°

КНК, КНХ
Кроме США, Канады, Мексики
- 7 : Гидравлическая тормозная система
- 8 : Пневматическая тормозная система
- 9 : Смешанная тормозная система
Для США, Канады, Мексики
- X : Гидравлическая тормозная система
- Y : Пневматическая тормозная система
- Z : Смешанная тормозная система
6.
Тип двигателя
- 2 : Бензиновый двигатель 1,6 MPI (Gamma)
- 3 : Бензиновый двигатель 1.6 GDI (Gamma)
- 4 : Бензиновый двигатель 1.6 T-GDI (Gamma)
- 5 : Дизельный двигатель 1.4TCI (U-II)
- 6 : Дизельный двигатель 1.6 TCI (U-II)
- A : Бензиновый двигатель 1.0 T-GDI (Kappa)
- B : Бензиновый двигатель 1,4 MPI (Kappa)
7.
Контрольная цифра или сторона водителя и коробка передач
Кроме США, Канады, Мексики, Совета сотрудничества стран Персидского залива, Китая, Йемена.
- A: левосторонний и среднетоннажный
- B: леворульный и полуавтоматический
- C : LHD и MT + передача
- D: LHD и AT+передача
- E: леворульный и вариатор
- F : левый руль и замедлитель
- G : левостороннее рулевое управление и DCT
- L: правый руль и МКПП
- М : праворульный и полуавтоматический
- N: правый руль и МКПП+передача
- S : правый руль и АКПП+передача
- T: правосторонний руль и вариатор
- U: правый руль и замедлитель
- V: правый руль и DCT
Для США, Канады, Мексики, Совета сотрудничества стран Персидского залива, Китая, Йемена
- Контрольная цифра: 0 ~ 9, ×
8.
Год выпуска
- Ж: 2015, З: 2016, Ч: 2017, Д: 2018…
9.
Завод производства
- Л : Зилиан (Словакия)
10.
Порядковый номер автомобиля
- 000001 ~ 999999
Номер двигателя

1.
Топливо для двигателя
- G : Бензин
- Д : Дизель
2.
Диапазон двигателей
- 3 : 4 такта 3 цилиндра
- 4 : 4 такта 4 цилиндра
3.
Порядок разработки двигателя и мощность
- F : Гамма двигателя (бензин)
- F : двигатель U (дизель)
- L : двигатель Каппа (бензин)
4.
Мощность двигателя
- C: 999cc (двигатель Kappa - T-GDI)
- C: 1368cc (двигатель Kappa - MPI)
- C: 1591 куб. см (двигатель Gamma - MPI)
- D: 1591 куб. см (двигатель Gamma — GDI)
- J: 1591 куб. см (двигатель Gamma - T-GDI)
- C: 1396 куб. см (двигатель U)
- B: 1582 куб. см (двигатель U)
5.
Производственный год
- Ж: 2015, З: 2016, Ч: 2017, Д: 2018…
6.
Завод производства
- A : Асан (Корея)
- B : Пекин (Китай)
- H : Хвасон (Корея)
- К : Монтгомери (США)
- М : Ченнаи (Индия)
- P: Посон (Корея)
- S : Сохари (Корея)
- Т : Измит (Турция)
- У: Ульсан (Корея)
- W : Шаньдун (Китай)
- Z : Жилина (Словакия)
- 1 : Яньчэн (Китай)
7.
Порядковый номер двигателя
- 000001 ~ 999999
Номер коробки передач
автоматический

1.
Модель
- нет данных: A6GF1
- Советник: A6MF1
2.
Производственный год
- Ж: 2015, З: 2016, Ч: 2017, Д: 2018…
3.
Конечное передаточное число
- С : 3,796
- П : 3,064
4.
Подробная классификация
- A : Гамма 1,6 MPI
- D: Гамма 1,6 GDI
- Н : U2 1,6
5.
Завод производства
- 2 : ТВД-завод 2
- 4 : Завод ТВД 4
- U : Ульсанский завод 1
- S : Ульсанский завод 2
- H : Хвасон
6.
Порядковый номер коробки передач
- 000001~999999
Руководство (M6CF1)

1.
Код сборки завода
2.
Производственный год
- Ж: 2015, З: 2016, Ч: 2017, Д: 2018…
3.
Завод производства
- B : Пекин (Китай)
- H : Хвасон (Корея)
- J : Острава (Чехия)
- М : Ченнаи (Индия)
- У: Ульсан (Корея)
- W : Виа
4.
Порядковый номер коробки передач
- 000001 ~ 999999
Руководство (M6CF3-1)

1.
Модель
- Вт : M6CF3-1
2.
Производственный год
- Ж: 2015, З: 2016, Ч: 2017, Д: 2018…
3.
Завод производства
- B : Пекин (Китай)
- J : Острава (Чехия)
- М : Ченнаи (Индия)
- У: Ульсан (Корея)
- W : Хвасон
4.
Скорость
5.
Запасной
6.
Конечное передаточное число
- А : 3,471
- С : 3,941
- Э : 4,188
- Д : 4,467
7.
Порядковый номер коробки передач
- 000001 ~ 999999
Руководство (D6GF1)

1.
Код сборки
- D001 : D6GF1
2.
Производственный год
- Ж: 2015, З: 2016, Ч: 2017, Д: 2018…
3.
Завод производства
- W : Hyundai - WIA
4.
Месяц производства
1 : январь
2 : февраль
3 : март
4 : апрель
5 : май
6 : июнь
7 : июль
8: август
9 : Сентябрь
А : Октябрь
Б : ноябрь
С : декабрь
5.
Порядковый номер коробки передач
- 000001 ~ 999999
Коробка передач с двойным сцеплением (D7UF1)

1.
Код сборки
- D001 : D7UF1
2.
Год выпуска
- Э: 2014, Ж: 2015, З: 2016, Ч: 2017...
3.
Завод производства
- D : Hyundai - Dymos
4.
Месяц производства
- 1 ~ 9: январь ~ сентябрь
- A ~ C: октябрь ~ декабрь
5.
Порядковый номер коробки передач
- 00001 ~ 99999
Код краски
Код
Цвет
ААЙ
Городской желтый
1 К
Черная жемчужина
АА3
Сириус Сильвер
ВД
Касса С
АА1
Инфракрасный
E5B
Темный оружейный металл
Д7У
Голубая планета
Д5У
Песчаная дорожка
HW2
Делюкс Белый
ФРД
Трек Красный
ККС
искрящееся серебро
МБ
Бронзовый металл

Идентификационные номера
...
Предупреждающие и предостерегающие этикетки
...
Дополнительная информация:

Руководство по обслуживанию Kia Cee'd JD: Процедуры ремонта датчика автоматического предотвращения запотевания
осмотр Чтобы проверить и диагностировать датчик, обратитесь к процедуре самодиагностики и DTC. гид. Замена 1. Отсоедините отрицательную (-) клемму аккумуляторной батареи. 2. Снимите крышку датчика автоматического предотвращения запотевания (A), потянув за ...

Руководство по обслуживанию Kia Cee'd JD: Процедуры ремонта кожуха рулевой колонки
Замена • Поддевая плоской отверткой, оберните ее защитным ленту и нанесите защитную ленту вокруг соответствующих частей, чтобы предотвратить повреждение. ...

avtotema.org