#заголовок

Hyundai Sonata: электрические схемы сидений / переключатели обогрева сидений

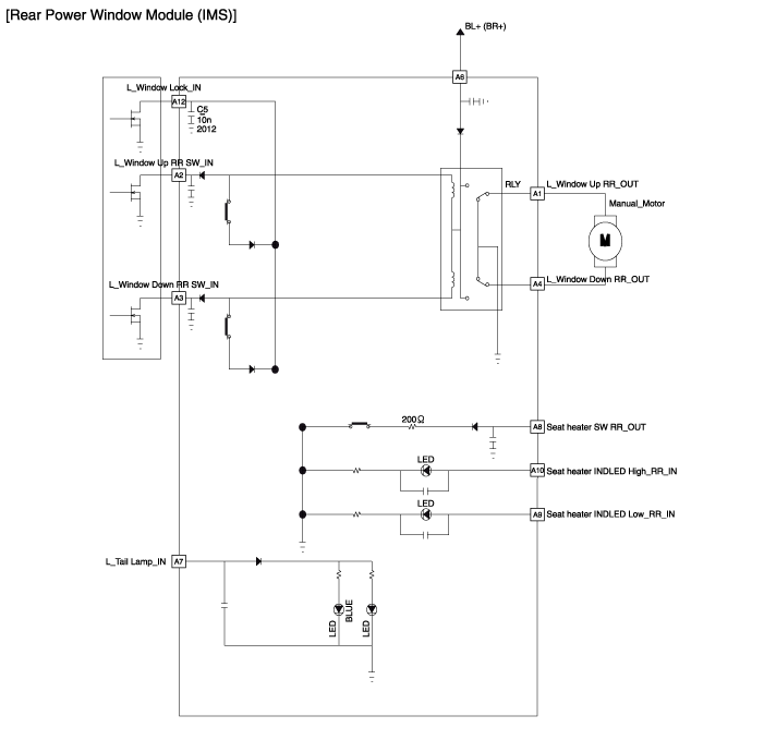
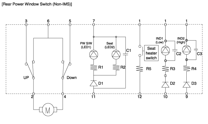
Принципиальная электрическая схема

Компоненты переключателя обогрева сиденья и их расположение
Компоненты ...
Процедуры ремонта переключателя обогревателя сиденья
Удаление [Переднее сиденье] 1. Отсоедините отрицательную (-) клемму аккумуляторной батареи. 2. Снимите отопитель и блок управления кондиционером. (См. раздел «Отопление, вентиляция и кондиционирование воздуха» — «Контроллер») [Задний ...
Дополнительная информация:

Hyundai Sonata LF 2014-2019 Руководство по техническому обслуживанию: Датчик открытия люка бензобака Процедуры ремонта
осмотр 1. Отсоедините отрицательную (-) клемму аккумуляторной батареи. 2. С помощью отвертки или съемника снимите переключатель открытия лючка топливного бака (А). Будьте осторожны, чтобы не поцарапать поверхность накладки. 3. Отсоедините разъем выключателя открытия лючка топливного бака (А). 4. Применять ...

Hyundai Sonata LF 2014-2019 Руководство по техническому обслуживанию: Процедуры ремонта электромагнитного клапана управления RCV
осмотр 1. Выключите зажигание. 2. Отсоедините разъем RCV. 3. Измерьте сопротивление между клеммами RCV 1 и 2. 4. Убедитесь, что сопротивление находится в пределах спецификации. Спецификация: см. "Технические характеристики" Удаление 1. Включите зажигание...

avtotema.org