Hyundai Elantra: Процедуры ремонта системы управления автоматической коробкой передач / выключателя ингибитора

осмотр
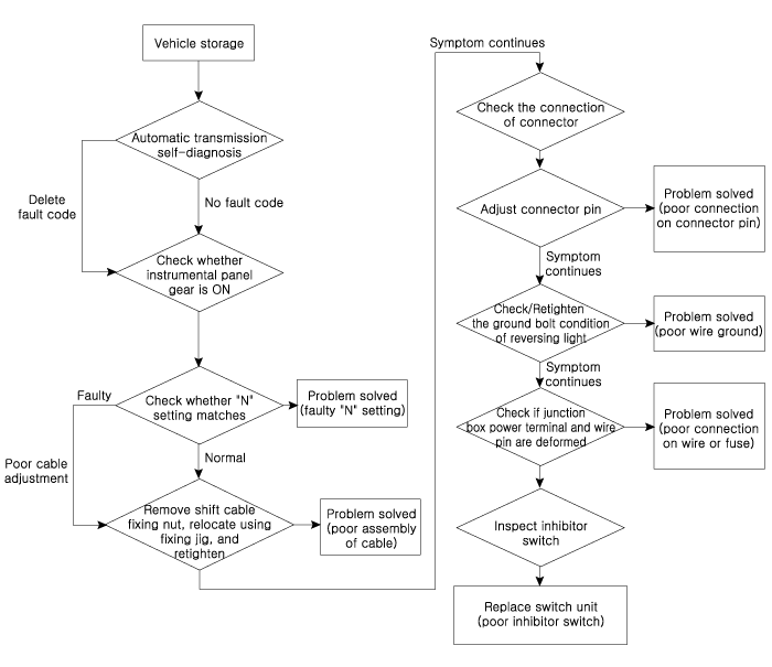
Порядок проверки переключателя блокировки

Элементы для проверки
1.
Проверьте код DTC.
2.
Проверьте, соответствует ли настройка N.
А.
Отрегулируйте настройку N (см. систему автоматической коробки передач - «переключатель ингибитора»)
3.
Проверьте разделение троса переключения передач.
А.
Отрегулируйте расстояние между тросами переключения передач (см. систему автоматической коробки передач — «трос переключения передач»).
4.
Проверьте, подключен ли разъем.
А.
Тщательно осмотрите разъем на предмет ослабления, плохого соединения, изгиба, коррозии, загрязнения, деформации или повреждения.
Б.
Поверните ключ зажигания в положение "ON" и двигатель "OFF" и измерьте мощность, подаваемую на цепь выключателя блокировки, и напряжение между массой.

Спецификация : ок. 12 В

С.
Исправьте проводку контактов, если проводка контактов разъема неисправна.
(см. ЭТМ - "ремонт проводки").
5.
Проверьте состояние заземления в цепи фонарей заднего хода.
А.
Проверьте расположение фонарей заднего хода на земле (см. ETM - «карту расположения жгутов»).
Б.
Прикрепите фонарь заднего хода, если состояние грунта не соответствует норме.
6.
Осмотрите проводное соединение на силовой клемме распределительной коробки и лампе предохранителя.
А.
Проверьте, отделен ли держатель предохранителя и крепко ли он удерживает предохранитель.

Б.
Прикрепите предохранитель тестера, чтобы проверить, правильно ли он подключен.

С.
Проверьте, подходит ли мощность предохранителя для каждой цепи.
Д.
Проверьте, не поврежден ли предохранитель.
Э.
Проверить протяжку проводов крепления предохранителя, попадание посторонних предметов и состояние расположения клеммы.
Ф.
Переместите терминал, который был вытащен, и осмотрите, используя метод, описанный выше.
Г.
Если проблема не решена, обратитесь к инструкциям по ремонту электрической схемы, чтобы починить или заменить клемму.
7.
Проверьте сигнал переключателя блокировки.
А.
Поверните ключ зажигания в положение «ON» и двигатель «OFF».
Б.
Измерьте напряжение между каждой клеммой и массой шасси при переключении рычага переключения передач в диапазон "P, R, N, D".

Указанное значение : см. таблицу технических характеристик "код сигнала"

Удаление
1.
Перед установкой рычага переключения передач в положение «N» убедитесь, что автомобиль не катится.
2.
Отсоедините отрицательный (-) кабель аккумуляторной батареи.
3.
Снимите воздушный фильтр в сборе и воздуховод.
(См. Механическая система двигателя — «Воздушный фильтр»)
4.
Снимите батарею и поддон для батареи.
(См. Электрическая система двигателя — «Аккумулятор»)
5.
Отсоедините разъем переключателя блокировки (А).
6.
Снимите гайку крепления троса переключения передач (В).

7.
Снимите рычаг ручного управления (В) и шайбу, открутив гайку (А).

8.
Снимите выключатель блокировки (A) после удаления болтов (2 шт.).

Монтаж
1.
Убедитесь, что рычаг переключения передач находится в положении «N».
2.
Слегка затяните болты (А) после установки выключателя блокировки (В).

3.
Слегка затяните гайку (А) после установки рычага ручного управления (В).

4.
Совместите отверстие (А) в рычаге ручного управления с отметкой «N». установите отверстие (B) выключателя блокировки, а затем вставьте блокировку направляющий штифт переключателя (SST No.:09480-A3800).

5.
Затяните гайку (А) и болты (В) с указанным моментом.

Момент затяжки :
A: 17,7 ~ 24,5 Н·м (1,8 ~ 2,5 кгс·м, 13,0 ~ 18,1 фунт-фут)
B: 9,8 ~ 11,8 Н·м (1,0 ~ 1,2 кгс·м, 7,2 ~ 8,7 фунт-фут)

6.
Слегка затяните гайку (B) после подсоединения троса переключения передач (C) к рычагу ручного управления (D).
7.
Слегка надавите на трос переключения передач (C) в показанном направлении «F», чтобы устранить свободный ход троса переключения передач.
8.
Затяните гайку (В) с указанным крутящим моментом.

Момент затяжки :
9,8 ~ 13,7 Н·м (1,0 ~ 1,4 кгс·м, 7,2 ~ 10,1 фунт-фут)

9.
Извлеките направляющий штифт переключателя блокировки (SST №: 09480-A3800) из отверстия.
10.
Подсоедините разъем выключателя блокировки (А).

11.
Установите батарею и поддон для батареи.
(См. Электрическая система двигателя — «Аккумулятор»)
12.
Установите воздушный фильтр в сборе и воздуховод.
(См. Механическая система двигателя — «Воздушный фильтр»)
13.
Подсоедините отрицательный (-) кабель аккумуляторной батареи.
14.
Убедитесь, что работает уверенно в каждом диапазоне выключателя блокировки, соответствующем каждому положению рычага переключения передач.
Поиск и устранение неисправностей переключателя ингибитора
Диагностика неисправностей Диагностика неисправностей по симптомам Основной симптом Предполагаемая причина Элементы для проверки и меры Рычаг переключения передач не работает Неисправное натяжение троса переключения передач Отрегулируйте трос переключения ...
Компоненты рычага переключения передач и расположение компонентов
Расположение компонентов 1. Ручка рычага переключения передач и чехлы2. Рычаг переключения передач в сборе3. Трос переключения передач4. Рычаг ручного управления5. Фиксатор троса переключения передач6. защелка ...
Дополнительная информация:

Hyundai Elantra AD (2016-2020) Руководство по эксплуатации: Система управления дальним светом (HBA)
Ассистент дальнего света (HBA) — это система, которая автоматически регулирует фары. диапазон (переключение между дальним и ближним светом) в зависимости от яркости других транспортных средств и дорожных условий. Рабочее состояние 1. Установите переключатель фар в положение AUTO. 2. Включите дальний свет б...

Hyundai Elantra AD (2016-2020) Руководство по техническому обслуживанию: Блок реле (салон) Порядок ремонта
Проверка предохранителей 1. Убедитесь, что в держателях предохранителей нет люфта и что предохранители надежно закреплены. 2. Правильно ли указаны номиналы предохранителей для каждой цепи? 3. Есть ли перегоревшие предохранители? • Если необходимо заменить предохранитель, обязательно используйте новый предохранитель такая же кепка...