Киа Kia Forte: Система запуска / Стартер

Киа Kia Forte 2019-2023 (БД) Руководство по ремонту / Электрическая система двигателя / Стартовая система / Стартер

Технические характеристики
Спецификация

Элемент
Спецификация
Номинальное напряжение
12 В, 0,9 кВт
Количество зубьев шестерни
10
Производительность
[Без нагрузки, 11,5 В]
Ампер
Макс. 60 А
Скорость
Мин. 5500 об/мин

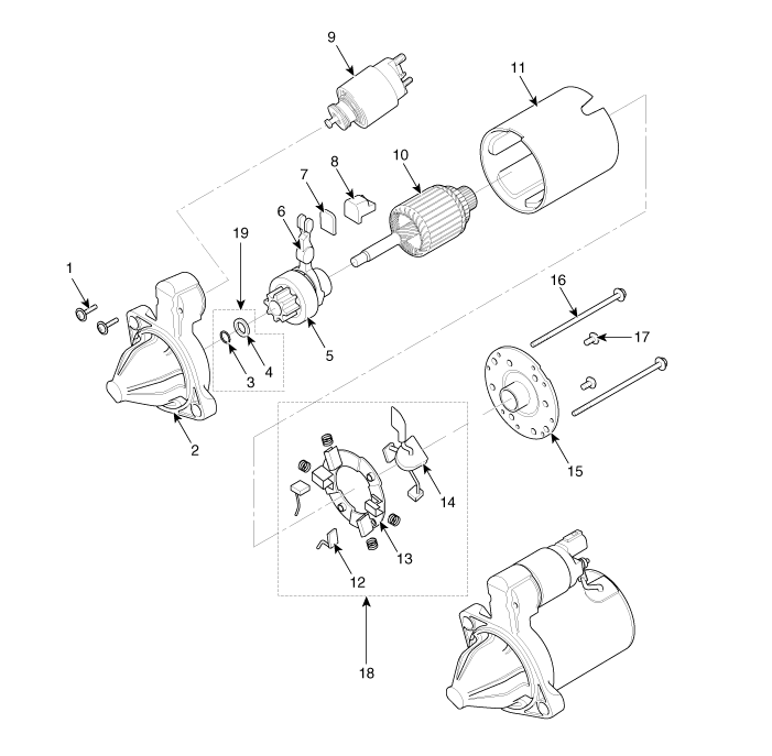
Компоненты и расположение компонентов
Компоненты
[НЕ - тип ISG]

1. Винт
2. Передний кронштейн в сборе
3. Стопорное кольцо
4. Пробка
5. Обгонная муфта
6. Рычаг
7. Рычажная пластина
8. Набивка рычага
9. Магнитный переключатель в сборе
10. Сборка арматуры
11. Хомут в сборе
12. Кисть (-)
13. Щеткодержатель
14. Кисть (+)
15. Задний кронштейн в сборе
16. Сквозной болт
17. Винт
18. Сборка щеткодержателя
19. Набор стопоров

Описание и работа
Описание

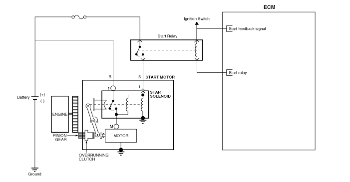
Система запуска включает в себя аккумуляторную батарею, стартер, электромагнитный выключатель, зажигание переключатель, переключатель блокировки (A/T), переключатель педали сцепления (M/T), переключатель замка зажигания, соединительные провода и кабель аккумулятора.

Когда ключ зажигания поворачивается в положение запуска, ток течет и подает питание электромагнитная катушка стартера.

Плунжер соленоида и рычаг переключения передач активируются, а шестерня сцепления входит в зацепление с зубчатым венцом. Контакты замыкаются, и стартер проворачивается.

Во избежание повреждений, вызванных чрезмерным вращением якоря стартера. при запуске двигателя ведущая шестерня муфты выбегает.

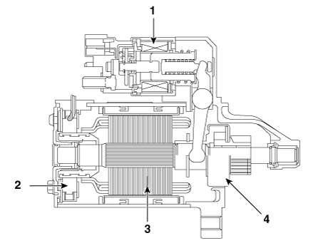
В сочетании с функцией ISG стартер должен выполнять большую больше работы. Поэтому стартер настроен на значительно более высокую количество пусковых циклов. Компоненты стартера адаптированы к более высокие требования.

1. Соленоид
2. Щетка в сборе
3. Арматура
4. Обгонная муфта

Принципиальные диаграммы
Принципиальная электрическая схема

Процедуры ремонта
Удаление
1.

Выключите зажигание и отсоедините отрицательный (-) аккумулятор. Терминал.

2.

Снимите воздухоочиститель.

(См. Механическая система двигателя — «Воздухоочиститель»)

3.

Снимите верхний болт (А) крепления стартера.

Верхний болт крепления стартера:

49,0–63,7 Н·м (5,0–6,5 кгс·м, 36,2–47,0 фунт·фут)

4.

Снимите крышку машинного отделения.

(См. Механическая система двигателя — «Машинное отделение под крышкой»)

5.

Снимите вакуумный насос.

(См. Тормозная система — «Вакуумный насос»)

6.

Отсоедините кабель стартера (А) от клеммы В на соленоиде. затем отсоедините разъем (B) от клеммы S.

Гайка крепления клеммы "В" соленоида стартера:

9,8–11,8 Н·м (1,0–1,2 кгс·м, 7,2–8,7 фунт-фут)

7.

Снимите нижний болт (А) крепления стартера.

Нижний болт крепления стартера:

49,0–63,7 Н·м (5,0–6,5 кгс·м, 36,2–47,0 фунт·фут)

8.

Снимите стартер (А).

Монтаж
1.

Установите в порядке, обратном снятию.

Разборка
[НЕ - тип ISG]
1.

Отсоедините М-клемму (А) на магнитном переключателе в сборе.

2.

Ослабив 2 винта (A), отсоедините узел магнитного переключателя (B).

3.

Ослабьте крепежные винты держателя щетки (A) и болты желоба (B).

4.

Снимите задний кронштейн в сборе (А) и щеткодержатель в сборе (В).

5.

Снимите вилку в сборе (А).

6.

Снимите уплотнение (A), пластину рычага (B), рычаг (C), узел якоря. (Д).

Следите за направлением рычага (A).

7.

Нажмите на стопор (A) с помощью гнезда (B).

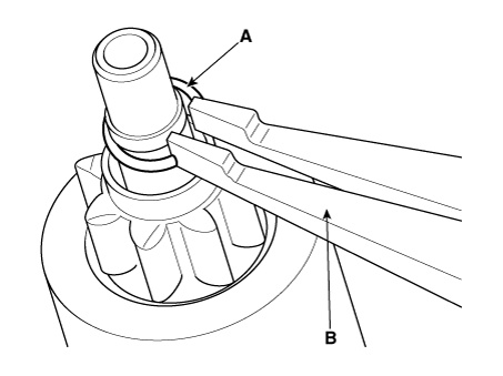
8.

После снятия стопорного кольца (А) с помощью плоскогубцев (В).

9.

Снимите стопорное кольцо (В), стопор (А), обгонную муфту (С) и якорь. (Д).

С помощью подходящего съемника (А) потяните обгонную муфту. стопор (C) над стопорным кольцом (B).

Сборка
1.

Соберите в порядке, обратном разборке.

осмотр
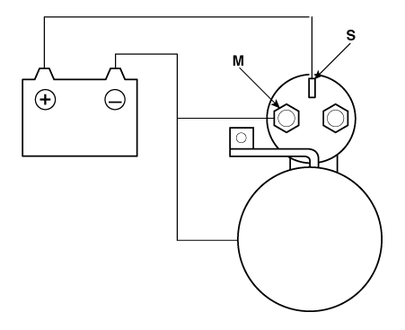
Проверка соленоида стартера
1.

Отсоедините подводящий провод от М-клеммы электромагнитного переключателя.

2.

Подсоедините батарею, как показано на рисунке. Если шестерня стартера выскакивает, он работает правильно.

Во избежание повреждения стартера не оставляйте аккумулятор подключен более 10 секунд.

3.

Отсоедините аккумулятор от клеммы М.

Если шестерня не втягивается, удерживающая катушка работает правильно.

Во избежание повреждения стартера не оставляйте аккумулятор подключен более 10 секунд.

4.

Отсоединяем аккумулятор также от корпуса. Если шестерня сразу втягивается, он работает правильно.

Во избежание повреждения стартера не оставляйте аккумулятор подключен более 10 секунд.

Бесплатная проверка хода
5.

Поместите стартер в тиски с мягкими губками и соедините полностью заряженную 12-вольтовую батарею к стартеру следующим образом.

6.

Подсоедините испытательный амперметр (шкала 150 ампер) и показанные реостаты с угольной сваей. является иллюстрацией.

7.

Подсоедините вольтметр (15-вольтовая шкала) к стартеру.

8.

Поверните угольную кучу в выключенное положение.

9.

Подсоедините кабель аккумулятора от отрицательного вывода аккумулятора к стартеру. моторный корпус.

10.

Регулируйте, пока напряжение батареи, показанное на вольтметре, не покажет 11,5 вольт.

11.

Убедитесь, что максимальная сила тока находится в пределах спецификации и что стартер вращается плавно и свободно.

Текущий (макс.)
Скорость (мин.)
60 А
5500 об/мин

Арматура
12.

Снимите стартер.

13.

Разберите стартер, как показано в начале этой процедуры.

14.

Осмотрите якорь на предмет износа или повреждений от контакта с постоянным магнит. При наличии износа или повреждений замените якорь.

15.

Проверьте поверхность коллектора (А). Если поверхность загрязнена или обожжена, наждачной бумагой или на токарном станке в соответствии со следующими спецификациями, или восстановить наждачной бумагой #500 или #600 (B).

16.

Проверьте диаметр коллектора. Если диаметр ниже предела обслуживания, заменить арматуру.

Диаметр коммутатора

Стандартный (новый): 29,4 мм (1,1575 дюйма)

Максимальный рабочий диапазон: 28,8 мм (1,1339 дюйма)

17.

Измерьте биение коллектора (А).

Если биение коллектора находится в пределах сервисного предела, проверьте коллектор для угольной пыли или латунной стружки между сегментами.

Если биение коллектора выходит за пределы сервисного предела, замените арматура.

Биение коммутатора

Стандартный (новый): 0,05 мм (0,0020 дюйма) макс.

Максимальный рабочий предел: 0,10 мм (0,0039 дюйма) макс.

18.

Проверьте глубину слюды (A). Если слюда слишком высока (B), подрежьте слюду. ножовкой на нужную глубину. Срежьте всю слюду (С) между сегменты коммутатора. Подрез не должен быть слишком мелким, слишком узким, или V-образный (D).

Глубина слюды коммутатора

Стандартный (новый): 0,5 мм (0,0197 дюйма)

Предел: 0,2 мм (0,0079 дюйма)

19.

Проверьте непрерывность между сегментами коммутатора. Если открытый между любыми сегментами существует цепь, замените якорь.

20.

С помощью омметра проверьте отсутствие непрерывности между коллектором (A) и сердечником катушки якоря (B), а также между коммутатором и якорем вал (С). При наличии непрерывности замените якорь.

Стартовая щетка
1.

Щетки, которые изношены или пропитаны маслом, должны быть заменены.

Длина кисти

Стандарт: 12,3 мм (0,4843 дюйма)

Рабочая граница: 5,5 мм (0,2165 дюйма)

Чтобы посадить новые щетки, наденьте полоску наждачной бумаги #500 или #600, зернистой стороной вверх, между коллектором и каждой щеткой, и плавно вращайте якорь. Контактная поверхность щетки будут отшлифованы до того же контура, что и коллектор.

Держатель стартовой щетки
21.

Убедитесь в отсутствии непрерывности между (+) щеткодержателем (A) и (-) пластина (В).

При наличии непрерывности замените узел щеткодержателя.

Обгонная муфта
22.

Сдвиньте обгонную муфту вдоль вала.

Замените его, если он не скользит плавно.

23.

Поверните обгонную муфту в обе стороны.

Он фиксируется в одном направлении и плавно вращается в обратном? Если это так не блокируется в любом направлении или блокируется в обоих направлениях, замените его.

24.

Если ведущая шестерня стартера изношена или повреждена, замените обгонную муфту. сцепление в сборе. (шестерня отдельно не продается)

Проверьте состояние зубчатого венца маховика или гидротрансформатора, если повреждены зубья ведущей шестерни стартера.

Уборка
1.

Не погружайте детали в очищающий растворитель.

Погружение узла ярма и/или якоря может привести к повреждению изоляции. протирайте эти части только тканью.

2.

Не погружайте привод в чистящий растворитель.

Обгонная муфта предварительно смазана на заводе, и растворитель смыть смазку со сцепления.

3.

Привод можно чистить щеткой, смоченной очищающим растворителем. и протер тряпкой насухо.

Стартовая система
Описание и работа Описание Система запуска включает в себя аккумуляторную батарею, стартер, электромагнитный выключатель, зажигание переключатель, переключатель блокировки (A/T), переключатель педали сцепления (M/T), зажигание л ...
Реле стартера
Процедуры ремонта осмотр 1. Выключите зажигание и отсоедините отрицательную (-) клемму аккумуляторной батареи. 2. Снимите крышку блока предохранителей. ...
Дополнительная информация:

Kia Forte 2019-2023 (BD) Руководство по обслуживанию: Свечи зажигания


Процедуры ремонта осмотр [При осмотре автомобиля] 1. Разгоните двигатель примерно до 3000 об/мин 3 или более раз. 2. Снимите свечу зажигания. 3. Визуально проверьте свечу зажигания. Если электрод сухой, искра...

Kia Forte 2019-2023 (BD) Руководство по эксплуатации: Кондиционер


Нажмите кнопку A/C, чтобы включить система кондиционирования включена (индикатор загорится лампочка). Нажмите кнопку еще раз, чтобы включить воздух система кондиционирования выключена. ВНИМАНИЕ! Ограниченная видимость Постоянное использование климата система управления в рециркуляции воздушное положение может позволить влажность ...