Kia Optima Hybrid: Процедуры ремонта системы освещения/освещения салона

осмотр
Комнатная лампа
1.
Убедитесь, что выключатель работает правильно после отсоединения разъема лампы салона (A).

[Тип]

[тип Б]

Удаление
Комнатная лампа
1.
Отсоедините отрицательную (-) клемму аккумуляторной батареи.
2.
Осторожно снимите рассеиватель (А) с комнатного светильника с помощью плоской отвертки.
Будьте осторожны, чтобы не повредить деталь (B)
[Тип]

[тип Б]

3.
Замените лампочки (А) и выкрутите винты, если это необходимо.

4.
Снимите комнатный светильник в сборе (А) после отсоединения разъема (В).

Лампа тщеславия
1.
Отсоедините отрицательную (-) клемму аккумуляторной батареи.
2.
Снимите косметический светильник (А), нажав на зажим (В) маленькой отверткой.

3.
Снимите узел светильника туалетного столика после отсоединения разъема.
Монтаж
Комнатная лампа
1.
Подсоедините разъем.
2.
Установите комнатный светильник в сборе.
3.
Установите объектив.
Лампа тщеславия
1.
Снова подсоедините разъем косметического светильника.
2.
Установите косметический светильник.
Процедуры ремонта фар

Проверка 1. Контрольные точки при выходе из строя фары (HID) (1) Проверьте напряжение аккумуляторной батареи. (Ближний свет будет включен, когда напряжение аккумулятора выше 9 В.) (2) Проверьте предохранитель и реле. (3) Проверьте полярность балласта. ...

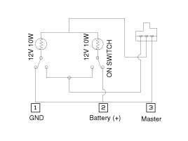
Принципиальные схемы потолочной консоли

Принципиальная электрическая схема ...

Дополнительная информация:

Kia Optima Hybrid (TF HEV) 2016-2020 Руководство по техническому обслуживанию: Процедуры ремонта моторного масла


Замена масла и фильтра     • Длительный и повторяющийся контакт с минеральным маслом приведет к удалению естественных жиров с кожи, что приведет к сухости, раздражению и дерматиту. Кроме того, отработанное моторное масло содержит потенциально вредные примеси, которые могут вызвать рак кожи. • ...

Kia Optima Hybrid (TF HEV) 2016-2020 Руководство по техническому обслуживанию: Описание и работа модуля подушки безопасности пассажира (PAB)


Описание Подушка безопасности пассажира (PAB) установлена ​​внутри защитной панели и защищает переднего пассажира в случае лобового столкновения. SRSCM определяет, следует ли и когда развертывать PAB. Никогда не пытайтесь измерить сопротивление цепи модуля подушки безопасности (пиропатрона), даже если вы используете...