Kia Stonic: Motorschmierung / Motoröl

Ремонт Kia Stonic (YB) / Мотомеханик / Моторшмирунг / Моторёль

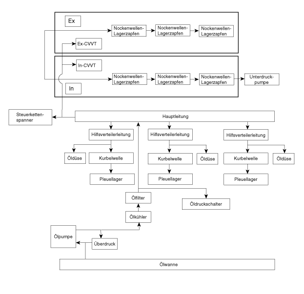
Flussdiagramm
Flussdiagramm

Репаратурверфарен
Aus- und Einbau des Motoröls und Filters

Anhaltender und wiederholter Hautkontakt mit Motoröl führt zu Раздражение Верхнего. In gebrauchtem Motoröl befinden sich zusätzlich Substanzen, die bei dauerhaftem Kontakt zu Hauterkrankungen führen кённтен.

Darauf achten, dass Dauer und Häufigkeit des Hautkontakts mit gebrauchtem Motoröl so gering wie möglich gehalten wird. Schutzkleidung и Handschuhe tragen. Hände nach der Arbeit sorgfältig mit Wasser und Seife oder mit geeigneten Handreinigungsmitteln reinigen, um gebrauchtes Motoöl von der Haut zu entfernen. Кейн Бензин, Верденнер oder Lösungsmittel verwenden.

Altöl und Ölfilter entsprechend der örtlichen Bestimmungen sammeln и энторген.

1.

Motoröl аблассен.

(1)

Öleinfülldeckel (A) abnehmen.

(2)

Ölablassschraube (A) lösen und danach das Motoröl in einen geeigneten Behälter ablassen.

2.

Ölfilter (A) Austauschen.

(1)

Mit dem Spezialwerkzeug (09263-02000) den Ölfilter (A) ausbauen.

(2)

Anlagefläche des Ölfilters reinigen und prüfen.

(3)

Überprüfen, ob die Teilenummer des neuen Ölfilters identisch mit der Teilenummer des alten Teils ist.

(4)

Sauberes Motoröl auf den neuen Ölfilter auftragen.

(5)

Ölfilter leicht aufschrauben und festziehen, bis der Dichtring Ден Дихтсиц Берюрт.

(6)

Auf das unten angegebene Anzugsdrehmoment anziehen.

Anzugsdrehmoment:

11,8 ~ 15,7 Нм (1,2 ~ 1,6 кгм)

3.

lablassschraube mit neuem Dichtring einschrauben.

Anzugsdrehmoment:

34,3 ~ 44,1 Нм (3,5 ~ 4,5 кгм)

4.

Nach dem Ausbau der Ölstandsanzeige neues Motoröl auffüllen.

lfüllmenge

Гезамт: 3,9 л

Олванне: 3,3 л

Ablassen und auffüllen mit Ölfilter:

3,6 л

5.

Öleinfülldeckel anbauen.

6.

Запуск двигателя и Ölundichtigkeit prüfen.

7.

Motorölstand abschließend nochmals prüfen.

8.

Für Einzelheiten zur correkten Vorgehensweise zum rückstellen des Wartungsintervalls auf den empfohlenen Kilometerstand siehe den Abschnitt zum Wartungsmodus in der Betriebsanleitung (водопад vorhanden).

ПРЮФУНГ
1.

Качество Motoröls prüfen.

Motoröl auf Alterung, aufgenommenes Wasser, Verfärbung und Verdünnung prüfen.

Wenn die Qualität erkennbar schlecht ist, Motoröl wechseln.

2.

Motorölstand prüfen.

Motor fünf Minuten lang warmlaufen lassen, dann Motor abstellen und Ölstand prüfen. Der Ölstand muss sich zwischen den Messstabmarkierungen "L" и "F" рядом.

Wenn der Ölstand zu gering ist, auf Ölverlust prüfen und danach Öl bis zur Messstabmarkierung "F" auffüllen.

Auswahl des Motoröls

Эмпфелунг

Für Indien, Mittlerer Osten, Иран, Ливия, Алжир, Судан, Марокко, Тунис, Египет

- API SM UND ILSAC GF-4 или выше / 5W-30

- АСЕА А5/В5/5W-30

Für Australien, allgemeiner Export

- АСЕА А5/В5/5W-30

Для Европы

- API SN и ACEA C2/0W-30

Zulässige Motorölklasse

- API SL или выше

- ILSAC GF-3 или выше

- ACEA A3/B3 или A3/B4

Zulässige SAE-Ölviskosität

Für alle Fahrzustände, оптимальный Leistung und maximale Sicherheit nur Motoröle verwenden, die folgende Bedingungen erfüllen:

1)

Bedingungen der API-, ILSAC-oder ACEA-Klassifikation erfüllen.

2)

SAE-Viskositätsbereich entsprechend der zu erwartenden Außentemperaturen велен.

3)

Schmierstoffe, die weder SAE-Viskositätsgrade noch eine API-, ILSAC- oder ACEA-Klassifikation besitzen, dürfen nicht verwendet Верден.

Моторшмирунг
...
Олкюлер
Репаратурверфарен Аусбау 1. Untere Motorraumabdeckung abbauen. (Siehe Motor und Getriebe - "Untere Motorraumabdeckung") 2. Кюльмитте ...
Дополнительная информация:

Kia Stonic (YB) Reparaturanleitung: Heckscheibenwischermotor


Репаратурверфарен ПРЮФУНГ ХЕКШАЙБЕНВИШЕРМОТОР 1. Kabelstecker vom Wischermotor намекает на абклеммен. 2. Положительный (+) Батарейный кабель и клемма 4 и отрицательный (-) Батарейный кабель умирают Klemme 3 anschließen. 3. ...