Kia Stonic: Scheibenwischer und Waschanlage vorn / Regensensensor

Ремонт Kia Stonic (YB) / Elektrisch verchromter Innenrückspiegel / Scheibenwischer und Waschanlage vorn / Регенеративный датчик

Bauteile und bauteile-Übersicht
BAUTEILE-ÜBERSICHT

Schematische darstellungen
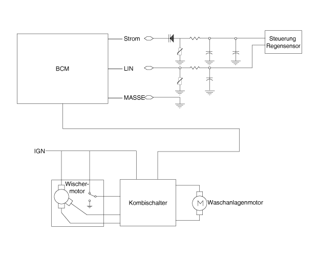
Шальтплан

Beschreibung und bedienung
Beschreibung
Интегральный датчик регенерации

Der integrierte Regensensensor (A) steuert drei Systeme: Scheibenwischer, Auto-Licht und zentrale Klimaanlage.

1.

Scheibenwischersteuerung

Wenn der rechte Kombischalter das Signal des "AUTO"-Schalters empfängt, erfasst der integrierte Regensensor die Regenmenge. Der Sensor ist im oberen Teil der Windschutzscheibe eingebaut und steuert den Wischermotor.

Das System steuert Automaticisch die Aktivierungsdauer und die Geschwindigkeit der Wischer in Abhängigkeit von der gemessenen Regenmenge, auch wenn der Fahrer den Scheibenwischerschalter nicht betätigt.

Функции и принципы работы

ГРУНДПРИНЗИП

1.

Erfassung der Regenmenge

Das von den lichtemittierenden Dioden (LED) ausgehende Licht (Strahl) wird von der externen Oberfläche der Windschutzscheibe vollständig reflektiert und kehrt zu den Fotodioden zurück. Befindet sich Wasser auf der Windschutzscheibenaußenfläche, teilt sich der Lichtstahl und die Stärke des Reststrahls wird in der Fotodiode драгоценный камень Durch Wasser auf der Windschutzscheibe wird das Licht nicht vollständig отражение. Die reduzierte Helligkeit ist dann ein Zeichen dafür, wie nass умереть Scheibe ист.

Штёрунген

Der Regensensor funktioniert unter folgenden Umständen möglicherweise nicht einwandfrei.

1.

Schmutz auf der Messfläche und anderen Flächen des Lichtweges (Oberfläche der LEDs und Fotodioden, Faseroptik, Halterung und Glasfläche an der Windschutzscheibenkante) schwächt das empfangene Licht.

2.

Bewegung von Windschutzscheibe und Halterung

3.

Bewegung der Halterung aufgrund von Vibrationen

4.

Beschädigungen an den Wischerblättern

Wenn der integrierte Regensensor nicht funktioniert oder eine Störung aufweist, kann der Fahrer den Scheibenwischer manuell betätigen.

Automatikbetrieb

1.

Betriebsstatus des Regensensors

Betriebsmodus
АРБАЙТСВАЙЗЕ
Директмодус
Hierbei handelt es sich um den Grundbetriebzustand, wenn sich der Wischerschalter in der Stellung "Auto" befindet und der Regensensensor eine trockene Windschutzscheibe erfasst. In diesem Modus bestimmt der integrierte Regensensensor den Betriebsmodus der Scheibenwischer в Abhängigkeit von Regenmenge und -dauer.
Интервалмодус
Der integrierte Resensensor aktiviert den Intervallmodus, wenn der Wischerbetrieb mehr als zwei Mal erfolgreich mit einer Pause von 0,5 ~ 5 с durchlaufen wurde.
NIEDRIGE GESCHWINDIGKEIT
Dauerbetrieb des Wischers auf niedriger Stufe
Хоэ Дрекзаль
Dauerbetrieb des Wischers auf hoher Stufe

Sicherheitsfunktion

1.

Wenn sich Eis oder Fremdkörper im Sensorfeld befinden, kann der Regensensor die herrschenden Bedingungen nicht korrekt erkennen.

Erkennen von Spezialbedingungen

1.

Регенсенсор

Специальная бедингунг
Aktivierung basierend auf der Erkennung von Spezialbedingungen
Спритцвассер
Wenn der integrierte Regensensor eine große Menge Wasser (Spritzwasser) im direkten oder Intervallmodus erfasst, schaltet das System von Ruhemodus auf hohe Geschwindigkeit. Данн Эрфолгт дер Вишербетриб einmal bei hoher и einmal bei niedriger Geschwindigkeit. Венн sich die Bedingung der Regenmenge nach dem Wischen nicht ändert, kehrt er in den ursprünglichen Modus zurück (прямой oder Intervall).
Шмирфильм
Beim Schmierfilm handelt es sich um einen dünnen Ölfilm, der schnell getrocknet ist, und auftritt, wenn eine geringe Regenmenge mit einem verschmutzten oder verschlissenen Wischerblatt weggewischt wurde. Das Betriebssignal darf nicht ausgegeben werden, wenn ein Schmierfilm im direkten oder Intervallmodus auftritt.
Шмутц
Wenn nach dem Wischen keine Veränderung erfasst wird, erkennt der Regenensor, dass die Scheibe verschmutzt ist. В наличии Статус Дарф Кейн Betriebssignal ausgegeben werden. Wenn die Windschutzscheibe Sauber Wird (zB mit Hilfe der Waschanlage), kehrt der integrierte Regenensor zur Normalbedingung zurück.
Waschanlagenflüssigkeit
Der integrierte Regensensor reagiert nicht auf die Waschflüssigkeit im Waschanlagenmodus. Anders gesagt, die Wischergeschwindigkeit ändert sich nicht, auch wenn Waschflüssigkeit aufgesprüht wird (automatischer Betrieb der Waschanlagenpumpe hat keinen Einfluss auf die Funktion des integrierten Regenensors).

Репаратурверфарен
Аусбау

Staub oder Fremdstoffe auf dem Regensensor haben отрицательный Auswirkungen auf die Regensensorleistung. Daher die Sensoroberfläche mit einer Schutzabdeckung schützen, bis der Regensensor an der Halterung montiert wird, um eine präzise Funktion zu gewährleisten.

Die Haftfläche der Regensensoroberfläche ist selbstklebend, sodass die Haftfläche abhängig von den Umgebungsbedingungen von selbst an der Windschutzscheibe haften bleibt.

Den Regensensensor vorsichtig von der Windschutzscheibe entfernen, da dieser bei gewaltsamem Entfernen beschädigt werden kann.

1.

Abdeckung (A) des Spiegelkabels abnehmen.

2.

Regenensor-Steckverbinder (A) abziehen.

3.

Die Schlossfalle der Abdeckung nicht durch übermäßige Krafteinwirkung бесшадиген. Zum Entfernen der Schlossfalle die Schlossfalle zur Seite ziehen. Dazu einen kleinen Schraubendreher (A) (-) in die Bohrung in der Abdeckung стекен.

4.

Das Regensensormodul ist mit Klebstoff an der Windschutzscheibe befestigt. Zum Ersetzen der Windschutzscheibe das Regensensormodul von der alten Windschutzscheibe entfernen und an der neuen Windschutzscheibe anbringen.

Эйнбау

Bei einer Windschutzscheibe mit Reflektionsschicht, die die Infrarotstrahlen im Erfassungsfeld reflektiert, sollte der Regensensor in einem Feld ohne Reflexionsschicht montiert werden.

Nach einiger Zeit den Regensensensor montieren und Staubansammlung nach der Montage verhindern.

1.

Die Regensensorhalterung mit Klebeband an der Wischschutzscheibe anbringen.

Für eine optimale Haftung ist es besonders wichtig, dass die Haftfläche vollständig und ohne Einschluss von Luftblasen gegen die Windschutzscheibe gedrückt wird.

2.

Regensensensorstecker anschließen und die Sensorabdeckung anbringen.

Waschwasserpumpe (ворн)
Репаратурверфарен ПРЮФУНГ Waschwasserpumpe (ворн) 1. Waschwasserbehälter mit Wasser füllen (die Waschwasserpumpe muss dabei an den Behälter angebaut sein). ...
Heizung, Lüftung и Klimaanlage
Spezialwerkzeuge СПЕЦИАЛЬНАЯ ВЕРКЦОЙГЕ Werkzeug (число и безымянность) Аббилдунг Вервендунгсвек 09977-3R000 Ausbauwerkzeug für ...
Дополнительная информация:

Kia Stonic (YB) Betriebsanleitung: Zündschloss


Zündschlossstellungen ЗАМОК (Verriegeln) Das Lenkradschloss wird in dieser Stellung Верригельт (Diebstahlschutz). Дер Zündschlüssel kann nur in der Stellung ЗАМОК abgezogen werden. ACC (Зубехёр) Das Lenkradschloss ist entrigelt und elektrisches Zubehör kann eingeschaltet Верден. ...