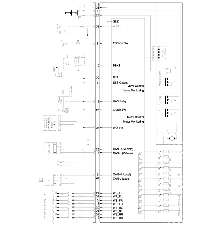
| Схема |
| [Тип EPB] |
| [Общий тип] |
| Терминал Функция |
| [Тип EPB] |
|
№ ПИН-кода
|
Описание
|
Текущий
|
|
|
Макс
|
мин
|
||
|
1
|
Электропитание двигателя насоса
|
39А
|
10А
|
|
2
|
Мощность двигателя RR EPB
|
30А
|
-
|
|
3
|
Масса двигателя RR EPB
|
30А
|
-
|
|
4
|
-
|
-
|
-
|
|
5
|
Локальный CAN Высокий
|
30 мА
|
20 мА
|
|
6
|
Сигнал электрического стояночного тормоза 1
|
20 мА
|
-
|
|
7
|
Сигнал электрического стояночного тормоза 2
|
20 мА
|
-
|
|
8
|
Сигнал электрического стояночного тормоза 3
|
20 мА
|
-
|
|
9
|
Сигнал электрического стояночного тормоза 4
|
20 мА
|
-
|
|
10
|
-
|
-
|
-
|
|
11
|
-
|
-
|
-
|
|
12
|
Масса двигателя RL EPB
|
30А
|
-
|
|
13
|
Мощность двигателя РЛ ЭПБ
|
30А
|
-
|
|
14
|
Масса для электромагнитных клапанов и ECU
|
30А
|
10А
|
|
15
|
-
|
-
|
-
|
|
16
|
ЕСС
|
200 мА
|
100 мА
|
|
17
|
FR Сигнал датчика скорости вращения колеса
|
16,8 мА
|
5,9 мА
|
|
18
|
-
|
-
|
-
|
|
19
|
Сигнал выключения напряжения постоянного тока
|
10 мА
|
5 мА
|
|
20
|
Локальный CAN Низкий уровень
|
30 мА
|
20 мА
|
|
21
|
-
|
-
|
-
|
|
22
|
-
|
-
|
-
|
|
23
|
сигнал HAC
|
200 мА
|
100 мА
|
|
24
|
-
|
-
|
?
|
|
25
|
FR Питание датчика скорости вращения колеса
|
16,8 мА
|
5,9 мА
|
|
26
|
Питание датчика скорости заднего колеса
|
16,8 мА
|
5,9 мА
|
|
27
|
RL Сигнал датчика скорости вращения колеса
|
16,8 мА
|
5,9 мА
|
|
28
|
-
|
-
|
?
|
|
29
|
FL Сигнал датчика скорости вращения колеса
|
16,8 мА
|
5,9 мА
|
|
30
|
Электропитание электромагнитных клапанов
|
30А
|
10А
|
|
31
|
-
|
-
|
-
|
|
32
|
Выход датчика скорости колеса
|
Открытый сток
|
-
|
|
33
|
-
|
-
|
-
|
|
34
|
Автоматическое удержание сигнала включения/выключения
|
10 мА
|
5 мА
|
|
35
|
Выключатель стоп-сигнала
|
10 мА
|
5 мА
|
|
36
|
Сигнал датчика скорости заднего колеса
|
16,8 мА
|
5,9 мА
|
|
37
|
IGN 1
|
5А
|
1А
|
|
38
|
RL Питание датчика скорости вращения колеса
|
16,8 мА
|
5,9 мА
|
|
39
|
FL Питание датчика скорости вращения колеса
|
16,8 мА
|
5,9 мА
|
|
40
|
-
|
-
|
-
|
|
41
|
-
|
-
|
-
|
|
42
|
-
|
-
|
-
|
|
43
|
-
|
-
|
-
|
|
44
|
C-CAN Высокий уровень
|
30 мА
|
20 мА
|
|
45
|
C-CAN Низкий уровень
|
30 мА
|
20 мА
|
|
46
|
Электропитание двигателя насоса
|
40А
|
10А
|
| [Общий тип] |
|
№ ПИН-кода
|
Описание
|
Текущий
|
|
|
Макс
|
мин
|
||
|
13
|
Земля для рециркуляционного насоса
|
39 А
|
10 А
|
|
38
|
Масса для электромагнитных клапанов и ECU
|
15 А
|
2 А
|
|
1
|
Электропитание двигателя насоса
|
39 А
|
10 А
|
|
25
|
Электропитание электромагнитных клапанов
|
15 А
|
2 А
|
|
34
|
FL Питание датчика скорости вращения колеса
|
16,8 мА
|
5,9 мА
|
|
18
|
FR Питание датчика скорости вращения колеса
|
16,8 мА
|
5,9 мА
|
|
33
|
RL Питание датчика скорости вращения колеса
|
16,8 мА
|
5,9 мА
|
|
19
|
Питание датчика скорости заднего колеса
|
16,8 мА
|
5,9 мА
|
|
22
|
FL Сигнал датчика скорости вращения колеса
|
16,8 мА
|
5,9 мА
|
|
6
|
FR Сигнал датчика скорости вращения колеса
|
16,8 мА
|
5,9 мА
|
|
20
|
RL Сигнал датчика скорости вращения колеса
|
16,8 мА
|
5,9 мА
|
|
31
|
Сигнал датчика скорости заднего колеса
|
16,8 мА
|
5,9 мА
|
|
32
|
Напряжение для гибридного ЭБУ
|
1 А
|
500 мА
|
|
8
|
Сигнал переключения ESP
|
20 мА
|
5 мА
|
|
26
|
CAN Высокий
|
30 мА
|
20 мА
|
|
14
|
CAN Низкий
|
30 мА
|
20 мА
|
|
30
|
Выключатель стоп-сигнала
|
10 мА
|
5 мА
|
|
10
|
Сигнал выключателя стояночного тормоза
|
10 мА
|
5 мА
|
|
16
|
Реле HAC
|
200 мА
|
100 мА
|
|
27
|
Выход датчика скорости колеса
|
Открытый сток
|
?
|
Описание и работа
Поиск неисправностей
Hyundai Sonata LF 2014-2019 Service Manual: Процедуры ремонта клавиатуры AVN
Удаление
1.
Отсоедините отрицательную (-) клемму аккумуляторной батареи.
2.
С помощью отвертки или съемника отделите центральную панель (A).
3.
Снимите центральную панель (А) после отсоединения разъема.
4.
Снимите блок клавиатуры AVN (A) после ослабления винтов.
Монтаж
1.
...
Руководство по эксплуатации Hyundai Sonata LF 2014-2019: как работает автомобильная аудиосистема
Радиосигналы AM и FM транслируются с вышек передатчиков, расположенных вокруг
ваш город. Их перехватывает радиоантенна вашего автомобиля. Этот сигнал
затем обрабатывается радио и отправляется на динамики вашего автомобиля.
Когда сильный радиосигнал достигает вашего автомобиля, точный двигатель ...