Hyundai Genesis: электрические стеклоподъемники / электрические схемы переключателей стеклоподъемников

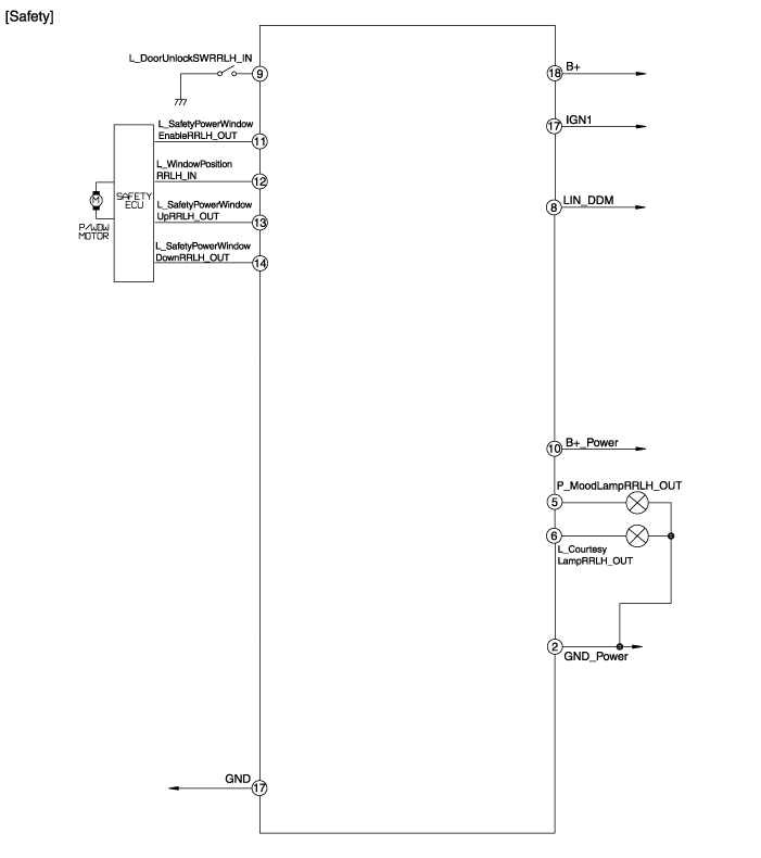
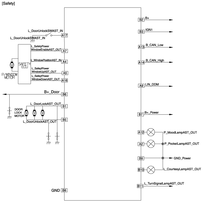
Принципиальная электрическая схема
Переключатель стеклоподъемника водителя

Вспомогательный переключатель стеклоподъемников

Переключатель заднего стеклоподъемника

Компоненты переключателя стеклоподъемников и их расположение
Компоненты Переключатель стеклоподъемника водителя Вспомогательный переключатель стеклоподъемников Переключатель заднего стеклоподъемника ...
Процедуры ремонта переключателя стеклоподъемника
осмотр Диагностика с помощью GDS 1. В бортовой электросистеме неисправность можно быстро диагностировать с помощью диагностической системы автомобиля (GDS). (1) Самодиагностика: проверка неисправности и кодового номера...
Дополнительная информация:

Hyundai Genesis (DH) 2013-2016 Руководство по эксплуатации: Как использовать Smart Trunk


Багажник можно открыть с помощью Notouch активация, удовлетворяющая всем условия ниже. Через 15 секунд, когда все двери закрыты и заблокированы Располагается в зоне обнаружения для более 3 секунд. ✽ УВЕДОМЛЕНИЕ • Smart Trunk не работает когда: - Умный ключ обнаружен ...

Hyundai Genesis (DH) 2013-2016 Руководство по техническому обслуживанию: Процедуры ремонта натяжителя приводного ремня


Снятие и установка 1. Снимите приводной ремень. (См. Система синхронизации - «Приводной ремень») 2. Снимите автоматический натяжитель приводного ремня (А). Момент затяжки Болт (В): 81,4 ~ 85,3 Н·м (8,3 ~ 8,7 кгс·м, 60,0 ~ 62,9 фунт-фут) Болт (С): 17,7 ~ 21,6 Н·м (1,8 ~ 2,2 кгс·м, 13,0 ~ 15,9 бар-фут) ...