Hyundai i-20 manuels

Hyundai i-20 (GB) 2014-2023 Автосервис Руководство: Схемы ГЕНЕРАТОРА

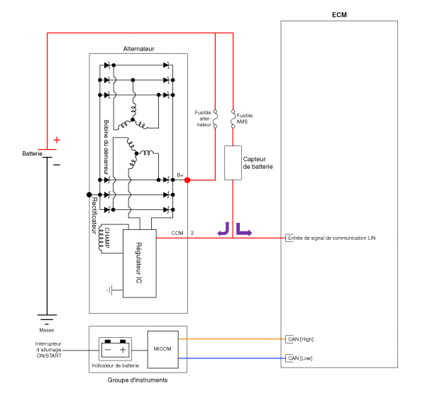
Принципиальная электрическая схема

Сигнал COM — при контроле генерируемого напряжения ECM посылает данные о заданном напряжении генератора через сигнала ШИМ. (Высокое напряжение: 4 В или более, низкое напряжение: 2В или меньше)
Клемма B+ — выходное напряжение генератора аккумулятор через клемму B+.
ГЕНЕРАТОР Описание и работа
Описание Генератор состоит из восьми встроенных диодов, роль которых заключается в преобразовании переменного тока в постоянный ток. Следовательно, постоянный ток выходит...

ГЕНЕРАТОР Процедуры ремонта
ДЕПОЗИТ 1. Поверните ключ зажигания в положение OFF и отсоедините отрицательный барабаны (-). 2. Отключите терминал от...
Другие материалы:

Процедуры ремонта Power Mosfet
Контроль 1. Начинать. 2. Включите переключатель управления и измерьте напряжение двигатель вентилятора. 3. Выберите переключатель управления, чтобы увеличить напряжение...

Процедуры ремонта свечей зажигания
Контроль [Проверка автомобиля] 1. Разгоните двигатель примерно до 3000 об/мин в течение более 3 минут. 2. Снимите свечу зажигания. 3. Визуально проверьте провод свечи зажигания...