Hyundai i-20 manuels

Hyundai i-20 (GB) 2014-2023 Автосервис Руководство: Схемы схемы

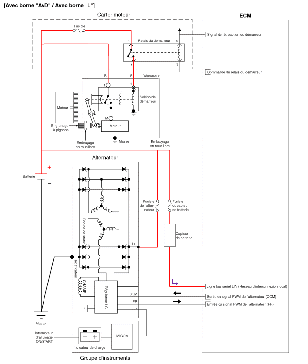
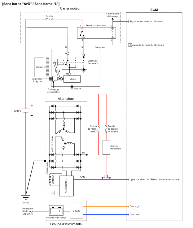
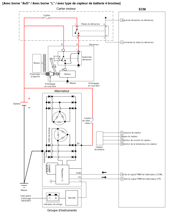
Принципиальная электрическая схема

Описание и работа
Описание Система зарядки состоит из аккумуляторной батареи, генератора переменного тока, состоящего из встроенный регулятор, а также кабель и световой индикатор.

Процедуры ремонта
Контроль Пункт для проверки • Проверка эффективности батареи • Проверка напряжения батареи ...
Другие материалы:

Описание и работа
Описание Опережение зажигания контролируется системой управления опережением зажигания. электронный. Стандартные справочные данные опережения зажигания для условий режимы работы предварительно запрограммированы в ...

ЖК-режимы
Для управления режимами ЖК-дисплея обратитесь к разделу «Управление экраном». LCD” в этой главе. Вы не можете изменить настройки во время вождения Это предупреждающее сообщение загорается, когда вы пытаетесь выбрать другой Управление настройками пользователя...