Kia Soul EV: система запуска двигателя с кнопки / принципиальные схемы

Kia Soul EV (PS EV) 2015-2020 Руководство по техническому обслуживанию / Электрическая система кузова / Кнопка запуска двигателя / Принципиальные схемы

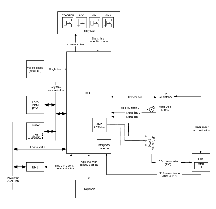
Принципиальная электрическая схема

Компоненты и расположение компонентов
Расположение компонента 1. Кнопка пуска и остановки (SSB)2. Брелок 3. Блок смарт-ключей4. Внутренняя антенна 15. Внутренняя антенна 26. Антенна на бампере7. Дверная ручка и дверная антенна8. Переключатель открытия багажника ...
Описание и работа
Описание Системный Обзор Система предлагает следующие возможности: – Человеко-машинный интерфейс с помощью одноступенчатой ​​кнопки для переключения терминала и запуска двигателя. – Контроль ...
Дополнительная информация:

Kia Soul EV (PS EV) 2015-2020 Руководство по обслуживанию: Описание и работа


Конфигурация системы PAS состоит из 8 датчиков (4 спереди и 4 сзади), которые обнаруживают препятствия и передать результат на 3 отдельных уровнях предупреждения, первый, второй и третий в IPM (BCM) через связь Lin. ИПМ (млрд. м3) определяет уровень тревоги на основе переданных сообщений ...

Kia Soul EV (PS EV) 2015-2020 Руководство по обслуживанию: Каркас переднего сиденья Процедуры ремонта


Замена • Наденьте перчатки, чтобы защитить руки. • Поддевая плоской отверткой, оберните ее защитную ленту и наклейте защитную ленту вокруг соответствующих частей, чтобы предотвратить повреждение. • Нас ...