Kia Cee'd: Система запуска / Схема стартера

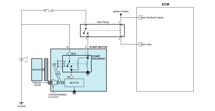
Принципиальная электрическая схема

Начальные компоненты и расположение компонентов
Компоненты 1. Винт 2. Передний корпус 3. Стопорное кольцо 4. Пробка 5. Обгонная муфта 6. Рычаг 7. Рычажная пластина 8. Набивка рычага 9. Магнит с...
Порядок ремонта стартера
Удаление 1. Отсоедините отрицательную клемму аккумуляторной батареи. 2. Снимите воздуховод и воздушный фильтр в сборе. (См. Механическую часть двигателя...
Дополнительная информация:

Kia Cee'd JD Service Manual: Процедуры ремонта
Удаление 1. Снимите коробку передач в сборе. G 1,6 MPI (см. Система механической коробки передач — «Механическая коробка передач») G 1,4 MPI (см. Система механической коробки передач — «Механическая коробка передач») D 1.6 TCI-U2 (см. Руководство по трансмиссии ...

Руководство по эксплуатации Ford Escape 2020-2023: Бустеры сидений
Используйте бустер с ремнем безопасности для дети, которые переросли или уже не правильно установите детское удерживающее устройство и выполните следующие критерии. Как правило, дети младше 57 дюймов (1,45 м) в высоту. старше четырех (4) лет и младше старше двенадцати (12) лет. Между 40 фунтами (18 000 ...

avtotema.org