Kia Optima: Автоматическая система управления коробкой передач / выключатель ингибитора

Руководство по ремонту и обслуживанию Kia Optima DL3 2019-2023 гг. / Автоматическая трансмиссия / Автоматическая система управления коробкой передач / Переключатель ингибитора

Технические характеристики
Спецификация

Элемент
Спецификация
Электропитание (В)
4,5 - 5,5 В
Тип выхода
Диапазон переключения (P/R/N/D)
Бесконтактный (2-канальный ШИМ-сигнал)
Старт, Фонарь заднего хода
Контакт

Описание и работа
Описание

Выключатель блокировки, установленный в верхней части коробки передач и подключенный с рычагом переключения передач.

Сигналы переключателя блокировки, подаваемые на TCM в соответствии с положений рычага переключения передач (P, R, N, D) и используется для управления настройка шестерни.

Когда рычаг переключения передач находится в диапазоне R, отправьте выходной сигнал на фонари заднего хода.

Когда рычаг переключения передач находится в диапазоне P или N, отправьте выходной сигнал к пусковому реле.

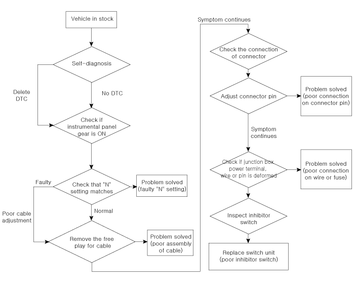
Поиск неисправностей
Поиск неисправностей

Компоненты и расположение компонентов
Компонент

1. Рычаг ручного управления
2. Переключатель блокировки

Процедуры ремонта
осмотр

Проверьте следующие элементы, сверяясь с блок-схемой проверки.

(См. Выключатель ингибитора — «Устранение неполадок»)

1.

Проверьте диагностические коды неисправностей (DTC) с помощью KDS.

2.

Убедитесь, что настройка диапазона «N» совпадает.

(См. Переключатель блокировки - «Установка»)

3.

Проверьте свободный ход троса переключения передач.

(См. Трос переключения передач — «Установка»)

4.

Проверьте состояние разъема.

(1)

Тщательно осмотрите разъем на предмет ослабления, плохого контакта, изгиб, коррозия, загрязнение, деформация или повреждение.

(2)

Включите зажигание, выключите двигатель и измерьте напряжение. между питанием, подаваемым на цепь выключателя блокировки, и массой.

Спецификация: прибл. 12 В

5.

Осмотрите проводное соединение силовой клеммы распределительной коробки и предохранителя. лампа.

(1)

Проверьте, не отсоединен ли держатель предохранителя, и убедитесь, что держатель крепко держит предохранитель.

(2)

Подсоедините тестерный предохранитель, чтобы убедиться, что он подключен правильно.

(3)

Проверьте, не поврежден ли предохранитель.

6.

Проверьте сигнал цепи выключателя блокировки.

(1)

Включите зажигание "ВКЛ" и двигатель "ВЫКЛ".

(2)

Измерьте напряжение между каждой сигнальной клеммой и шасси. земля в каждом диапазоне (P, R, N, D).

Спецификация: прибл. 4,5 - 5,5 В

Удаление
1.

Переключите передачу на «N».

2.

Снимите воздушный фильтр в сборе.

(См. Механическая система двигателя — «Воздушный фильтр»)

3.

Отсоедините разъем выключателя блокировки (А) и ослабьте трос переключения передач. монтажная гайка (В).

4.

Снимите рычаг ручного управления (А) после ослабления гайки и шайбы.

5.

Снимите переключатель блокировки (А) после удаления болтов.

Монтаж
1.

Убедитесь, что передача переключена на «N».

2.

Установите выключатель блокировки (A).

Слегка затяните болты крепления выключателя блокировки, чтобы можно внести коррективы.

3.

Установите рычаг ручного управления (А) и шайбу.

Слегка затяните гайку рычага ручного управления так, чтобы можно внести коррективы.

4.

Совместите отверстие в рычаге ручного управления с отверстием положения «N». переключателя блокировки, а затем вставьте направляющий штифт переключателя блокировки SST (09480-A3800).

5.

Затяните болты крепления выключателя блокировки (А) и рычага ручного управления. монтажную гайку (B) с указанным крутящим моментом.

Момент затяжки :

(A) 9,8–11,8 Н·м (1,0–1,2 кгс·м, 7,2–8,7 фунт-фут)

(B) 17,7–24,5 Н·м (1,8–2,5 кгс·м, 13,0–18,1 фунт·фут)

6.

Слегка затяните гайку (А) после установки троса переключения (В).

7.

Слегка надавив на гайку (A) в направлении стрелки, чтобы устранить свободный ход, затяните гайку с указанным моментом.

Момент затяжки :

9,8–14,7 Н·м (1,0–1,5 кгс·м, 7,2–10,9 фунт·фут)

8.

Снимите SST (09480-A3800).

9.

Подсоедините разъем переключателя блокировки (A).

10.

Установите воздушный фильтр в сборе.

(См. Механическая система двигателя — «Воздушный фильтр»)

11.

Убедитесь, что срабатывание надежно в каждом диапазоне переключателя блокировки, соответствующем в каждое положение рычага переключения передач.

Датчик скорости
Технические характеристики Спецификация Элемент Спецификация Тип Датчик Холла Выходное напряжение (В) Высокий: 1,1 ...
Рычаг переключения передач
Компоненты и расположение компонентов Компонент 1. Рычаг переключения передач в сборе 2. Трос переключения передач в сборе Процедуры ремонта Удаление 1. ...
Дополнительная информация:

Руководство по эксплуатации Kia Optima DL3 2019-2023: Техническое обслуживание в тяжелых условиях эксплуатации — модели без турбонаддува


Следующие пункты должны обслуживаться чаще на автомобилях, обычно эксплуатируемых под тяжелые условия вождения. См. таблицу ниже для соответствующего технического обслуживания. интервалы. Р : Заменить I : Осмотрите и, после осмотра, очистите, отрегулируйте, отремонтируйте или замените, если необходимо Тяжелые условия вождения...

Kia Optima DL3 2019-2023 Руководство по эксплуатации: Тормозная система


Силовые тормоза Ваш автомобиль оснащен тормозами с усилителем, которые автоматически регулируются в обычном режиме. Применение. В случае потери мощности тормозов с усилителем из-за заглохшего двигателя или по какой-либо другой причине, вы все еще можете остановить свой автомобиль, применив большую силу. к педали тормоза, чем ты н...