Kia Optima: усовершенствованная система помощи водителю (ADAS) / монитор заднего вида (RVM)

Руководство по ремонту и обслуживанию Kia Optima DL3 2019-2023 гг. / Усовершенствованная система помощи водителю (ADAS) / Монитор заднего вида (RVM)

Компоненты и расположение компонентов
Расположение компонентов

1. Камера заднего вида
2. Отображение головного устройства аудио/AVN
3. Датчик угла поворота рулевого колеса


Описание и работа
Описание

Система отображает заднюю часть автомобиля, чтобы помочь водителю опасностей, он получает сигнал изображения задней части автомобиля от монитора заднего вида и отображает его на мониторе.

Монитор заднего вида является дополнительным устройством, отображающим мертвую зону на экран монитора, который автоматически работает, когда передача остается в положении «R».

Он отображает расчетную траекторию с указаниями по парковке в соответствии с с рабочим углом рулевого колеса.

Структура системы (задняя просмотр монитора, управляемого рулевым управлением)

Монитор заднего вида вождения (ДРВМ)

Монитор заднего вида для вождения (DRVM): функция DVRM используется для включения заднего вида. Следите за движением вперед.

ДВРМ ВКЛ.:

1) Пуск 「ВКЛ」

2) Нажмите кнопку (А) в положении переключения передач «D» (движение) или «N» (нейтральное).

DVRM ВЫКЛ.:

1) Нажмите кнопку (А) еще раз.

2) Нажмите кнопку управления информационно-развлекательной системой (B).

Принципиальные диаграммы
Разъем и функция терминала

Процедуры ремонта
Удаление
1.

Отсоедините отрицательную клемму аккумулятора.

2.

Снимите центральный задний комбинированный фонарь.

(См. Электрическая система кузова — «Задний комбинированный фонарь»)

3.

Отсоедините разъем переключателя багажника (А).

4.

Снимите камеру заднего вида (А) после ослабления винтов.

Монтаж
1.

Установите в порядке, обратном снятию.

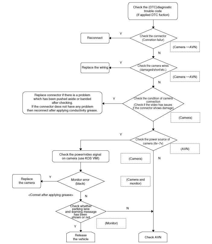
Поиск неисправностей
Поиск неисправностей
Процедура диагностики каждого симптома

Нет.
Симптом
Ремонт
1
Монитор AVN становится черно-синим
Р-1, Р-2
Направляющая линия парковки и слово уведомления не отображаются
2
Автомобиль был наклонен/наклонен во время парковки
Р-3, Р-4
Проблема на показанном ракурсе
Разница видимости правого/левого бампера
Линии парковки изучены (произошло отклонение влево/вправо)
Автомобиль наклонился во время парковки
3
Приток воды в объектив
Р-5
Размытое видео
Повреждено покрытие линз
Показано видео красного цвета

Р-1. Проверьте в следующем порядок появления черного экрана (камера - спецификация прямого подключения AVN)

Р-2. Проверьте камеру

1.

Измерьте форму сигнала видеодисплея и выходное напряжение задней камеры. (с использованием KDS и VMI).

Подключите датчики VMI к контакту 2 и контакту 7.

Спецификация: 0,8 В - 1,2 В

2.

Измерьте выходное напряжение источника питания задней камеры.

Подключить к контакту 1 и контакту 8.

Спецификация: 6,0 В - 7,0 В

Р-3. Проверьте симптом связанные с размещением камеры после установки.

Р-4. Наклонный/наклоненный во время парковки

1.

Проверьте условия установки камеры.

ХОРОШО
Камера работала нормально.
НГ
Проверка номер 2.

2.

Измерьте отклонение наклона/наклона во время парковки.

SPEC: ± 10㎝ (переднее колесо-заднее колесо)

ХОРОШО
Камера работает нормально.
НГ
Замените камеру.

Проверьте разное расстояние между передними и задними колесами. и парковочная линия.

В зависимости от Водитель.

Р-5. Проверить монитор качество

Убедитесь, что в автомобиле установлена ​​оригинальная камера Kia, потому что качество вывода монитора может быть плохим или иметь проблемы с функционированием из-за установки вторичной камеры.

Гарантия аннулируется, если объектив камеры очищается без одобрения очистители Киа.

Для очистки внешней поверхности камеры необходимо использовать воду или чистую ткань. объектив.

Проверьте, сохраняется ли то же состояние после очистки объектив камеры и удаление мусора.

Чистящие средства с высокой концентрацией кислотных чистящих средств могут вызвать покрытие линзы оторвалось, необходим тщательный осмотр.

Дорожный мусор, такой как галька, может привести к растрескиванию объектива камеры. необходим тщательный осмотр.

Отображается красный свет, вызванный включением задних фонарей.

Красный свет, исходящий из заднего фонаря, загорается на объектив задней камеры, создающий этот эффект красного света.

Переключатель круиз-контроля (CC)
Компоненты и расположение компонентов Компоненты 1. Левый переключатель дистанционного управления (Аудио + Bluetooth + Голос) 2. Правый переключатель дистанционного управления (Поездка + SCC + LFA) ...
Монитор кругового обзора (SVM)
Компоненты и расположение компонентов Расположение компонента Монитор кругового обзора (SVM) ...
Дополнительная информация:

Руководство по ремонту и обслуживанию Kia Optima DL3 2019-2023: Крышка бензобака


Описание и работа Описание Храповое затяжное устройство на резьбовой крышке топливного бака снижает вероятность неправильной установки, что приведет к герметизации заливной горловины. После прокладки на крышка топливного бака и фланец заливной горловины соприкасаются, храповой штифт ...

Руководство по ремонту и обслуживанию Kia Optima DL3 2019-2023: Наружная ручка передней двери


Компоненты и расположение компонентов Расположение компонента 1. Наружная ручка передней двери Процедуры ремонта Замена • При удалении фла...