Kia Stinger: система зарядки / преобразователь постоянного тока в постоянный

Kia Stinger CK 2018-2023 Руководство по ремонту / Электрическая система двигателя / Система зарядки / DC преобразователь постоянного тока

Компоненты и расположение компонентов
Расположение компонентов

Описание и работа
Описание

В связи со значительно более частым запуском возникающая электрическая нагрузка часто приводит к провалам напряжения в сети автомобиля. для стабилизации питания некоторых чувствительных к напряжению электрических компонентов, преобразователь постоянного тока в постоянный используется в сочетании с функцией ISG. Преобразователь постоянного тока в постоянный подает на реле напряжение, которое также остается постоянным во время пуска операция.

Преобразователь постоянного тока в постоянный установлен за перчаточным ящиком. Через измерительные провода. для входного напряжения и пускового реле электроника решает, будет ли мощность подается на выход через байпас или DC/DC преобразователь. В режиме байпаса напряжение бортовой сети не подается через преобразователь постоянного тока в постоянный, а передается непосредственно к выходам. В фазе бустера адаптируется напряжение автомобиля.

Принципиальные диаграммы
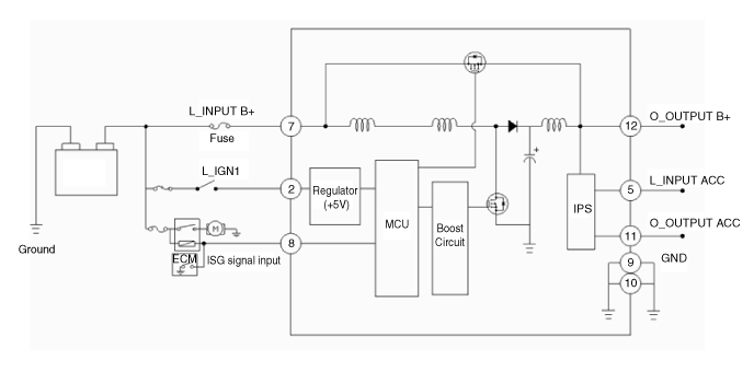
Принципиальная электрическая схема
[200 Вт]

[400 Вт]

Терминал Функция
[200 Вт]

Приколоть.
Описание
Приколоть.
Описание
1
Вход питания от батареи (B+)
7
Вход сигнала ISG
2
-
8
вход АСС
3
-
9
Выход АСС
4
Выходная мощность батареи (B+)
10
Земля
5
-
11
-
6
Вход IGN1


[400 Вт]

Приколоть.
Описание
Приколоть.
Описание
1
-
7
Вход питания от батареи (B+)
2
Вход IGN1
8
Вход сигнала ISG
3
-
9
Земля
4
-
10
Земля
5
вход АСС
11
Выход АСС
6
-
12
Выходная мощность батареи (B+)

Процедуры ремонта
Удаление
[200 Вт]
1.

Выключите зажигание и отсоедините отрицательную (-) клемму аккумуляторной батареи.

2.

Снимите корпус перчаточного ящика.

(См. Кузов (внутри и снаружи) — «Корпус перчаточного ящика»)

3.

Снимите [правый] боковой воздуховод (A) после ослабления крепежного винта.

4.

Снимите преобразователь постоянного тока в постоянный, предварительно ослабив крепежный болт (А) и гайка(В).

[400 Вт]
1.

Выключите зажигание и отсоедините отрицательную (-) клемму аккумуляторной батареи.

2.

Отсоедините разъем преобразователя постоянного тока в постоянный (А).

3.

Снимите преобразователь постоянного тока (А) после ослабления крепежных гаек.

Монтаж

После повторного подключения отрицательного кабеля аккумулятора функция ISG не работает. работает до тех пор, пока система не стабилизируется, около 4 часов. При отключении отрицательный (-) кабель аккумулятора от аккумулятора во время ремонтных работ для автомобиль, оснащенный функцией AMS, процедура повторной калибровки датчика аккумуляторной батареи следует проводить после окончания ремонтных работ.

1.

Установите в порядке, обратном снятию.

Генератор
Технические характеристики Спецификация ▷ 13,5 В, 150 А Элемент Спецификация Номинальное напряжение 13,5 В, 150 А Скорость в использовании ...
Батарея
Технические характеристики Спецификация ▷AGM80L - DIN Элемент Спецификация Емкость [20 ч / 5 ч] (Ач) 80/64 Холодный кран...
Дополнительная информация:

Kia Stinger CK 2018-2023 Руководство по техническому обслуживанию: Задний амортизатор


Компоненты и расположение компонентов Компоненты 1. Контргайка 2. Задний изолятор 3. Ограничитель бампера 4. Пылезащитный чехол 5. Амортизатор Процедуры ремонта Удаление 1. Снимите колесные гайки, заднее колесо и шину (А) со ступицы. ...

Kia Stinger CK 2018-2023 Руководство по техническому обслуживанию: Аудиосистема


Компоненты и расположение компонентов Компоненты Информация о выводах разъема Нет. Соединитель А Соединитель Б Соединитель С Соединитель D 1 Левый динамик в задней двери (+) ⁻ ⁻ ...