Kia Stinger: система смарт-ключей / блок смарт-ключей

Kia Stinger CK 2018-2023 Руководство по ремонту / Электрическая система кузова / Система смарт-ключей / Блок смарт-ключа

Компоненты и расположение компонентов
Компоненты

Информация о выводах разъема

Нет.
Соединитель А
Соединитель Б
Соединитель С
1
-
B-CAN (низкий уровень)
Переключатель низкой шины переднего стеклоочистителя_Input
2
Мощность зеркала_Input
B-CAN (высокий)
Земля (мощность)
3
P-CAN (низкий)
PDW-F_Power_Output
Заряд батареи)
4
P-CAN (высокий)
PDW-R_Power_Output
Аккумулятор (ЭБУ)
5
-
Земля (ЭБУ)
Водитель вне ручки switch_Input
6
Правое зеркало unfold_Output
PDW Switch_Input
Position_Input (вариант A/T)
Переключатель блокировки IGN_Input (вариант M/T)
7
Правое зеркало horizontal_Output
PDW (опция)_ввод
Внутренняя антенна1 (-)_Выход
8
Мощность иммобилайзера_Выход
-
Бамперная антенна (-)_выход
9
Иммобилайзер Ground_Output
-
Внутренняя антенна2 (-)_Выход
10
Тормозной переключатель_Input
-
Вспомогательная антенна внешней ручки (-)_Выход
11
ESCL Enable_Output
Реле высокого уровня переднего стеклоочистителя_Выход
Внутренняя антенна багажника3 (-)_Выход
12
Предохранитель тормозного выключателя_Input
Индикатор заднего левого ремня безопасности_Выход
Антенна на внешней ручке водителя (-) Выход
13
Противотуманный переключатель_Input
Индикатор вспомогательного ремня безопасности_Выход
-
14
Выключатель света_Ввод
-
COM (ESCL)
15
Переключатель громкости переднего стеклоочистителя_Input
LF Searching_Output
Мощность датчика автоматического освещения_Выход
16
Индикатор переключателя PDW_Выход
-
ACC_Input
17
Подсветка кольца SSB_Выход
SSB Switch1_Input
IGN1 Реле_Выход
18
ЛИН МОЖЕТ (PDW)
PDW_Power_Input
ACC Relay_Output
19
-
Индикатор безопасности_Вывод
ESCL (-)_выход
20
Двигатель RPM_Input
Состояние люка_Ввод
ESCL (+)_выход
21
Датчик скорости колеса_Ввод
Датчик дождя (опция)_вход
Вспомогательный внешний дескриптор switch_Input
22
-
Парковочный переключатель стеклоочистителя_Input
-
23
Правое зеркало fold_Output
Реле питания стеклоочистителей_выход
Внутренняя антенна1 (+)_Выход
24
Правое зеркало по вертикали_Вывод
Реле низкого уровня переднего стеклоочистителя_Выход
Бамперная антенна (+)_выход
25
-
-
Внутренняя антенна2 (+)_Выход
26
Лампа для лужи_Output
-
Вспомогательная антенна внешней ручки (+)_Выход
27
Начать обратную связь_Input
Индикатор заднего центрального ремня безопасности_Выход
Внутренняя антенна багажника3 (+)_Выход
28
-
-
Антенна на внешней ручке водителя (+) Выход
29
Реле стартера_Выход
Символьная подсветка SSB (-)_Выход
СОМ (EMS)
30
Переключатель дальнего света фар
Индикатор заднего правого ремня безопасности_Выход
Датчик автоматического освещения Ground_Output
31
Переключатель переднего стеклоочистителя
SSB Switch2_Input
Сигнал датчика автоматического освещения_Ввод
32
-
Разблокировка ESCL switch_Input
IGN1_Input
33
Многофункциональный переключатель Ground_Input

IGN2_Input
34
Внешний зуммер_выход
IGN2 Реле_Выход
35
Символьная подсветка SSB (+)_выход
Переключатель переднего омывателя_Input
36
LIN CAN (датчик дождя)
Аккумулятор (+)_ESCL
37
-

38
ATM Solenoid_Output

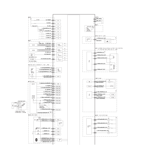
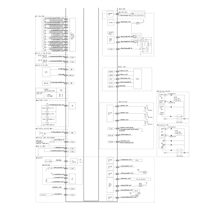
Принципиальные диаграммы
Принципиальная электрическая схема

Процедуры ремонта
Удаление

Наденьте перчатки, чтобы не поранить руки.

Используйте инструмент для снятия пластиковой панели, чтобы удалить элементы внутренней отделки. не портя поверхность.

Будьте осторожны, чтобы не погнуть и не поцарапать обивку и панели.

Интегрированное управление телом Единица измерения (МСБ)

1.

Отсоедините отрицательную (-) клемму аккумуляторной батареи.

2.

Снимите корпус перчаточного ящика.

(См. Кузов — «Корпус перчаточного ящика»)

3.

Отсоедините разъем электродвигателя вентилятора (А) после снятия крепления. зажим (В).

4.

Отсоедините разъемы встроенного блока управления кузовом (А).

5.

Снимите встроенный блок управления кузовом (А), предварительно ослабив крепления. гайки и болт.

6.

Снимите монтажный зажим (А) жгута проводов со встроенного кузова. устройство управления.

Интерьер 1 Антенна

1.

Отсоедините отрицательную (-) клемму аккумуляторной батареи.

2.

Снимите напольную консоль в сборе.

(См. Кузов — «Узел напольной консоли»)

3.

Снимите внутреннюю антенну 1 (A) после отсоединения разъема и ослабление крепежных винтов.

Интерьер 2 Антенна

1.

Отсоедините отрицательную (-) клемму аккумуляторной батареи.

2.

Снимите напольную консоль в сборе.

(См. Кузов — «Узел напольной консоли»)

3.

Снимите внутреннюю 2 антенну (A) после отсоединения разъема и ослабление гаек крепления.

Антенна багажника

1.

Отсоедините отрицательную (-) клемму аккумуляторной батареи.

2.

Снимите заднюю поперечную обшивку.

(См. Кузов — «Задняя поперечная обшивка»)

3.

Снимите антенну двери багажного отделения (А), предварительно отсоединив разъем и ослабление гаек крепления.

Антенна заднего бампера

1.

Отсоедините отрицательную (-) клемму аккумуляторной батареи.

2.

Снимите балку заднего бампера в сборе.

(См. Кузов — «Балка заднего бампера в сборе»)

3.

Снимите антенну заднего бампера (А) после ослабления крепежных винтов.

Зуммер

1.

Отсоедините отрицательную (-) клемму аккумуляторной батареи.

2.

Снимите защиту переднего колеса [LH].

(См. Кузов — «Защита переднего колеса»)

3.

Снимите зуммер (А) после отсоединения разъема.

Внешняя ручка двери

1.

Отсоедините отрицательную (-) клемму аккумуляторной батареи.

2.

Снимите наружную ручку передней двери.

(См. Кузов — «Внешняя ручка передней двери»)

Переключатель открытия задней двери

1.

Отсоедините отрицательную (-) клемму аккумуляторной батареи.

2.

Снимите заднюю панель задней двери.

(См. Кузов — «Задняя панель задней двери»)

3.

Отсоедините разъемы лампы номерного знака (А).

4.

Снимите узел внешней ручки двери багажного отделения (А) после ослабления крепления. винты.

5.

Снимите переключатель открывания задней двери (А) после ослабления крепежных винтов.

осмотр

Блок смарт-ключа

(См. Система смарт-ключа — «Диагностика смарт-ключа»)

Умный ключевой переключатель

(См. Система смарт-ключа — «Диагностика смарт-ключа»)

Антенна

(См. Система смарт-ключа — «Диагностика смарт-ключа»)

Внешняя ручка двери

1.

Отсоедините разъем наружной ручки передней двери (А).

2.

Проверьте целостность цепи между клеммами № 3 и № 6.

Нет
Описание
1
Дверная антенна (+)
2
Карманный светодиодный фонарь (+)
3
Кнопка блокировки/разблокировки дверей
4
Дверная антенна (-)
5
Карманный светодиодный фонарь (-)
6
Масса переключателя кнопки запирания/отпирания дверей

Переключатель открытия задней двери

1.

Проверьте целостность цепи между клеммами выключателя открывания двери багажного отделения.

2.

Если непрерывность не указана, осмотрите переключатель.

Монтаж

Интегрированное управление телом Единица измерения (МСБ)

1.

Установите монтажный зажим жгута проводов от встроенного блока управления кузовом. единица.

2.

Установите встроенный блок управления кузовом.

3.

Подсоедините разъемы встроенного блока управления кузовом.

4.

Подсоедините разъем двигателя вентилятора и закрепите его.

5.

Установить корпус перчаточного ящика.

6.

Подсоедините отрицательную (-) клемму аккумуляторной батареи и проверьте систему смарт-ключа.

Интерьер 1 Антенна

1.

Установите внутреннюю 1 антенну после подключения разъема.

2.

Установите напольную консоль в сборе.

3.

Подсоедините отрицательную (-) клемму аккумуляторной батареи и проверьте систему смарт-ключа.

Интерьер 2 Антенна

1.

Установите внутреннюю 2 антенну после подключения разъема.

2.

Установите напольную консоль в сборе.

3.

Подсоедините отрицательную (-) клемму аккумуляторной батареи и проверьте систему смарт-ключа.

Антенна багажника

1.

Установите антенну двери багажного отделения после подключения разъема.

2.

Установите заднюю поперечную обшивку.

3.

Подсоедините отрицательную (-) клемму аккумуляторной батареи и проверьте систему смарт-ключа.

Антенна заднего бампера

1.

Установите антенну заднего бампера после подключения разъема.

2.

Установите балку заднего бампера в сборе.

3.

Подсоедините отрицательную (-) клемму аккумуляторной батареи и проверьте систему смарт-ключа.

Зуммер

1.

Установите зуммер после подключения разъема.

2.

Установите защитный кожух переднего колеса [LH].

3.

Подсоедините отрицательную (-) клемму аккумуляторной батареи и проверьте систему смарт-ключа.

Внешняя ручка двери

1.

Установите наружную ручку передней двери.

2.

Подсоедините отрицательную (-) клемму аккумуляторной батареи и проверьте систему смарт-ключа.

Переключатель открытия задней двери

1.

Установите переключатель открывания двери багажного отделения.

2.

Установите наружную ручку задней двери в сборе.

3.

Подсоедините разъемы номерного фонаря.

4.

Установите заднюю панель задней двери.

5.

Подсоедините отрицательную (-) клемму аккумуляторной батареи и проверьте систему смарт-ключа.

Смарт-ключ
Процедуры ремонта Смарт-ключ Сохранение кода смарт-ключа 1. Подключите кабель DLC KDS к разъему канала передачи данных (16 контактов) в нижняя панель накладки со стороны водителя, поверните...
Диагностика смарт-ключа
Процедуры ремонта осмотр 1. В электрической системе тела неисправность можно быстро диагностировать с помощью система диагностики автомобиля (КДС). Диагностическая система...
Дополнительная информация:

Kia Stinger CK 2018-2023 Service Manual: Кнопка Старт/Стоп


Компоненты и расположение компонентов Компоненты Процедуры ремонта Удаление 1. Отсоедините отрицательную (-) клемму аккумуляторной батареи. 2. Снимите панель со стороны пассажира. (См. Кузов — «Центральная панель аварийной площадки») ...

Руководство по эксплуатации Kia Stinger CK 2018-2023: Подъем люка


Когда солнцезащитный козырек закрыт Нажмите рычаг управления люком вверх, солнцезащитная шторка полностью откроется. тогда стекло люка наклонится. Чтобы остановить движение люка в любой момент, кратковременно нажмите на рычаг управления люком. Когда солнцезащитный козырек открыт Толкните рычаг управления люком вверх...