Kia Stonic: Моторэлектрик / Ladesystem
Bauteile und bauteile-Übersicht
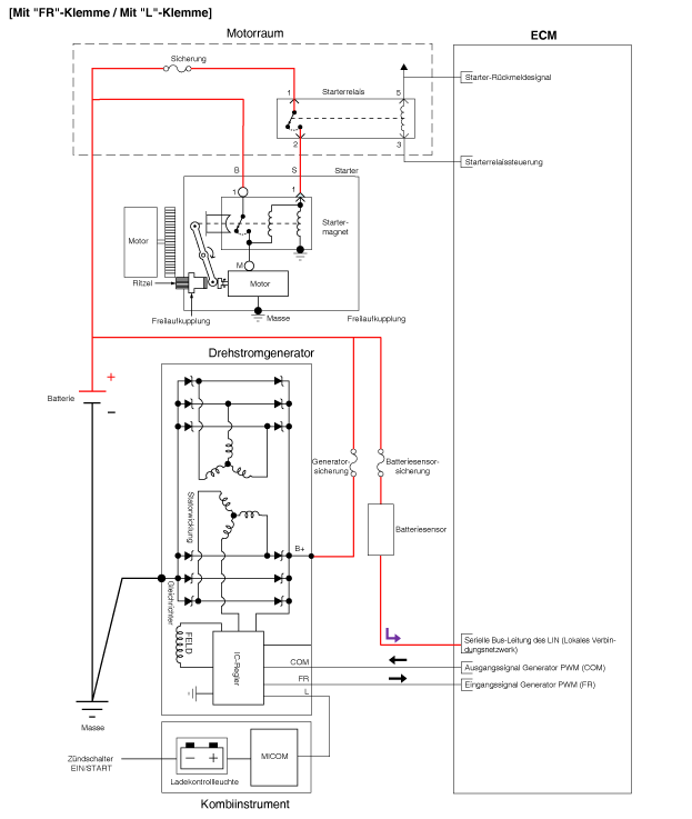
● ЕСМ
- Батарейка
③ Генератор
④ Стартер
● Инструментальный блок
⑥ Zündschalter или Motorstartknopf
⑦ Датчик батареи
* Моторхаубеншальтер
Beschreibung und bedienung
Das Ladesystem besteht aus einer Batterie, einer Lichtmaschine mit eingebautem
Regler und der Ladekontrollleuchte mit Leitungen.
Die Lichtmaschine enthält acht integrierte Dioden, die den Wechselstrom (AC)
в Гляйхстреме (округ Колумбия) умвандельн.
Dadurch liefert die Klemme "B" der Lichtmaschine Gleichstrom.
Die Ladespannung dieses Generators wird durch das System zur Messung der Batteriespannung
герегельт. Die Hauptbestandteile des Drehstromgenerators sind der Läufer, der Ständer,
der Gleichrichter, die Kohlebürsten, die Lager und die Keilriemenscheibe. Дер Бюрстенхальтер
enthält einen integrierten elektronischen Spannungsregler.
Система управления генератором
Das Generator-Managementsystem regelt den Einstellpunkt der Ladespannung zur
Verringerung des Kraftstoffverbrauchs, verwaltet die Generatorlast unter verschiedenen
Betriebsbedingungen, erhält die Batterieladung und schützt die Batterie vor Überladen.
Das ECM regelt die Spannungserzeugung über das Tastverhältnis (Laderegelung, Entladeregelung,
normale Regelung), basierend auf dem Batteriezustand und den Betriebsbedingungen
des Fahrzeugs.
Das System führt bei Beschleunigung des Fahrzeugs eine Entladeregelung durch.
Die Generatorlast wird reduziert und das Fahrzeug verbraucht elektrischen Strom
фон дер Баттери.
Das System führt bei Verzögerung des Fahrzeugs eine Laderegelung durch. Die Generatorпоследний
wird erhöht und die Batterie aufgeladen.
Schematische darstellungen
Репаратурверфарен
|
•
|
Überprüfung der Batterieeffizienz
|
|
•
|
Überprüfung der Batteriespannung
|
|
•
|
Überprüfung der Ladespannung
|
|
•
|
Überprüfung der Klemme auf festen Sitz
|
|
•
|
Überprüfung des Masseanschlusses von Motor/Getriebe
|
|
•
|
Überprüfung Massestatus des Kabelbaums
|
|
•
|
Überprüfung der elektrischen Spezifikationen
|
|
•
|
Kontrolle des Kriechstroms
|
|
•
|
Überprüfung der Batteriekapazität
|
Überprüfung der Batterieeffizienz
|
•
|
Prüfen, ob die Batteriekabel ordnungsgemäß angeschlossen sind.
|
|
•
|
Batterieklemmen bei einer Schnellladung abklemmen.
|
|
•
|
Батареи niemals bei laufendem Motor abklemmen.
|
|
|
•
|
Die Batterie mit einem Lastprüfgerät und einem Batterieprüfgerät
prüfen.
|
|
Überprüfung der Batteriespannung
|
1.
|
Nach einer Fahrt mit dem Fahrzeug und wenn seit Abstellen des Motors
Weniger als 20 Minuten vergangen sind, die Zündung einschalten und Verbraucher
(Scheinwerfer, Gebläse und heizbare Heckscheibe usw.) für 60 Sekunden einschalten,
damit die Ladungsspitzen entfernt werden.
|
|
2.
|
Zündung und alle Verbraucher ausschalten.
|
|
3.
|
Spannung zwischen den Batteriepolen (+ и -) messen.
|
Стандартный охват: ок. 12,5 - 12,9 В [при 20°C]
|
Wenn die Batteriespannung zu niedrig ist, Batterie aufladen.
|
ALLGEMEINE ИНСПЕКЦИЯ
|
1.
|
Überprüfen, dass die Batterieklemmen nicht loss oder korrodiert sind.
(Siehe Ladesystem - «Батарейка»)
|
|
2.
|
Sicherungen auf Durchgang prüfen.
Генераторы
|
(1)
|
Generatorsicherung (A) auf Durchgang prüfen.
|
|
(2)
|
Die Spannung wie in der folgenden Abbildung gezeigt messen.
|
|
(3)
|
Wenn die Generatorsicherung durchgebrannt ist, diese wie folgt
эрсетцен:
|
а.
|
Zündung ausschalten und Minuskabel (-) der Batterie abklemmen.
|
|
б.
|
Befestigungsmuttern (A) das Batteriepluspols (+) entfernen.
|
|
в.
|
Die normale Generatorsicherung oder das Batteriekabel
эрзецен.
|
|
д.
|
Der Einbau erfolgt in der umgekehrten Reihenfolge des
Аусбаус.
|
|
|
|
3.
|
Antriebsriemen überprüfen.
|
(1)
|
Antriebsriemen auf fortgeschrittenen Verschleiß und Ausfransungen
sichtprüfen.
Wenn Mängel feststellbar sind, Antriebsriemen ersetzen.
|
•
|
Risse auf der Rippenseite sind bedingt zulässig,
Wenn Teile der Rippen fehlen, muss der Antriebsriemen
эрцет верден.
|
|
|
|
|
4.
|
Antriebsriemenspannung messen und einstellen.
(Siehe Motormechanik - "Антрибсримен")
|
|
5.
|
Verkabelung der Lichtmaschine sichtprüfen und auf ungewöhnliche Geräuschentwicklung
ахтен.
|
(1)
|
Prüfen, ob der Kabelstrang in ordnungsgemäßem Zustand ist.
|
|
(2)
|
Bei laufendem Motor prüfen, ob die Lichtmaschine ungewöhnliche
Geräusche verursacht.
|
|
|
6.
|
Stromkreis der Ladekontrollleuchte prüfen.
|
(1)
|
Моторное теплое охлаждение и отказ от двигателя.
|
|
(2)
|
Alle Verbraucher ausschalten.
|
|
(3)
|
Die Zündung einschalten. Überprüfen, ob die Entladungswarnleuchte
офлехтет.
|
|
(4)
|
Анализ двигателя. Prüfen, ob die Leuchte aufleuchtet.
Wenn die Leuchte nicht wie angegeben erlischt, muss eine Fehlersuche
am Ladekontrollleuchtenstromkreis durchgeführt werden.
|
|
Überprüfung der Klemme
auf festen Sitz
|
•
|
Zusstand der Generatorklemme B+
|
|
•
|
Клемма генератора Befestigungsmutter B+
|
|
•
|
Zustand des Batteriepluspols (+)
|
|
•
|
Befestigungsmutter des Batteriepluspols (+)
|
|
•
|
Zustand des Batterieminuspuls (-)
|
|
•
|
Befestigungsmutter des Batterieminuspols (-)
|
|
•
|
Anzugszustand der Befestigungsschraube des Batterieminuspols
(-) (Каросеримасс)
|
|
•
|
Zusstand der отрицательный (-) Batteriesensorklemme (mit Batteriesensor)
|
|
•
|
Zusstand der Befestigungsmutter der отрицательный (-) Batteriesensorklemme
(с датчиком батареи)
|
|
•
|
Anzugszustand der Befestigungsschraube der отрицательный (-) Batteriesensorklemme
(Krosseriemasse) [mit Batteriesensor]
|
|
•
|
Zustand des Positiven (+) Kabelstrangs des Motorraum-Sicherungs-
и Relaiskastens
|
|
•
|
Zustand der Befestigungsmutter des Positiven (+) Kabelstrangs
des Motorraum-Sicherungs- und Relaiskastens
|
|
•
|
Zustand des Massefehlers durch Karosserielackierung prüfen
|
|
|
Überprüfung der Bauteilposition
|
1. Клемма генератора B+
2. Положительный (+) Klemme des Motorraum-Sicherungs- und Relaiskastens
3. Батарея Минуспол (+)
|
4. Батарея Минуспол (-)
5. Каросеримассе
|
Überprüfung де Massestatus
фон Мотор/Гетрибе
|
•
|
Anzugszustand der Befestigungsschraube (Фарверк)
|
|
•
|
Anzugszustand der Befestigungsschraube (Мотор)
|
|
•
|
Zustand des Massefehlers durch Karosserielackierung prüfen
|
|
Überprüfung Massestatus
де Кабельбаумс
|
•
|
Anzugszustand der Befestigungsschraube (Фарверк)
|
|
•
|
Anzugszustand der Befestigungsschraube (Мотор)
|
|
•
|
Zustand des Massefehlers durch Karosserielackierung prüfen
|
|
1. Motormasse (Мотор ↔ Fahrwerk)
2. Masse Getriebe (Getriebe ↔ Fahrwerk)
|
|
|
Massestelle prüfen.
(Siehe ETM-Kabelstranganordnung - "Мастель")
|
Überprüfung der angegebenen
elektrischen Werte (метры вольтметра и амперметра)
|
1.
|
SPANNUNGSABFALLPRÜFUNG DER AUSGANGSLEITUNG DER LICHTMASCHINE
Bei dieser Prüfung wird anhand des Spannungsabfallverfahrens ermittelt,
ob die Verkabelung zwischen den Klemme "B" der Lichtmaschine und der Positiven
(+) Batterieklemme in Ordnung ist.
|
(1)
|
Vorbereitung
|
б.
|
Ausgangsleitung фон дер Generatorklemme 'B' abklemmen.
Амперметр anschließen: Messspitze (+) и Generatorklemme
'B' und Messspitze (-) и den vorher gelösten Kabelstecker
der Ausgangsleitung anschließen. Voltmesser anschließen:
Messspitze (+) и Generatorklemme 'B' и Messspitze (-)
an den Batteriepluspol anschließen.
|
|
|
(2)
|
ПРЮФУНГ
|
б.
|
Scheinwerfer und Gebläse einschalten, Motordrehzahl anheben,
bis das Amperemeter 20A anzeigt. Spannung am Voltmeter zu
diesem Zeitpunktablesen.
|
|
|
(3)
|
ЭРГЕБНИС
|
а.
|
Die Voltmeteranzeige sollte der Vorgabe entsprechen.
|
|
б.
|
Wenn der Messwert am Вольтметр über 0,2 Вольт, канн
angenommen werden, dass die Verkabelung nicht in Ordnung
ист. In diesem Fall die Verkabelung zwischen Generatorklemme
«B» и Batteriepluspol prüfen. Kabel auf Lose Anschlüsse
und Verfärbung, die auf berhitzung des Kabels hinweist,
überprüfen. Störungen vor der Wiederholung des Tests beseitigen.
|
|
в.
|
Für die Fortsetzung des Tests, Motor im Leerlauf laufen
Лассен. Scheinwerfer und Gebläseausschalten und den Motor
воздержался.
|
|
|
|
2.
|
LICHTMASCHINEN-AUSANGSSTROMSTÄRKE PRÜFEN
Mit diesem Test wird festgestellt, ob die Lichtmaschinen-Ausgangsstromstärke
der nominellen Stromstärke entspricht.
|
(1)
|
Vorbereitung
|
а.
|
Vor dem Test folgende Punkte prüfen und bei Bedarf in
Орднунг приносит:
Die Fahrzeugbatterie auf ihren guten Zustand hin prüfen.
Zum Prüfen der Batterie siehe den Abschnitt "Батарейка".
Die Batterie, die zum Prüfen des Ausgangsstroms verwendet
wird, sollte teilweise enladen sein.
Mit einer voll aufgeladenen Batterie kann der Test nicht
correkt durchgeführt werden, da eine nicht ausreichende
Последний форлигт.
Die Spannung des Generatorantriebsriemens überprüfen.
Zum Prüfen der Riemenspannung siehe den Abschnitt "Riemenspannung
prüfen".
|
|
в.
|
Аккумуляторная батарея.
|
|
д.
|
Lichtmaschinen-Ausgangsleitung von der Lichtmaschinenklemme
Абклеммен "Б".
|
|
е.
|
Gleichstrom-Amperemeter (от 0 до 150 A) в Reihe zwischen
Клемма генератора 'B' и клеммная колодка Ausgangskabel anschließen.
Sicherstellen, dass die Amperemeter-Minusleitung и die
abgeklemmte Ausgangsleitung angekklemmt wird.
|
Die Anschlüsse müssen sicher ausgeführt werden,
da ein hoher Strom fließt. Клипы sind nicht ausreichend.
|
|
|
ф.
|
Вольтметр (от 0 до 20 В) с генераторной клеммой «B» и
Masse anschließen. Вольтметр-Plusleitung и Generatorklemme
'B' und Voltmeter-Minusleitung angute Masse anschließen.
|
|
г.
|
Аккумуляторная батарея.
|
|
час
|
Motorhaube geöffnet lassen.
|
|
|
(2)
|
ПРЮФУНГ
|
а.
|
Prüfen, ob der auf dem Voltmeter angezeigte Wert mit
der Batteriespannung übereinstimmt. Zeigt дас вольтметр
einen Spannungswert von 0 V an, muss angenommen werden,
dass in der Leitung zwischen Lichtmaschinenklemme "B" und
отрицательный (+) Batterieklemme eine Stromkreisunterbrechung
oder ein mangelhafter Masseschluss vorliegt.
|
|
б.
|
Motor anlassen und Scheinwerfer einschalten.
|
|
в.
|
Die Scheinwerfer auf Fernlicht und den Heizungsgebläseschalter
auf HIGH stellen. Die Motordrehzahl schnell auf 2500 1/мин
erhöhen und dann den maximalen am Amperemeter angezeigten
Аусгангстромверт аблесен.
|
•
|
Der Ladestrom fällt nach dem Anlassen
des Motors Schnell AB. Aus diesem Grund
muss der zuvor beschriebene Schritt Schnell
ausgeführt werden, um die maximale Stromstärke
correktablesen zu können.
|
|
|
|
|
(3)
|
ЭРГЕБНИС
|
а.
|
Der Messwert des Amperemeter muss über dem Grenzwert
лиген. Liegt er darunter, obwohl die Generatorausgangsleitung
in gutem Zustand ist, den Generator aus dem Fahrzeug ausbauen
и überprüfen.
|
Гренцверт: 60% дер Nnnspannung
|
|
• Der Nennwert der Ausgangsstromstärke ist auf
dem Typschild am Generatorgehäuse angebracht.
|
|
•
|
Der Ausgangsstromwert ändert sich mit
der Elektrischen Last und der Temperatur
Собственные генераторы. Дахер канн дер Соль-Аусгангстрем
nicht erreicht werden. Венн умирает осенью
ist, Scheinwerfer eingeschaltet lassen oder
weitere elektrische Verbraucher anklemmen,
um die Batterie stärker zu belasten.
Der Nennwert für die Ausgangsstromstärke
wird möglicherweise auch nicht erreicht,
wenn die Temperatur des Generators или
die Umgebungstemperatur zu hoch ist. В
diesem Fall muss die Temperatur vor einer
erneuten Prüfung reduziert werden.
|
|
|
|
б.
|
Motordrehzahl nach der Prüfung der Ausgangsstromstärke
wieder auf Leerlaufdrehzahl reduzieren und danach die Zündung
ауссхальтен.
|
|
в.
|
Klemmen sie den Negativpol (-) der Batterie ab.
|
|
д.
|
Амперметр, вольтметр и Drehzahlmesser abklemmen.
|
|
е.
|
Lichtmaschinen-Ausgangsleitung и Lichtmaschinenklemme
"В" лодыжка.
|
|
ф.
|
Minuspol (-) der Batterie anschließen.
|
|
|
|
3.
|
PRÜFUNG DER SPANNUNGSREGELUNG
Mit dieser Prüfung wird festgestellt, ob der elektronische Spannungsregler
die Spannung ordnungsgemäß regelt.
|
(1)
|
Vorbereitung
|
а.
|
Vor dem Test folgende Punkte prüfen und bei Bedarf in
Орднунг приносит.
Die Fahrzeugbatterie auf ihre volle Ladung hin prüfen.
Zum Prüfen der Batterie siehe den Abschnitt "Батарейка".
Die Spannung des Generator-Antriebsriemens überprüfen.
Zum Prüfen der Riemenspannung siehe den Abschnitt "Riemenspannung
prüfen".
|
|
в.
|
Klemmen sie den Negativpol (-) der Batterie ab.
|
|
д.
|
Digitales Voltmeter zwischen Generatorklemme 'B' und
Масса лодыжек. Вольтметр-Plusleitung и Generatorklemme
'B' и вольтметр-минуслемма в Karosseriemasse oder den
Batterieminuspol лодыжки.
|
|
е.
|
Lichtmaschinen-Ausgangsleitung von der Lichtmaschinenklemme
Абклеммен "Б".
|
|
ф.
|
Ein Gleichstrom-Amperemeter (0 ~ 150A) в Reihe zwischen
Клемма "B" и abgetrenntem Ausgangskabel anschließen. Ден
отрицательный (-) Anschlussdraht am anderen Ende des abgeklemmten
Ausgangskabels anschließen.
|
|
г.
|
Minuspol (-) der Batterie anschließen.
|
|
|
(2)
|
ПРЮФУНГ
|
а.
|
Zündung einschalten und prüfen, ob das Voltmeter folgenden
Wert anzeigt.
|
Прокладка :Batteriespannung
|
Wenn das Voltmeter 0 V anzeigt, liegt eine Kabelunterbrechung
zwischen Lichtmaschinenklemme "B" und Batterieminuspol vor.
|
|
б.
|
Анализ двигателя. Alle elektrischen Verbraucher ausgeschaltet
Лассен.
|
|
в.
|
Motordrehzahl auf ок. 2.500 ед./мин. импульсный и вольтметр
ablesen, wenn die Generator-Ausgangsstromstärke auf 10 A
oder darunter abfällt
|
|
|
(3)
|
ЭРГЕБНИС
|
а.
|
Wenn der Messwert vom Standardwert abweicht, sind Spannungsregler
дефект Lichtmaschine.
|
Диапазон регулирования: 11,7 ~ 15,3 В
|
|
|
б.
|
Wenn der Messwert vom Standardwert abweicht, sind Spannungsregler
дефект Lichtmaschine.
|
|
в.
|
Klemmen sie den Negativpol (-) der Batterie ab.
|
|
д.
|
Вольтметр и амперметр abklemmen.
|
|
е.
|
Lichtmaschinen-Ausgangsleitung и Lichtmaschinenklemme
"В" лодыжка.
|
|
ф.
|
Minuspol (-) der Batterie anschließen.
|
|
|
Überprüfung der elektrischen
Spezifikationen (Verwendung des Voltmeters und des Klemmen-Amperemeters)
|
1.
|
SPANNUNGSABFALLPRÜFUNG DER AUSGANGSLEITUNG DER LICHTMASCHINE
Bei dieser Prüfung wird anhand des Spannungsabfallverfahrens ermittelt,
ob die Verkabelung zwischen den Klemme "B" der Lichtmaschine und der Positiven
(+) Batterieklemme in Ordnung ist.
|
(1)
|
Vorbereitung
|
б.
|
Амперметр в Klemmenausführung zwischen der Positiven
(+) Batterieklemme und der Klemme "B" des Generators anschließen.
|
|
в.
|
Die положительный (+) Zuleitung des Voltmeters an die Lichtmaschinenklemme
"B" и отрицательный (-) Zuleitung des Voltmeters mit der
положительный Клемма дер Batterie verbinden.
|
|
|
(2)
|
ПРЮФУНГ
|
б.
|
Scheinwerfer und Gebläsmotor einschalten. Аншлиссенд
die Motordrehzahl einstellen, bis das Amperemeter 20 A anzeigt
und dann das Voltmeterablesen.
|
|
|
(3)
|
ЭРГЕБНИС
|
а.
|
Die Voltmeteranzeige sollte der Vorgabe entsprechen.
|
|
б.
|
Zeigt das Voltmeter einen höheren Wert als erwartet an
(bis zu 0,2V), ist eine schlechte Leitung zu vermuten. В
diesem Fall die Verkabelung zwischen Generatorklemme "B"
und Batteriepluspol prüfen. Auf Lose Anschlüsse, Farbänderungen
infolge einer Überhitzung im Kabelstrang и т. д. überprüfen.
Diese Probleme vor einer erneuten Prüfung beheben.
|
|
в.
|
Nach Abschluss der Prüfung den Motor im Leerlauf laufen
Лассен. Scheinwerfer, Gebläsemotor und Zündung ausschalten.
|
|
|
|
2.
|
LICHTMASCHINEN-AUSANGSSTROMSTÄRKE PRÜFEN
Mit diesem Test wird festgestellt, ob die Lichtmaschinen-Ausgangsstromstärke
der nominellen Stromstärke entspricht.
|
(1)
|
Vorbereitung
|
а.
|
Vor dem Test folgende Punkte prüfen und bei Bedarf in
Орднунг приносит:
Die Fahrzeugbatterie auf ihren guten Zustand hin prüfen.
Zum Prüfen der Batterie siehe den Abschnitt "Батарейка".
Die Batterie, die zum Prüfen des Ausgangsstroms verwendet
wird, sollte teilweise enladen sein.
Mit einer voll aufgeladenen Batterie kann der Test nicht
correkt durchgeführt werden, da eine nicht ausreichende
Последний форлигт.
Die Spannung des Generatorantriebsriemens überprüfen.
Zum Prüfen der Riemenspannung siehe den Abschnitt "Riemenspannung
prüfen".
|
|
в.
|
Klemmen sie den Negativpol (-) der Batterie ab.
|
|
д.
|
Амперметр в Klemmenausführung zwischen der Positiven
(+) Batterieklemme und der Klemme "B" des Generators anschließen.
|
|
е.
|
Gleichstrom-Amperemeter (от 0 до 150 A) в Reihe zwischen
Клемма генератора 'B' и клеммная колодка Ausgangskabel anschließen.
Sicherstellen, dass die Amperemeter-Minusleitung и die
abgeklemmte Ausgangsleitung angekklemmt wird.
|
Die Anschlüsse müssen sicher ausgeführt werden,
da ein hoher Strom fließt. Клипы sind nicht ausreichend.
|
|
|
ф.
|
Вольтметр (от 0 до 20 В) с генераторной клеммой «B» и
Masse anschließen. Вольтметр-Plusleitung и Generatorklemme
'B' und Voltmeter-Minusleitung angute Masse anschließen.
|
|
г.
|
Minuspol (-) der Batterie anschließen.
|
|
час
|
Motorhaube geöffnet lassen.
|
|
|
(2)
|
ПРЮФУНГ
|
а.
|
Prüfen, ob der auf dem Voltmeter angezeigte Wert mit
der Batteriespannung übereinstimmt. Zeigt дас вольтметр
einen Spannungswert von 0 V an, muss angenommen werden,
dass in der Leitung zwischen Lichtmaschinenklemme "B" und
отрицательный (+) Batterieklemme eine Stromkreisunterbrechung
oder ein mangelhafter Masseschluss vorliegt.
|
|
б.
|
Motor anlassen und Scheinwerfer einschalten.
|
|
в.
|
Die Scheinwerfer auf Fernlicht und den Heizungsgebläseschalter
auf HIGH stellen. Die Motordrehzahl schnell auf 2500 1/мин
erhöhen und dann den maximalen Ausgangsstrom am Amperemeter
аблесен
|
•
|
Der Ladestrom fällt nach dem Anlassen
des Motors Schnell AB. Aus diesem Grund
muss der zuvor beschriebene Schritt Schnell
ausgeführt werden, um die maximale Stromstärke
correktablesen zu können.
|
|
|
|
|
(3)
|
ЭРГЕБНИС
|
а.
|
Der Messwert des Amperemeter muss über dem Grenzwert
лиген. Liegt er darunter, obwohl die Generatorausgangsleitung
in gutem Zustand ist, den Generator aus dem Fahrzeug ausbauen
и überprüfen.
|
Гренцверт: 60% дер Nnnspannung
|
|
• Der Nennwert der Ausgangsstromstärke ist auf
dem Typschild am Generatorgehäuse angebracht.
|
|
•
|
Der Ausgangsstromwert ändert sich mit
der Elektrischen Last und der Temperatur
Собственные генераторы. Дахер канн дер Соль-Аусгангстрем
nicht erreicht werden. Венн умирает осенью
ist, Scheinwerfer eingeschaltet lassen oder
weitere elektrische Verbraucher anklemmen,
um die Batterie stärker zu belasten.
Der Nennwert für die Ausgangsstromstärke
wird möglicherweise auch nicht erreicht,
wenn die Temperatur des Generators или
die Umgebungstemperatur zu hoch ist. В
diesem Fall muss die Temperatur vor einer
erneuten Prüfung reduziert werden.
|
|
|
|
б.
|
Motordrehzahl nach der Prüfung der Ausgangsstromstärke
wieder auf Leerlaufdrehzahl reduzieren und danach die Zündung
ауссхальтен.
|
|
в.
|
Klemmen sie den Negativpol (-) der Batterie ab.
|
|
д.
|
Амперметр, вольтметр и Drehzahlmesser abklemmen.
|
|
е.
|
Lichtmaschinen-Ausgangsleitung и Lichtmaschinenklemme
"В" лодыжка.
|
|
ф.
|
Minuspol (-) der Batterie anschließen.
|
|
|
|
3.
|
PRÜFUNG DER SPANNUNGSREGELUNG
Mit dieser Prüfung wird festgestellt, ob der elektronische Spannungsregler
die Spannung ordnungsgemäß regelt.
|
(1)
|
Vorbereitung
|
а.
|
Vor dem Test folgende Punkte prüfen und bei Bedarf in
Орднунг приносит.
Die Fahrzeugbatterie auf ihre volle Ladung hin prüfen.
Zum Prüfen der Batterie siehe den Abschnitt "Батарейка".
Die Spannung des Generator-Antriebsriemens überprüfen.
Zum Prüfen der Riemenspannung siehe den Abschnitt "Riemenspannung
prüfen".
|
|
в.
|
Klemmen sie den Negativpol (-) der Batterie ab.
|
|
д.
|
Digitales Voltmeter zwischen Generatorklemme 'B' und
Масса лодыжек. Вольтметр-Plusleitung и Generatorklemme
'B' и вольтметр-минуслемма в Karosseriemasse oder den
Batterieminuspol лодыжки.
|
|
е.
|
Lichtmaschinen-Ausgangsleitung von der Lichtmaschinenklemme
Абклеммен "Б".
|
|
ф.
|
Gleichstrom-Amperemeter (от 0 до 150 A) в Reihe zwischen
Generatorklemme 'B' und dem abgemmten Generatorkabel
аншлиссен. Amperemeter-Plusleitung an Generatorklemme
'B' и амперметр-минуслейтунг и ден форхер gelösten
Kabelstecker des Generator-Ausgangskabels anschließen.
|
|
г.
|
Minuspol (-) der Batterie anschließen.
|
|
|
(2)
|
ПРЮФУНГ
|
а.
|
Zündung einschalten und prüfen, ob das Voltmeter folgenden
Wert anzeigt.
|
Прокладка :Batteriespannung
|
Wenn das Voltmeter 0 V anzeigt, liegt eine Kabelunterbrechung
zwischen Lichtmaschinenklemme "B" und Batterieminuspol vor.
|
|
б.
|
Анализ двигателя. Alle Leuchten und Elektrischen Verbraucher
ауссхальтен.
|
|
в.
|
Motordrehzahl auf ок. 2.500 ед./мин. импульсный и вольтметр
ablesen, wenn die Generator-Ausgangsstromstärke auf 10 A
oder darunter abfällt
|
|
|
(3)
|
ЭРГЕБНИС
|
а.
|
Wenn der Messwert vom Standardwert abweicht, sind Spannungsregler
дефект Lichtmaschine.
|
Диапазон регулирования: 11,7 ~ 15,3 В
|
|
|
б.
|
Wenn der Messwert vom Standardwert abweicht, sind Spannungsregler
дефект Lichtmaschine.
|
|
в.
|
Аккумуляторная батарея.
|
|
д.
|
Вольтметр и амперметр abklemmen.
|
|
е.
|
Lichtmaschinen-Ausgangsleitung и Lichtmaschinenklemme
"В" лодыжка.
|
|
ф.
|
Minuspol (-) der Batterie anschließen.
|
|
|
Kontrolle des Kriechstroms
[Амперметр Миттельса]
|
1.
|
Alle elektrischen Verbraucher ausschalten, dann Zündung ausschalten.
|
|
2.
|
Alle Türen außer der Motorhaube schließen und dann alle Türen verriegeln.
|
(1)
|
Steckverbinder des Motorhaubenschalters abziehen.
|
|
(2)
|
Кофферраумдекель шлиссен.
|
|
(3)
|
Türen schließen oder Türschalter ausbauen.
|
|
|
3.
|
Einige Minuten warten, bis die elektrischen Systeme des Fahrzeugs in
den Ruhemodus wechseln.
|
•
|
Alle elektrischen Systeme müssen im Ruhemodus sein, гм
eine correkte Messung des Kriechstroms durchführen zu können.
(Es dauert mindestens eine Stunde und maximal einen Tag.)
Eine ungefähre Messung des Kriechstroms kann innerhalb von
10 - 20 минут эрфолген.
|
|
|
|
4.
|
Амперметр в Reihe zwischen Batterie-Klemme (-) und dem Massekabel
аншлиссен. Dann die Klemme vorsichtig vom Batteriepol (-) abnehmen.
|
•
|
Sicherstellen, dass die Prüfkabel des Amperemeters fest
an Batterieminuspol (-) und Masse angeschlossen sind, damit
die Batterie nicht rückgesetzt wird. Wird die Batterie jedoch
rückgesetzt, das Batteriekabel erneut anschließen und den
Пуск двигателя с замком Zündung länger als 10 s einschalten.
Prozedur aus Schritt Nr. 1 видерхолен.
Um zu verhindern, dass die Batterie während der Prüfung
рюкгесетцт вирд,
|
|
1)
|
Ein Überbrückungskabel zwischen dem Batteriepol (-) und
dem Massekabel anschließen.
|
|
2)
|
Das Massekabel vom Minuspol (-) der Batterie lösen.
|
|
3)
|
Ein Amperemeter zwischen dem Batteriepol (-) und dem
Massekabel anschließen.
|
|
4)
|
Das Überbrückungskabel abklemmen und dann den aktuellen
Wert des Amperemetersablesen.
|
|
|
|
5.
|
Den aktuellen Wert des Amperemetersablesen.
|
•
|
Wenn der Kriechstrom den Grenzwert überschreitet, den Stromkreis
auf Störungen prüfen. Dazu eine Sicherung nach der anderen entfernen
und gleichzeitig den Kriechstrom prüfen.
|
|
•
|
Nur die Sicherung des Stromkreises, in dem der Kriechstrom vermutet
wird, wieder anschließen. Dann eine mit dem Stromkreis verbundene
Komponente nach der anderen abklemmen, bis der Kriechstrom unter
den Grenzwert fällt.
|
|
Grenzwert (нач 10 - 20 мин.): До 50 мА
|
|
[Амперметр Mittels в Klemmenausführung]
|
1.
|
Alle elektrischen Verbraucher ausschalten, dann Zündung ausschalten.
|
|
2.
|
Alle Türen außer der Motorhaube schließen und dann alle Türen verriegeln.
|
(1)
|
Steckverbinder des Motorhaubenschalters abziehen.
|
|
(2)
|
Кофферраумдекель шлиссен.
|
|
(3)
|
Türen schließen oder Türschalter ausbauen.
|
|
|
3.
|
Einige Minuten warten, bis die elektrischen Systeme des Fahrzeugs in
den Ruhemodus wechseln.
|
•
|
Alle elektrischen Systeme müssen im Ruhemodus sein, гм
eine correkte Messung des Kriechstroms durchführen zu können.
(Es dauert mindestens eine Stunde und maximal einen Tag.)
Eine ungefähre Messung des Kriechstroms kann innerhalb von
10 - 20 минут эрфолген.
|
|
|
|
4.
|
Das Amperemeter in Klemmenausführung am Batterieminuspol (-) anbringen.
|
|
5.
|
Den aktuellen Wert des Amperemetersablesen.
|
•
|
Wenn der Kriechstrom den Grenzwert überschreitet, den Stromkreis
auf Störungen prüfen. Dazu eine Sicherung nach der anderen entfernen
und gleichzeitig den Kriechstrom prüfen.
|
|
•
|
Nur die Sicherung des Stromkreises, in dem der Kriechstrom vermutet
wird, wieder anschließen. Dann eine mit dem Stromkreis verbundene
Komponente nach der anderen abklemmen, bis der Kriechstrom unter
den Grenzwert fällt.
|
|
Grenzwert (нач 10 - 20 мин.): До 50 мА
|
|
Фелерзух
Проблема
|
Мёгличе Урсаче
|
Масснаме
|
Ladekontrollleuchte erlischt
bei eingeschalter Zündung einschalten
abgestelltem Motor nicht,
|
Sicherung durchgebrant
|
SICHERUNGEN PRÜFEN
|
Leuchte ist durchgebrant
|
Глухлампе эрсетцен
|
Шкафчик Drahtverbindung
|
Lose Verbindung wieder herstellen
|
Elektronischer Spannungsregler
|
Wenn das Licht ausgeht, den Spannungsregler ersetzen.
|
Ladekontrollleuchte erlischt
bei laufendem Motor ausschalten.
(Batterie muss häufig wieder aufgeladen werden)
|
Antriebsriemen проигрывают oder verslissen
|
Riemenspannung einstellen oder Riemen ersetzen
|
Батарейный кабель теряет, korrodiert oder verschlissen
|
Kabelanschluss überprüfen, Kabel reparieren oder ersetzen
|
Elektronischer Spannungsregler или Lichtmaschine
|
Wenn das Licht ausgeht, den Spannungsregler oder Generator ersetzen.
|
ВЕРКАБЕЛУНГ
|
Verkabelung reparieren oder ersetzen
|
Уберладунг
|
Elektronischer Spannungsregler
|
Wenn das Licht ausgeht, den Spannungsregler ersetzen.
|
кабель spannungserfassendes
|
Verkabelung reparieren oder ersetzen
|
ФЁРДЕРН
|
Antriebsriemen проигрывают oder verslissen
|
Riemenspannung einstellen oder Riemen ersetzen
|
Шкафчик Drahtverbindung или Kurzschluss
|
Kabelanschluss überprüfen, Kabel reparieren oder ersetzen
|
Elektronischer Spannungsregler или Lichtmaschine
|
Wenn das Licht ausgeht, den Spannungsregler oder Generator ersetzen.
|
Schlechte Masseverbindung
|
Masseanschluss überprüfen oder reparieren.
|
Заряженная батарея
|
Аккумуляторная батарея
|
Überprüfen.
СПЕЦИФИКАЦИЯ
Зюндсистем
Зюндкерце
Поз.
СПЕЦИФИКАЦИЯ
Тип
ELR11ISPC8+
Спальт
...
Технические данные
СПЕЦИФИКАЦИЯ
▷ 13,5В, 130А [Нур ИСГ]
Поз.
СПЕЦИФИКАЦИЯ
Неннспаннунг
13,5В, 130А
Дрехзал я...
Дополнительная информация:
Kennzeichnung des Klimaanlagencompressors
Die Kennzeichnung des Klimaanlagencompressors
enthält Informationen
über die Art des Kompressors, mit dem
Ihr Fahrzeug ausgestattet ist, d. час Модельл,
Herstellerartikelnummer, Produktionsnummer,
Кальтемиттель (1) и Кальтемиттелёль
(2).
Ка ...