Kia Stonic: система ISG (Leerlaufabschalt & Go) / Lichtmaschine

Ремонт Kia Stonic (YB) / Motorsteuerung/Kraftstoffsystem / ISG (Leerlaufabschalt & Go)-система / Лихтмашина

Технические данные
СПЕЦИФИКАЦИЯ

▷ 13,5В, 130А [Нур ИСГ]

Поз.
СПЕЦИФИКАЦИЯ
Неннспаннунг
13,5В, 130А
Дрехзаль-им-Бетриб
1.000 ~ 18.000 1/мин
Спаннунгсреглер
Интегратор IC-Regler
ECM-Schnittstellentypregler
ЛИН-Связь
Regulierspannung (Внутренний модус)
14,5 ± 0,3 В
Стекер
1 стифт (COM)
Рименшайбе, Бауарт
ОАП

OAP : Überlauf-Generatorriemenscheibe

▷ 13,5 В, 120 А [НЕ ISG]

Поз.
СПЕЦИФИКАЦИЯ
Неннспаннунг
13,5 В, 120 А
Дрехзаль-им-Бетриб
1.000 ~ 18.000 1/мин
Спаннунгсреглер
Интегратор IC-Regler
ECM-Schnittstellentypregler
ЛИН-Связь
Regulierspannung (Внутренний модус)
14,5 ± 0,3 В
Стекер
1 стифт (COM)
Рименшайбе, Бауарт
ОАП

OAP : Überlauf-Generatorriemenscheibe

Bauteile und bauteile-Übersicht
BAUTEILE-ÜBERSICHT

1. Рименшайбе
2. Vordere Halterung
3. Вордерес Лагер
4. Статор
5. Ротор
6. Хинтерес Лагер
7. Хинтере Холтерунг
8. Бюрстентрегер
9. Лангшраубе
10. Глейхрихтер
11. Хинтере Абдекунг

Beschreibung und bedienung
Beschreibung

Die Lichtmaschine enthält acht integrierte Dioden, die den Wechselstrom (AC) в Гляйхстреме (округ Колумбия) умвандельн.

Dadurch liefert die Klemme "B" der Lichtmaschine Gleichstrom.

Zusätzlich wird die Ladespannung des Generators vom Batteriespannung Erfassungssystem герегельт.

Die Hauptbestandteile der Lichtmaschine sind der Läufer, der Ständer, der Gleichrichter, die Kohlebürsten, die Lager und die Keilriemenscheibe.

Der Bürstenhalter enthält einen integrierten elektronischen Spannungsregler.

1. Бюрсте
2. OAP: Überlauf-Generatorriemenscheibe
3. Ротор
4. Статор
5. Гляйхрихтер

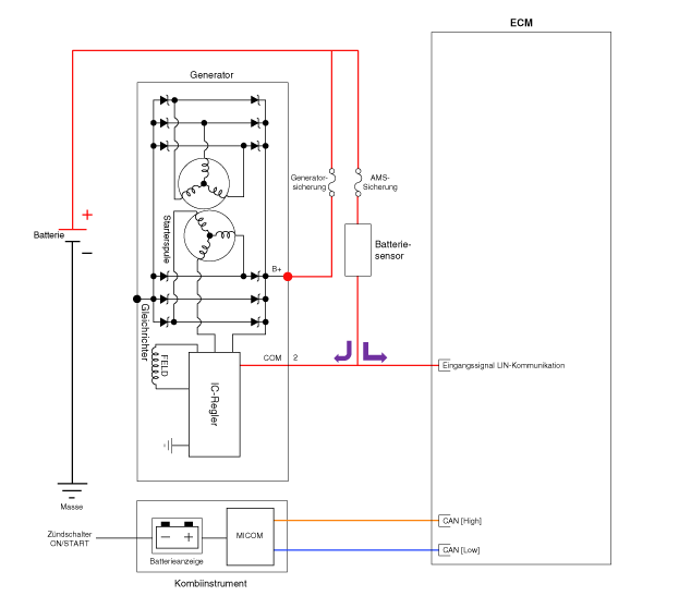
Schematische darstellungen
Шальтплан

COM-Signal - Beim Steuern der erzeugten Spannung sendet das ECM Связанные компоненты ШИМ-сигнала и генератора. (Хохе Spannung: 4 V oder mehr, niedrige Spannung: 2 V oder weniger)

Positive Batterieklemme - Die Ausgangspannung vom Generator wird über die положительный Batterieklemme zur Batterie transportiert.

Репаратурверфарен
Аусбау
1.

Zündung ausschalten und Batterieminuspol (-) abklemmen.

2.

Befestigungsmutter (A) lösen, dann Generatorklemme "B" abklemmen.

3.

Generatorsteckverbinder (B) abziehen.

4.

Befestigungsschrauben lösen, dann Kühlmittelschlauchhalterung (A) lösen.

5.

Befestigungsschraube und -mutter (A) des Ausgleichsbehälters entfernen.

6.

Fahrzeug anheben.

7.

Befestigungsschrauben lösen, dann die untere Motorraumabdeckung (A) abnehmen.

8.

Antriebsriemen abnehmen.

9.

Befestigungsschrauben lösen, dann Riemenscheibe (A) entfernen.

10.

Untere Befestigungsschrauben lösen, dann Befestigungshalterung (A) des Генераторы entfernen.

Untere Befestigungsschraube des Generators:

21,6 - 32,4 Нм (2,2 - 3,3 кгм)

11.

Obere Befestigungsschraube (A) des Generators ausschrauben.

Obere Befestigungsschraube des Generators:

29,4 ~ 41,2 Нм (3,0 ~ 4,2 кгм)

Эйнбау
1.

Der Einbau erfolgt in der umgekehrten Reihenfolge des Ausbaus.

2.

Nach dem Einbau der Lichtmaschine den Antriebsriemen spannen.

(Siehe Motormechanik - "Антрибсримен")

3.

Lichtmaschine Einbauen.

ЦЕРЛЕГАНГ
1.

Hinteren Gehäusedeckel (A) abbauen.

2.

Befestigungsschrauben lösen, dann Reglereinheit (A) ausbauen.

Beim Ausbau darauf achten, andere Teile nicht zu beschädigen.

3.

OAP-Kappe entfernen (A).

Beim Einbau eine neue OAP-Kappe verwenden.

4.

Mit dem Spezialwerkzeug (09373-27000) OAP-Riemenscheibe (A) ausbauen.

5.

Statorkabel abklemmen, dann die Gleichrichtereinheit (A) ausbauen.

6.

Die Langschrauben (A) lösen.

7.

Ротор (A) и Gehäuse (B) voneinander trennen.

Зусамменбау
1.

Der Zusammenbau erfolgt in der umgekehrten Reihenfolge der Zerlegung.

Beim Einbau eine neue OAP-Riemenscheibe mit neuer OAP-Kappe вервенден.

ПРЮФУНГ
[Ротор]
1.

Auf Durchgang zwischen den Schleifringen (C) prüfen.

2.

Sicherstellen, dass zwischen den Schleifringen und dem Rotor (B) или der Rotorwelle (A) kein Durchgang vorhanden ist.

3.

Wenn der Rotor eine der Durchgangsprüfungen nicht besteht, den Generator эрзецен.

[Статор]
1.

Alle Spulenleitungspaare (A) auf vorhandenen Durchgang prüfen.

2.

Sicherstellen, dass zwischen allen Spulenleitungen und dem Spulenkern kein Durchgang vorhanden ist.

3.

Wenn die Spule eine der Durchgangsprüfungen nicht besteht, den Generator эрзецен.

Шальтер ISG AUS
Bauteile und bauteile-Übersicht BAUTEILE-ÜBERSICHT Beschreibung und bedienung Beschreibung Der ISG-AUS-Schalter an der Bodenkonsole kann verwendet werden, um die ISG- ...
Анлассер
Технические данные СПЕЦИФИКАЦИЯ ▷12В, 1,2кВт: Нур ИСГ Поз. СПЕЦИФИКАЦИЯ Неннспаннунг 12 В, 1,2 кВт Анзал дер ...
Дополнительная информация:

Kia Stonic (YB) Betriebsanleitung: Anhängerbetrieb (в Европе)


Wenn Sie vorhaben, mit Ihrem Fahrzeug einen Anhänger zu ziehen, prüfen Sie zuerst die nationalen Bestиммунген und gesetzlichen Vorgaben. Aufgrund unterschiedlicher Gesetze können die Anforderungen zum Anhängerbetrieb und zum Ziehen von Fahrzeugen унтершидлих сейн. Киа эмпфильт, ...