Kia Rio: задний стеклоочиститель/омыватель/двигатель заднего стеклоочистителя

Kia Rio 2017-2023 YB Руководство по ремонту / Электрическая система кузова / Задний стеклоочиститель/омыватель / Двигатель заднего стеклоочистителя

Процедуры ремонта
осмотр

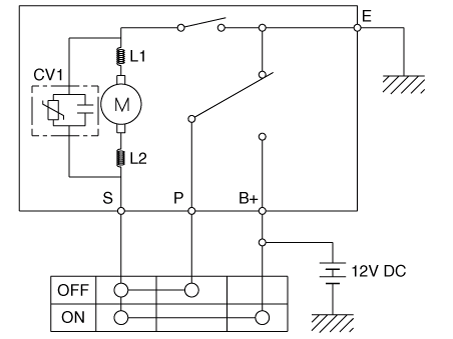
Мотор заднего стеклоочистителя

1.

Снимите разъем с электродвигателя заднего стеклоочистителя.

2.

Подсоедините положительный (+) кабель аккумулятора к клемме 4 и отрицательному (-) аккумулятору. кабели к клемме 3 соответственно.

3.

Убедитесь, что двигатель работает нормально. Если они ненормальные, замените мотор омывателя.

Нет.
Описание
1
Батарея (+)
2
Стоянка
3
Земля
4
Сигнал переключения (+)

Автоматическая остановка Проверять

1.

Включите двигатель на малой скорости с помощью подрулевого переключателя.

2.

Остановите работу двигателя в любом месте, кроме выключенного положения, отсоединив разъем двигателя.

3.

Подсоедините положительный (+) провод аккумулятора к клемме 1, а отрицательный (-) провод к клемме 3.

4.

Соедините клемму двигателя 2 и клемму 4.

5.

Убедитесь, что двигатель останавливается в выключенном положении.

Осмотр (с KDS/GDS)
1.

В электрической системе тела неисправность можно быстро диагностировать с помощью система диагностики автомобиля (KDS/GDS).

Диагностическая система (KDS/GDS) предоставляет следующую информацию.

(1)

Самодиагностика: проверка неисправности и кодового номера (DTC)

(2)

Текущие данные: проверка состояния входных/выходных данных системы.

(3)

Проверка срабатывания: Проверка состояния работы системы

(4)

Дополнительная функция: Управление другими функциями, включая систему настройка параметров и регулировка нулевой точки

2.

Выберите «Модель автомобиля» и «Модуль управления кузовом (BCM)» для проверки. для проверки автомобиля тестером.

3.

Выберите меню «Текущие данные» для поиска текущего состояния ввода/вывода. данные.

Удаление

Настройка автоматического включения дворников заднего стекла при движении задним ходом включено переключение передач при включенных стеклоочистителях ветрового стекла в 'Панель приборов - Меню настроек пользователя (USM).

1.

Снимите крышку заднего стеклоочистителя (А).

2.

Снимите рычаг и щетку заднего стеклоочистителя (А) после ослабления крепежной гайки.

3.

Снимите обшивку двери багажника после открытия двери багажника.

(См. Кузов — «Отделка задней двери»)

4.

Отсоедините разъем электродвигателя заднего стеклоочистителя (А).

5.

Снимите узел электродвигателя заднего стеклоочистителя (А) после ослабления крепления. болты.

Монтаж
1.

Установите электродвигатель заднего стеклоочистителя в сборе.

Момент затяжки Гайка:

6,9–10,8 Н·м (0,7–1,1 кгс·м, 5,1–8,0 фунт·фут)

2.

Установите обшивку задней двери.

3.

Установите рычаг заднего стеклоочистителя и крышку заднего стеклоочистителя.

Момент затяжки Гайка:

3,9–6,9 Н·м (0,4–0,7 кгс·м, 2,9–5,1 фунт-фут)

4.

Установите щетку заднего стеклоочистителя и на самую нижнюю линию обогрева обогревателя и заднюю дверь. стекло.

Задний стеклоочиститель/омыватель
Компоненты и расположение компонентов Расположение компонента 1 . Рычаг и щетка заднего стеклоочистителя 2 . Гайка рычага заднего стеклоочистителя 3 . Втулка заднего стеклоочистителя 4 . Моторчик заднего дворника как...
Выключатель заднего омывателя
Процедуры ремонта осмотр Многофункциональный переключатель осмотр [Тип BCM] 1. Проверьте целостность цепи между клеммами в каждом положении переключателя, как указано ниже. показано ...
Дополнительная информация:

Kia Rio 2017-2023 YB Руководство по ремонту: Рычаг переключения передач


Компоненты и расположение компонентов Компоненты 1. Ручка 2. сапоги 3. Рычаг переключения передач в сборе 4. Фиксатор 5. Трос переключения 6. Выберите кабель Процедуры ремонта Удаление 1. Снимите ручку, потянув ее в сторону ...

Kia Rio 2017-2023 YB Руководство по обслуживанию: Переключатель стеклоподъемников


Компоненты и расположение компонентов Компоненты Переключатель стеклоподъемника водителя Информация о выводах разъема [Передний/задний водитель Безопасность — автоматический подъем/опускание] [левый руль] Нет. Описание Нет. Описание 1 Пт ...