Kia Forte: система управления коробкой передач с двойным сцеплением / переключатель ингибитора

Киа Kia Forte 2019-2023 (БД) Руководство по ремонту / Система DCT (трансмиссия с двойным сцеплением) / Система управления коробкой передач с двойным сцеплением / Переключатель ингибитора

Компоненты и расположение компонентов
Расположение компонента

1. Переключатель блокировки
2. Рычаг ручного управления


Технические характеристики
Спецификация

Элемент
Спецификация
Источник питания
12 В
Тип выхода
Комбинация выходных сигналов

Таблица кодов сигналов


п
P-R
р
Р-Н
Н
Н-Д
Д
Сигнал "1"
12 В
12 В
0
0
0
0
0
Сигнал "2"
0
12 В
12 В
12 В
0
0
0
Сигнал "3"
0
0
0
12 В
12 В
12 В
0
Сигнал "4"
0
0
0
0
0
12 В
12 В

Описание и работа
Описание

Переключатель запрета установлен в верхней части трансмиссии и подключен к рычагу переключения передач через трос переключения передач.

Сигналы переключателя ингибитора (S1, S2, S3, S4) передаются на TCM. в зависимости от управления рычагом переключения передач водителя.

Принципиальные диаграммы
Принципиальная электрическая схема

Поиск неисправностей
Поиск неисправностей

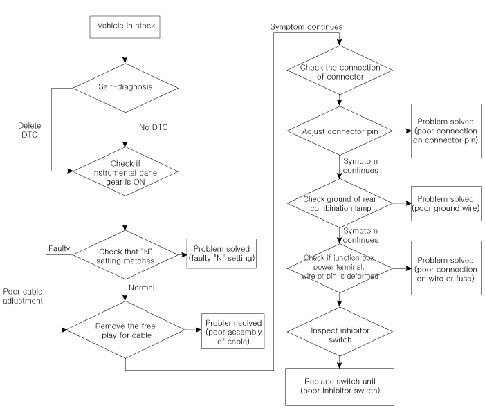
Процедуры ремонта
осмотр

Проверьте следующие элементы, сверяясь с блок-схемой проверки.

(См. Выключатель ингибитора — «Устранение неполадок»)

1.

Проверьте диагностические коды неисправностей (DTC) с помощью KDS.

2.

Проверьте, соответствует ли настройка диапазона «N».

(См. Переключатель блокировки - «Установка»)

3.

Проверьте свободный ход троса переключения передач.

(См. Трос переключения передач — «Установка»)

4.

Проверьте состояние разъема.

(1)

Тщательно осмотрите разъем на предмет ослабления, плохого контакта, изгиб, коррозия, загрязнение, деформация или повреждение.

(2)

Включите зажигание и двигатель «ВЫКЛ» и измерьте подаваемую мощность. к цепи переключателя ингибитора и напряжению между массой.

Спецификация: прибл. 12 В

5.

Проверить состояние заземления цепи заднего комбинированного фонаря.

6.

Проверьте состояние соединения проводки силовой клеммы распределительной коробки и лампа предохранителей.

(1)

Проверьте, отделен ли держатель предохранителя и что держатель плотно удерживая предохранитель.

(2)

Подсоедините тестерный предохранитель, чтобы проверить, правильно ли он подключен.

(3)

Проверьте, не поврежден ли предохранитель.

7.

Проверьте сигнал цепи выключателя блокировки.

(1)

Включите зажигание "ВКЛ" и двигатель "ВЫКЛ".

(2)

Измерьте напряжение между каждой сигнальной клеммой и шасси. земля в каждом диапазоне (P, R, N, D).

Спецификация: прибл. 12 В

Таблица кодов сигналов


п
P-R
р
Р-Н
Н
Н-Д
Д
Сигнал "1"
12В
12В
0
0
0
0
0
Сигнал "2"
0
12В
12В
12В
0
0
0
Сигнал "3"
0
0
0
12В
12В
12В
0
Сигнал "4"
0
0
0
0
0
12В
12В

Удаление
1.

Установите рычаг переключения передач в положение «N».

2.

Снимите воздуховод и воздушный фильтр в сборе.

(См. Механическая система двигателя — «Воздушный фильтр»)

3.

Отсоедините разъем переключателя блокировки (А).

4.

Ослабьте гайку крепления троса переключения передач (В).

5.

Снимите рычаг ручного управления (А).

6.

Снимите выключатель блокировки (A).

Монтаж
1.

Убедитесь, что рычаг переключения передач находится в положении «N».

2.

Установите выключатель блокировки (A).

Слегка затяните болты крепления выключателя блокировки, чтобы можно внести коррективы.

3.

Установите рычаг ручного управления (А).

Слегка затяните гайку рычага ручного управления так, чтобы можно внести коррективы.

4.

Совместите отверстие (В) в рычаге ручного управления с положением «N». отверстие (A) переключателя блокировки, а затем вставьте переключатель блокировки SST. направляющий штифт (09480-A3800).

5.

Затяните гайку крепления ручного рычага (А) до указанного момента затяжки.

Момент затяжки :

17,7–24,5 Н·м (1,8–2,5 кгс·м, 13,0–18,1 фунт·фут)

6.

Затяните болты крепления переключателя блокировки (B) до указанного момента затяжки.

Момент затяжки:

9,8–11,8 Н·м (1,0–1,2 кгс·м, 7,2–8,7 фунт-фут)

7.

Удалите SST (09480-A3800) из регулировочного отверстия.

8.

Подсоедините разъем переключателя блокировки (A).

9.

Слегка затяните гайку (А).

Слегка затяните гайку, чтобы можно было выполнить необходимые регулировки. сделал.

10.

Затяните гайку (А) до указанного крутящего момента после устранения свободного хода. надавив на трос переключения передач в направлении, указанном стрелкой.

Момент затяжки :

9,8–14,7 Н·м (1,0–1,5 кгс·м, 7,2–10,8 фунт·фут)

11.

Установите воздуховод и воздушный фильтр в сборе.

(См. Механическая система двигателя — «Воздушный фильтр»)

Входной датчик скорости 2
Компоненты и расположение компонентов Расположение компонента 1. Датчик частоты вращения входного вала 1 (Странный) 2. Датчик частоты вращения входного вала 2 (Даже) Спецификация ...
Рычаг переключения передач
Компоненты и расположение компонентов Компоненты 1. Рукоятка рычага переключения передач и чехлы 2. Рычаг переключения передач в сборе 3. Трос переключения передач в сборе Процедура ремонта...
Дополнительная информация:

Руководство по эксплуатации Kia Forte 2019-2023 (BD): Использование сцепления, переключение на пониженную передачу


Использование сцепления Сцепление должно быть выжато до конца путь к полу перед переключением, затем выпускался медленно. педаль сцепления всегда должен быть полностью освобожден, в то время как вождение. Не кладите ногу на педаль сцепления во время движения. Это может привести к ненужному износу. Не частично энга ...

Kia Forte 2019-2023 (BD) Руководство по ремонту: Задний амортизатор


Компоненты и расположение компонентов Компоненты 1. Пылезащитный колпачок амортизатора 2. Контргайка 3. Сборка изолятора 4. Резина бампера 5. Пылезащитная крышка 6. Амортизатор Процедуры ремонта Снятие и установка 1. Ре ...