Kia Stinger: дверные зеркала с электроприводом / переключатель дверных зеркал с электроприводом

Kia Stinger CK 2018-2023 Руководство по ремонту / Электрическая система кузова / Зеркала с электроприводом / Переключатель дверного зеркала с электроприводом

Компоненты и расположение компонентов
Компоненты

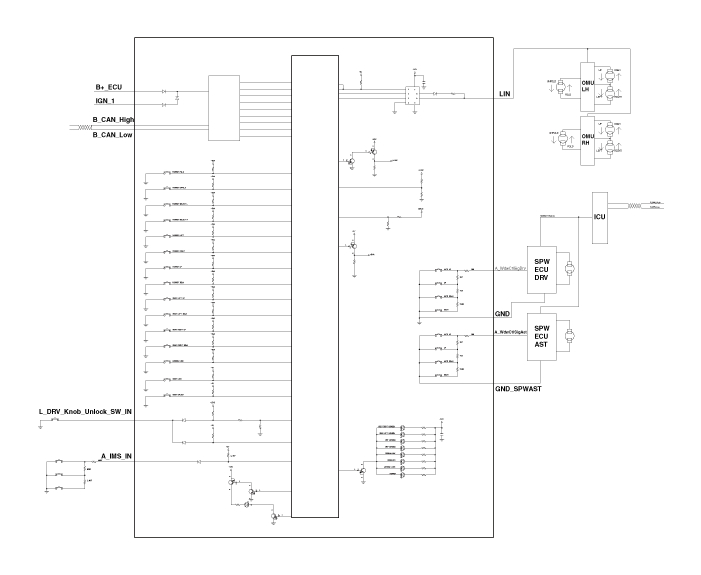
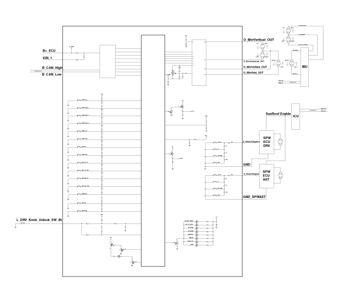
Принципиальные диаграммы
Принципиальная электрическая схема

Передняя безопасность + IMS Тип

Передняя безопасность + без IMS Тип

Процедуры ремонта
осмотр

Диагностика с помощью KDS

1.

Электрическая система кузова может быть быстро диагностирована на наличие неисправных частей. с помощью системы диагностики автомобиля (KDS).

Диагностическая система (KDS) предоставляет следующую информацию.

(1)

Самодиагностика: проверяет и отображает код неисправности (DTC)

(2)

Текущие данные: проверяет состояние входных/выходных данных системы.

(3)

Проверка срабатывания: проверяет рабочее состояние системы.

(4)

Дополнительные функции: Другие элементы управления, такие как опция системы и нулевая точка

2.

Выберите «Модель автомобиля» и систему для проверки, чтобы проверить автомобиль с тестером.

3.

Выберите «Модуль двери сиденья водителя или сиденья помощника (DDM/ADM)», чтобы проверить сиденье водителя или модуль двери помощника (DDM/ADM).

4.

Выберите меню «Текущие данные», чтобы проверить текущее состояние ввода/вывода. данные.

Входные/выходные данные для датчиков, соответствующих сиденью водителя или вспомогательный дверной модуль (DDM/ADM) можно проверить.

5.

Если вы будете принудительно проверять работу наружных зеркал с электроприводом, выберите «Активное испытание».

Удаление

При снятии с помощью плоской отвертки или съемника оберните защитным заклейте инструмент лентой, чтобы предотвратить повреждение компонентов.

При снятии элементов внутренней отделки используйте съемник пластиковой панели. инструмент, чтобы не повредить поверхность.

Соблюдайте осторожность при хранении и обращении с накладкой при снятии/установке. потому что смазка и масло могут оставить пятно на отделке.

1.

Отсоедините отрицательную (-) клемму аккумуляторной батареи.

2.

Снимите обивку передней двери.

(См. Кузов — «Облицовка передней двери»)

3.

Отсоедините разъем переключателя стеклоподъемника (А).

4.

Снимите переключатель электрического стеклоподъемника (А) после ослабления крепежных винтов.

Монтаж
1.

Установите переключатель электрического стеклоподъемника.

2.

Подсоедините разъем переключателя электрического стеклоподъемника.

3.

Установить обшивку передней двери.

4.

Подсоедините отрицательную (-) клемму аккумуляторной батареи.

Зеркала с электроприводом
Компоненты и расположение компонентов Расположение компонента 1. Наружное зеркало с электроприводом 2. Выключатель зеркал заднего вида с электроприводом 3. Переключатель электропривода складывания зеркал. ...
Привод дверного зеркала с электроприводом
Компоненты и расположение компонентов Компоненты 1. Боковой повторитель 2. Индикатор BCW 3. Камера АВМ 4. Лампа-лужа Процедуры ремонта Вдох...
Дополнительная информация:

Kia Stinger CK 2018-2023 Руководство по обслуживанию: двигатель и коробка передач в сборе


Процедуры ремонта Снятие и установка • Используйте накладки на крылья, чтобы не повредить окрашенные поверхности. • Во избежание повреждений отсоединяйте разъемы проводки...

Kia Stinger CK 2018-2023 Руководство по техническому обслуживанию: Усилитель тормозов


Компоненты и расположение компонентов Компоненты 1. Главный цилиндр 2. Усилитель тормозов 3. Тормозной бачок Процедуры ремонта Усилитель тормозов работает Тест Для простой проверки работы усилителя тормозов выполните следующие проверки. ...